AJHG (@ajhgnews) 's Twitter Profile
AJHG

@ajhgnews

The American Journal of Human Genetics

ID: 439281831

linkhttp://www.cell.com/AJHG/home calendar_today17-12-2011 15:50:11

8,8K Tweet

10,10K Followers

487 Following

AJHG (@ajhgnews) 's Twitter Profile Photo

🚨New from Thakur et al! 📄Mapping chromatin interactions at #melanoma susceptibility loci uncovers distant cis-regulatory gene targets cell.com/ajhg/abstract/…

AJHG (@ajhgnews) 's Twitter Profile Photo

📣New from Nicastro et al! 📄Bi-allelic variants in POPDC2 cause an autosomal recessive syndrome presenting with cardiac conduction defects and hypertrophic #cardiomyopathy cell.com/ajhg/fulltext/…

ASHG (@geneticssociety) 's Twitter Profile Photo

.AJHG latest article conducts a systematic review, synthesizing the current literature on the utilization of genomic sequencing in the neonatal intensive care unit, revealing significant benefits & critical barriers to widespread implementation: cell.com/ajhg/abstract/… #ASHG

.<a href="/AJHGNews/">AJHG</a> latest article conducts a systematic review, synthesizing the current literature on the utilization of genomic sequencing in the neonatal intensive care unit, revealing significant benefits &amp; critical barriers to widespread implementation: cell.com/ajhg/abstract/… #ASHG
AJHG (@ajhgnews) 's Twitter Profile Photo

📣New from Palafox et al! 📄Prioritizing disease-associated missense variants with chemoproteomic-detected amino acids cell.com/ajhg/fulltext/…

RigsHeart 🫀🚨 (@rigsheart) 's Twitter Profile Photo

Just out 📢 in AJHG 🧬 Bi-allelic variants in POPDC2 identified in 4 families with sinus node dysfunction, AV conduction defects, and hypertrophic cardiomyopathy. 🫀Mechanism? Impaired cAMP-dependent regulation of TREK-1 potassium channels, disrupting cardiac pacemaking &

Just out 📢 in <a href="/AJHGNews/">AJHG</a> 
🧬 Bi-allelic variants in POPDC2 identified in 4 families with sinus node dysfunction, AV conduction defects, and hypertrophic cardiomyopathy.

🫀Mechanism? Impaired cAMP-dependent regulation of TREK-1 potassium channels, disrupting cardiac pacemaking &amp;
Cell Press (@cellpressnews) 's Twitter Profile Photo

Identifying deleterious noncoding variation through gain and loss of CTCF binding activity hubs.li/Q03njlKt0 Collection highlight from AJHG (ASHG)

Identifying deleterious noncoding variation through gain and loss of CTCF binding activity
hubs.li/Q03njlKt0
Collection highlight from <a href="/AJHGNews/">AJHG</a> (<a href="/GeneticsSociety/">ASHG</a>)
The Hospital for Sick Children (SickKids) (@sickkidsnews) 's Twitter Profile Photo

Published AJHG, global experts N1 Collaborative including #SKResearch have created the first international consensus guidelines to assess DNA variants that may be eligible for ASO therapy, a type of #GeneticMedicine. Read ⤵️ #PrecisionChildHealth sickkids.ca/en/news/archiv…

Cell Press (@cellpressnews) 's Twitter Profile Photo

Explore a collection from AJHG (ASHG) and Cell Genomics which highlights recent papers that explore the many ways in which the effects of non-coding genetic variation can impact individuals hubs.li/Q03njgfV0

Explore a collection from <a href="/AJHGNews/">AJHG</a> (<a href="/GeneticsSociety/">ASHG</a>) and <a href="/CellGenomics/">Cell Genomics</a> which highlights recent papers that explore the many ways in which the effects of non-coding genetic variation can impact individuals
hubs.li/Q03njgfV0
AJHG (@ajhgnews) 's Twitter Profile Photo

📣New today! 📄Public preferences for the value and implementation of genomic newborn screening: Insights from two discrete choice experiments in Australia 🧑‍🤝‍🧑 Ilias Goranitis Prof Zornitza Stark & co 🇦🇺🧬 cell.com/ajhg/fulltext/…

ASHG (@geneticssociety) 's Twitter Profile Photo

Mapping physical associations between melanoma risk-associated credible causal variants to protein-coding gene promoters, AJHG' latest article provides evidence for MDM4, CBL, and SOX4 as potential melanoma risk genes: cell.com/ajhg/abstract/… #ASHG #HumanGenetics

Mapping physical associations between melanoma risk-associated credible causal variants to protein-coding gene promoters, <a href="/AJHGNews/">AJHG</a>' latest article provides evidence for MDM4, CBL, and SOX4 as potential melanoma risk genes: cell.com/ajhg/abstract/… #ASHG #HumanGenetics
AJHG (@ajhgnews) 's Twitter Profile Photo

📣New from Baris & co! 📄Bi-allelic variants in TM2D3 cause a severe syndromic neurodevelopmental disorder associated with endoplasmic reticulum and mitochondrial abnormalities cell.com/ajhg/abstract/…

Cell Press (@cellpressnews) 's Twitter Profile Photo

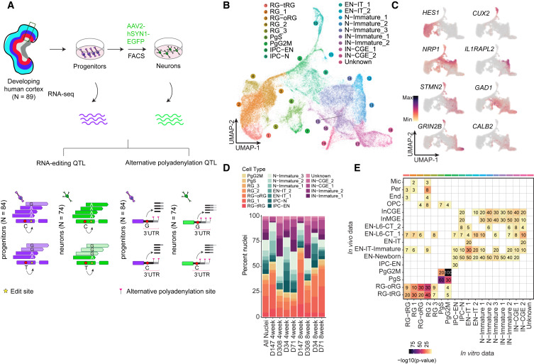
Genetics of cell-type-specific post-transcriptional gene regulation during human neurogenesis hubs.li/Q03njphC0 Collection highlight from AJHG (ASHG)

Genetics of cell-type-specific post-transcriptional gene regulation during human neurogenesis
hubs.li/Q03njphC0
Collection highlight from <a href="/AJHGNews/">AJHG</a> (<a href="/GeneticsSociety/">ASHG</a>)
ASHG (@geneticssociety) 's Twitter Profile Photo

.AJHG sat with Max Dudek, BS, in the latest "Inside AJHG" to discuss his recently published paper, “Characterization of non-coding variants associated with transcription-factor binding through ATAC-seq-defined footprint QTLs in liver.”➡️ ashg.org/ajhg/inside-aj… #ASHG

.<a href="/AJHGNews/">AJHG</a> sat with Max Dudek, BS, in the latest "Inside AJHG" to discuss his recently published paper, “Characterization of non-coding variants associated with transcription-factor binding through ATAC-seq-defined footprint QTLs in liver.”➡️ ashg.org/ajhg/inside-aj… #ASHG
Jonathan Flint (@jonathan_flint1) 's Twitter Profile Photo

Congratulations to Joel on the publication of this paper in AJHG. He shows that polygenic scores derived from different quantiles of a phenotype differ, and uses this to come up with an interesting and novel test for confounds and GxE authors.elsevier.com/sd/article/S00…

Cell Press (@cellpressnews) 's Twitter Profile Photo

US self-reported race and ethnicity are poor proxies of genetic ancestry, researchers say. cell.com/ajhg/fulltext/… Learn more in AJHG

US self-reported race and ethnicity are poor proxies of genetic ancestry, researchers say. cell.com/ajhg/fulltext/…

Learn more in <a href="/AJHGNews/">AJHG</a>
ASHG (@geneticssociety) 's Twitter Profile Photo

.AJHG latest article from authors Valerie Arboleda MD, PhD 🤷🏻‍♀️, Keriann Backus, & colleagues shows that chemoproteomic measures of protein-based amino acid reactivity effectively highlight clinically important variants in disease-associated genes. Read more: cell.com/ajhg/fulltext/… #ASHG

.<a href="/AJHGNews/">AJHG</a> latest article from authors <a href="/ArboledaVal/">Valerie Arboleda MD, PhD 🤷🏻‍♀️</a>, <a href="/Keribackus/">Keriann Backus</a>, &amp; colleagues shows that chemoproteomic measures of protein-based amino acid reactivity effectively highlight clinically important variants in disease-associated genes. Read more: cell.com/ajhg/fulltext/… #ASHG