American Society for Cell Biology (@ascbiology) 's Twitter Profile
American Society for Cell Biology

@ascbiology

Inclusive, international community of life scientists.
Home to @MBoCjournal @CBELifescied.

ID: 111584424

linkhttp://www.ascb.org calendar_today05-02-2010 12:51:58

12,12K Tweet

33,33K Followers

1,1K Following

American Society for Cell Biology (@ascbiology) 's Twitter Profile Photo

From MBoC Fission yeast GPI inositol deacylase Bst1 regulates ER-Golgi transport and functions in late stages of cytokinesis, Jian-Qiu Wu, @ohiostate, by et al. doi.org/10.1091/mbc.E2… #ASCB #CellBiology

From MBoC
Fission yeast GPI inositol deacylase Bst1 regulates ER-Golgi transport and functions in late stages of cytokinesis, Jian-Qiu Wu, @ohiostate, by et al.

doi.org/10.1091/mbc.E2… #ASCB #CellBiology
American Society for Cell Biology (@ascbiology) 's Twitter Profile Photo

From MBoC Ubiquitin-mediated recruitment of the ATG9A-ATG2 lipid transfer complex drives clearance of phosphorylated p62 aggregates, by Josh Andersen, Huntsman Cancer Institute at the University of Utah, et al. doi.org/10.1091/mbc.E2… #ASCB #CellBiology

From MBoC
Ubiquitin-mediated recruitment of the ATG9A-ATG2 lipid transfer complex drives clearance of phosphorylated p62 aggregates, by <a href="/andersenlab/">Josh Andersen</a>, Huntsman Cancer Institute at the  University of Utah, et al.

doi.org/10.1091/mbc.E2… #ASCB #CellBiology
American Society for Cell Biology (@ascbiology) 's Twitter Profile Photo

Chandini Bhaskar Naidu is a PhD student at Institut Curie studying mechanotransduction in the Golgi apparatus. She is exploring how physical forces impact protein secretion. Watch her story: youtube.com/watch?v=e1u5w-… #ASCB #CellBiology

Chandini Bhaskar Naidu is a PhD student at Institut Curie studying mechanotransduction in the Golgi apparatus. She is exploring how physical forces impact protein secretion.

Watch her story: youtube.com/watch?v=e1u5w-… #ASCB #CellBiology
American Society for Cell Biology (@ascbiology) 's Twitter Profile Photo

From MBoC Fission yeast GPI inositol deacylase Bst1 regulates ER-Golgi transport and functions in late stages of cytokinesis, by Jian-Qiu Wu, @ohiostate, et al. molbiolcell.org/doi/10.1091/mb… #ASCB #CellBiology

From MBoC
Fission yeast GPI inositol deacylase Bst1 regulates ER-Golgi transport and functions in late stages of cytokinesis, by Jian-Qiu Wu, @ohiostate, et al.

molbiolcell.org/doi/10.1091/mb… #ASCB #CellBiology
American Society for Cell Biology (@ascbiology) 's Twitter Profile Photo

Join ASCB on May 7 for “Bridging the Gap: The State of Public Engagement in Science”—a webinar on building trust, connecting with communities, and communicating science effectively. Register: ascb.org/ascb-meetings/… #ASCB #CellBiology

Join ASCB on May 7 for “Bridging the Gap: The State of Public Engagement in Science”—a webinar on building trust, connecting with communities, and communicating science effectively. Register: ascb.org/ascb-meetings/… #ASCB #CellBiology
American Society for Cell Biology (@ascbiology) 's Twitter Profile Photo

From MBoC Roles for the canonical polarity machinery in the de novo establishment of polarity in budding yeast spores, by MichaelMcMurraylab, @cuanschutz, et al. molbiolcell.org/doi/10.1091/mb… #ASCB #CellBiology

From MBoC
Roles for the canonical polarity machinery in the de novo establishment of polarity in budding yeast spores, by <a href="/McMurraylab/">MichaelMcMurraylab</a>, @cuanschutz, et al.

molbiolcell.org/doi/10.1091/mb… #ASCB #CellBiology
American Society for Cell Biology (@ascbiology) 's Twitter Profile Photo

Join ASCB on May 7 for “Bridging the Gap: The State of Public Engagement in Science”—a webinar on building trust, connecting with communities, and communicating science effectively. Register: ascb.org/ascb-meetings/… #ASCB #CellBiology

Join ASCB on May 7 for “Bridging the Gap: The State of Public Engagement in Science”—a webinar on building trust, connecting with communities, and communicating science effectively. Register: ascb.org/ascb-meetings/… #ASCB #CellBiology
American Society for Cell Biology (@ascbiology) 's Twitter Profile Photo

From MBoC Anillin tunes contractility and regulates barrier function during Rho flare–mediated tight junction remodeling, by Ann Miller, @umich, et al. molbiolcell.org/doi/10.1091/mb… #ASCB #CellBiology

From MBoC
Anillin tunes contractility and regulates barrier function during Rho flare–mediated tight junction remodeling, by Ann Miller, @umich, et al.

molbiolcell.org/doi/10.1091/mb… #ASCB #CellBiology
American Society for Cell Biology (@ascbiology) 's Twitter Profile Photo

From MBoC Deep learning–based image classification reveals heterogeneous execution of cell death fates during viral infection, by Jennifer Oyler-Yaniv, Harvard Medical School, et al. molbiolcell.org/doi/10.1091/mb… #ASCB #CellBiology

From MBoC
Deep learning–based image classification reveals heterogeneous execution of cell death fates during viral infection, by Jennifer Oyler-Yaniv, <a href="/harvardmed/">Harvard Medical School</a>, et al.

molbiolcell.org/doi/10.1091/mb… #ASCB #CellBiology
American Society for Cell Biology (@ascbiology) 's Twitter Profile Photo

Unlawful grant terminations are harming young scientists and threatening innovation. ASCB joins leaders calling for immediate funding restoration. ascb.org/society-news/l…

American Society for Cell Biology (@ascbiology) 's Twitter Profile Photo

Join ASCB on May 7 for “Bridging the Gap: The State of Public Engagement in Science”—a webinar on building trust, connecting with communities, and communicating science effectively. Register: ascb.org/ascb-meetings/… #ASCB #CellBiology

Join ASCB on May 7 for “Bridging the Gap: The State of Public Engagement in Science”—a webinar on building trust, connecting with communities, and communicating science effectively. Register: ascb.org/ascb-meetings/… #ASCB #CellBiology
American Society for Cell Biology (@ascbiology) 's Twitter Profile Photo

Congratulations to Elizabeth Chen of the UT Southwestern Medical Center who has been elected by ASCB members to serve as President of #ASCB in 2027. She will first serve as President-Elect on the ASCB Executive Committee beginning in 2026. ascb.org/society-news/e… #CellBiology

American Society for Cell Biology (@ascbiology) 's Twitter Profile Photo

Join us this Wednesday, May 7, for “Bridging the Gap: The State of Public Engagement in Science”—a webinar on building trust, connecting with communities, and communicating science effectively. Register: ascb.org/ascb-meetings/… #ASCB #CellBiology

Join us this Wednesday, May 7, for “Bridging the Gap: The State of Public Engagement in Science”—a webinar on building trust, connecting with communities, and communicating science effectively. Register: ascb.org/ascb-meetings/… #ASCB #CellBiology
American Society for Cell Biology (@ascbiology) 's Twitter Profile Photo

𝐂𝐨𝐦𝐢𝐧𝐠 𝐮𝐩 𝐭𝐨𝐦𝐨𝐫𝐫𝐨𝐰! Join ASCB on May 7 for “Bridging the Gap: The State of Public Engagement in Science”—a webinar on building trust, connecting with communities, and communicating science effectively. Register: ascb.org/ascb-meetings/… #ASCB #CellBiology

𝐂𝐨𝐦𝐢𝐧𝐠 𝐮𝐩 𝐭𝐨𝐦𝐨𝐫𝐫𝐨𝐰! Join ASCB on May 7 for “Bridging the Gap: The State of Public Engagement in Science”—a webinar on building trust, connecting with communities, and communicating science effectively. Register: ascb.org/ascb-meetings/… #ASCB #CellBiology
American Society for Cell Biology (@ascbiology) 's Twitter Profile Photo

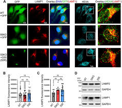
From MBoC GRASP55 Regulates Sorting and Maturation of the Lysosomal Enzyme β-Hexosaminidase A, by Yanzhuang Wang, Hou Lab at Shenzhen Bay Laboratory, et al. molbiolcell.org/doi/10.1091/mb… #ASCB #CellBiology

From MBoC
GRASP55 Regulates Sorting and Maturation of the Lysosomal Enzyme β-Hexosaminidase A, by Yanzhuang Wang, Hou Lab at Shenzhen Bay Laboratory, et al.

molbiolcell.org/doi/10.1091/mb… #ASCB #CellBiology
American Society for Cell Biology (@ascbiology) 's Twitter Profile Photo

FEATURED MBoC ASSOCIATE EDITOR: Bill Bement, University of Wisconsin-Madison “The review process is transparent and fair, the articles reach those who will be most interested very quickly, and they do a simply superb job with figures and movies." molbiolcell.org/editorial-board #ASCB

FEATURED MBoC ASSOCIATE EDITOR: Bill Bement, University of Wisconsin-Madison

“The review process is transparent and fair, the articles reach those who will be most interested very quickly, and they do a simply superb job with figures and movies."

molbiolcell.org/editorial-board #ASCB
American Society for Cell Biology (@ascbiology) 's Twitter Profile Photo

From MBoC The Kinesin Kar3 is Required for Endoplasmic Reticulum-Associated Degradation, by Eric Rubenstein, Ball State, et al. molbiolcell.org/doi/10.1091/mb… #ASCB #CellBiology

From MBoC
The Kinesin Kar3 is Required for Endoplasmic Reticulum-Associated Degradation, by Eric Rubenstein,  <a href="/BallState/">Ball State</a>, et al.

molbiolcell.org/doi/10.1091/mb… #ASCB #CellBiology
American Society for Cell Biology (@ascbiology) 's Twitter Profile Photo

Science is under attack. Proposed 40% NIH cut threatens jobs, research, and medical progress. Call your reps, governor, and mayor now—urge them to stand up for science. ascb.org/science-policy…

Science is under attack. Proposed 40% NIH cut threatens jobs, research, and medical progress. Call your reps, governor, and mayor now—urge them to stand up for science.

ascb.org/science-policy…