Md. Sabbir Ahammed (@ahammedsabbirmd) 's Twitter Profile
Md. Sabbir Ahammed

@ahammedsabbirmd

Pursuing MSc in Wildlife and Biodiversity Conservation || Department of Zoology, Jagannath University ||
Researchgate: researchgate.net/profile/Md-Sab

ID: 1346442221394935808

calendar_today05-01-2021 13:03:47

119 Tweet

81 Followers

259 Following

Gareth Fraser (@garethjfraser) 's Twitter Profile Photo

New preprint alert. Ever wondered why frogs only have upper jaw teeth? We investigate this conundrum and ask if frogs ever form lower jaw tooth rudiments and what the relationship is between tadpole keratodonts (keratin mouthparts) and teeth! 🐸🦷🔥 biorxiv.org/content/10.110…

Bibiana Rojas (@biobiiana) 's Twitter Profile Photo

"Frogs may seem like a minor player in the grand scheme of things, but their role in controlling disease vectors highlights the complex and often unexpected ways that ecosystems and public health are intertwined" #OneHealth forbes.com/sites/johndrak…

Sajib Biswas (@sajibherptiles) 's Twitter Profile Photo

Installed an #Amphibian Awareness Board on a local roadside wall to engage pedestrians in amphibian conservation. Small steps like this can spark big changes for our silent environmental heroes! Md. Sabbir Ahammed IUCN SSC Amphibian Specialist Group SAVE THE FROGS!

Installed an #Amphibian Awareness Board on a local roadside wall to engage pedestrians in amphibian conservation. Small steps like this can spark big changes for our silent environmental heroes! <a href="/AhammedSabbirMd/">Md. Sabbir Ahammed</a> <a href="/IUCN_ASG/">IUCN SSC Amphibian Specialist Group</a> <a href="/savethefrogs/">SAVE THE FROGS!</a>
Md. Sabbir Ahammed (@ahammedsabbirmd) 's Twitter Profile Photo

23 May 2025 Presented our work on #lizards 🦎 at the 24th National Conference and AGM 2024 by the Zoological Society of Bangladesh! Grateful for the support from my team & mentors. 📄 Abstract: lnkd.in/gwGetM4n The Explorers Club #WildlifeResearch #Herpetology #Bangladesh

23 May 2025

Presented our work on #lizards 🦎 at the 24th National Conference and AGM 2024 by the Zoological Society of Bangladesh!

Grateful for the support from my team &amp; mentors.

📄 Abstract: lnkd.in/gwGetM4n
<a href="/ExplorersClub/">The Explorers Club</a>
#WildlifeResearch #Herpetology #Bangladesh
Md. Sabbir Ahammed (@ahammedsabbirmd) 's Twitter Profile Photo

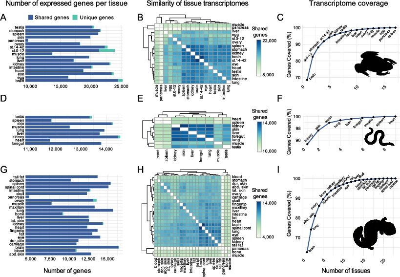
🔰 Check out our new paper! "Comparative biology needs de novo transcriptome assemblies: drawing attention towards amphibians" 🐸 Published in Amphibia-Reptilia brill.com/view/journals/…

🔰 Check out our new paper!

"Comparative biology needs de novo transcriptome assemblies: drawing attention towards amphibians" 🐸

Published in Amphibia-Reptilia 

brill.com/view/journals/…
Journal of Bat Research & Conservation (@barbastellaj) 's Twitter Profile Photo

#PhD #Opportunity 🎓🦇: Looking for a PhD in 🦇? Don’t miss this amazing opportunity at Charles Darwin University 🇦🇺 📍 Based at Charles Darwin University (RIEL, Casuarina Campus) 🗓️ Apply by 20 June 2025 | Start mid to late 2025 👀🔎 cdu.edu.au/science-techno…

#PhD #Opportunity 🎓🦇: Looking for a PhD in 🦇? Don’t miss this amazing opportunity at Charles Darwin University 🇦🇺

📍 Based at Charles Darwin University (RIEL, Casuarina Campus)

🗓️ Apply by 20 June 2025 | Start mid to late 2025

👀🔎 cdu.edu.au/science-techno…
Sajib Biswas (@sajibherptiles) 's Twitter Profile Photo

Read my recent two abstracts published in the 24th Zoological Conference of Bangladesh. researchgate.net/publication/39… researchgate.net/publication/39… Md. Sabbir Ahammed

Dr Tiffany Kosch 👩‍🔬 🤿🐸🧬 (@takosch) 's Twitter Profile Photo

Check out the AGC’s latest paper led by María Torres-Sánchez María Torres-Sánchez and colleagues! It highlights key gaps, offers best-practice guidelines, and shows how transcriptomics can accelerate comparative research across amphibians 🔗 brill.com/view/journals/… #transcriptomics

Check out the AGC’s latest paper led by María Torres-Sánchez <a href="/TorresSanchezM/">María Torres-Sánchez</a> and colleagues! It highlights key gaps, offers best-practice guidelines, and shows how transcriptomics can accelerate comparative research across amphibians
🔗 brill.com/view/journals/…
#transcriptomics
Wildlife & Conservation @ Uni Freiburg (@wild_ecol_cons) 's Twitter Profile Photo

It took time, but it's finally here: Deer of the World — the definitive book on the 53 deer species that inhabit our planet, written by 160 leading experts. We are proud to have been part of this remarkable project. link.springer.com/book/10.1007/9…

It took time, but it's finally here: Deer of the World — the definitive book on the 53 deer species that inhabit our planet, written by 160 leading experts. We are proud to have been part of this remarkable project. link.springer.com/book/10.1007/9…
Rezoana Mimi (@arefine_karim) 's Twitter Profile Photo

Snakes are misunderstood and often killed out of fear, not facts. In Bangladesh, 80% of snakes are non-venomous. If we educate ourselves and respect their mating seasons, harmful encounters can be reduced. Know the facts. Stop the fear. Save the snakes.

Snakes are misunderstood and often killed out of fear, not facts.
In Bangladesh, 80% of snakes are non-venomous.
If we educate ourselves and respect their mating seasons, harmful encounters can be reduced.

Know the facts. Stop the fear. Save the snakes.
Sajib Biswas (@sajibherptiles) 's Twitter Profile Photo

Handed over an #amphibian awareness board "Save Frogs, Save Nature" to the Wildlife Crime Control Unit, #Bangladesh Forest Dept., Dhaka. The team appreciated the initiative and expressed support for raising amphibian #conservation awareness. 🐸 #amphibian SAVE THE FROGS!

Handed over an #amphibian awareness board "Save Frogs, Save Nature" to the  Wildlife Crime Control Unit, #Bangladesh Forest Dept., Dhaka. The team appreciated the initiative and expressed support for raising amphibian #conservation awareness. 🐸 #amphibian <a href="/savethefrogs/">SAVE THE FROGS!</a>
Md. Sabbir Ahammed (@ahammedsabbirmd) 's Twitter Profile Photo

Alhamdulillah, our short note on the predatory behaviours of the Northern King Cobra has recently been accepted for publication. Peprint version is now available online:🔗 hamadryad.org/index.php/jour… ☞Researchgate: researchgate.net/publication/39… #kingcobra #predation #snake Dr. Kerry Kriger

Alhamdulillah, our short note on the predatory behaviours of the Northern King Cobra has recently been accepted for publication. Peprint version is now available online:🔗 hamadryad.org/index.php/jour…
☞Researchgate: researchgate.net/publication/39…
#kingcobra #predation #snake
<a href="/kerrykriger/">Dr. Kerry Kriger</a>