Bhavna Hurgobin (@bhavhurg) 's Twitter Profile
Bhavna Hurgobin

@bhavhurg

Computational biologist in the Lewsey Lab and ARC MedAg Hub at La Trobe Uni.

ID: 1063002805756059650

calendar_today15-11-2018 09:36:33

54 Tweet

80 Followers

179 Following

Heng Li (@lh3lh3) 's Twitter Profile Photo

Minigraph is a tool that builds a pangenome graph from multiple long-read assemblies to encode simple and complex SVs. It is now published in Genome Biology along with the proposal of the rGFA and GAF formats: genomebiology.biomedcentral.com/articles/10.11…

lewsey lab (@lewseylab) 's Twitter Profile Photo

We're looking for a new Research Support Officer in the Information Services department here La Trobe University. The role involves managing software and computing hardware used by all kinds of researchers. careers.pageuppeople.com/533/caw/en/job…

Armin Scheben (@arminscheben) 's Twitter Profile Photo

Our preprint on ddRAD genotyping a canola flowering time mapping populations is now published. Result of a nice industry collaboration with BASF during my PhD at School of Biological Sciences, UWA bmcplantbiol.biomedcentral.com/articles/10.11…

La Trobe News (@latrobenews) 's Twitter Profile Photo

There's so much we don't know about cannabis and its therapeutic properties. ARC MedAg Hub researchers from La Trobe University have reviewed international studies to identify all the gaps and point to where research needs to go next. Bhavna Hurgobin lewsey lab now.latrobe/Cannabis

Andreas M. Brandmaier (@brandmaier) 's Twitter Profile Photo

I wrote an R package that allows to make queries to ggplot in natural language. It's like saying "Alexa, rotate the x-axis labels." Here are a few working examples: github.com/brandmaier/ggx How crazy is this?

I wrote an R package that allows to make queries to ggplot in natural language. It's like saying "Alexa, rotate the x-axis labels." Here are a few working examples: github.com/brandmaier/ggx 
How crazy is this?
Jaimie Gradus (@jaimiegradus) 's Twitter Profile Photo

I’ve put together my list of top 10 tips for early career researchers and I’m going to share it here as promised. But first a disclaimer...I don’t know everything. This list is based on my experience in academia. I would love for others to add and augment. With that in mind....🧵

Peter J Park (@peter_j_park) 's Twitter Profile Photo

Do you need to take snapshots of sequenced reads repeatedly? BamSnap is a fast, efficient, and customizable tool for generating high-quality images, now in Bioinformatics academic.oup.com/bioinformatics…

Do you need to take snapshots of sequenced reads repeatedly? BamSnap is a fast, efficient, and customizable tool for generating high-quality images, now in Bioinformatics academic.oup.com/bioinformatics…
Plant Direct Journal (@plantdirectj) 's Twitter Profile Photo

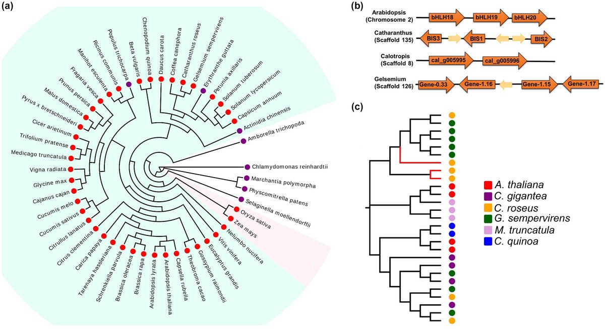
BHLH IRIDOID SYNTHESIS 3 is a member of a bHLH gene cluster regulating terpenoid indole alkaloid biosynthesis in Catharanthus roseus onlinelibrary.wiley.com/doi/full/10.10… Wiley Plant Science #PlantSci

BHLH IRIDOID SYNTHESIS 3 is a member of a bHLH gene cluster regulating terpenoid indole alkaloid biosynthesis in Catharanthus roseus onlinelibrary.wiley.com/doi/full/10.10… <a href="/wileyplantsci/">Wiley Plant Science</a> #PlantSci
ARC MedAg Hub (@arc_medag_hub) 's Twitter Profile Photo

Visit tinyurl.com/z2wtt23k for details on Hub #scholarships available to outstanding candidates for research on improving the profitability and sustainability of medicinal agriculture for primary producers and adding value for pharmaceutical manufacturers and end-users.

bioRxiv Bioinfo (@biorxiv_bioinfo) 's Twitter Profile Photo

CHIPS: A Snakemake pipeline for quality control and reproducible processing of chromatin profiling data biorxiv.org/cgi/content/sh… #biorxiv_bioinfo

bioRxiv Bioinfo (@biorxiv_bioinfo) 's Twitter Profile Photo

Guidance for RNA-seq co-expression estimates: the importance of data normalization, batch effects, and correlation measures biorxiv.org/cgi/content/sh… #biorxiv_bioinfo

lewsey lab (@lewseylab) 's Twitter Profile Photo

Join us at the ARC MedAg Hub La Trobe University! We have 7 PhD scholarships to study genomics, genetics, biochemistry and other aspects of medicinal plants. Deadline April 30th. (Due to the currently closed border Australian-based applicants only, unfortunately.)

ARC MedAg Hub (@arc_medag_hub) 's Twitter Profile Photo

We're hiring! Looking for a Data Scientist / Database Engineer to join the team. Visit La Trobe University careers for details: tinyurl.com/yeyjf626 #DataScience

We're hiring! Looking for a Data Scientist / Database  Engineer to join the team. Visit <a href="/latrobe/">La Trobe University</a> careers for details: tinyurl.com/yeyjf626  #DataScience
lewsey lab (@lewseylab) 's Twitter Profile Photo

Next up in our Portland Press special issue is by Bhavna Hurgobin La Trobe University, discussing applications of cell- and tissue-specific ‘omics to improve plant productivity portlandpress.com/emergtoplifesc…

lewsey lab (@lewseylab) 's Twitter Profile Photo

With colleagues PepsiCo and La Trobe University Institute of Agriculture and Food, we've released an enhanced oats transcriptome annotation. "Edging closer to better oat varieties" latrobe.edu.au/news/articles/… #latrobeuni ARC MedAg Hub La Trobe Researchers

Portland Press (@pppublishing) 's Twitter Profile Photo

Guest editors for our upcoming issue in #ETLS lewsey lab and Bhavna Hurgobin highlight the role that cell- and tissue-specific 'omic strategies play in understanding the plant characteristics needed for system and cellular function doi.org/10.1042/ETLS20…

Guest editors for our upcoming issue in #ETLS <a href="/lewseylab/">lewsey lab</a> and <a href="/BhavHurg/">Bhavna Hurgobin</a> highlight the role that cell- and tissue-specific 'omic strategies play in understanding the plant characteristics needed for system and cellular function doi.org/10.1042/ETLS20…
lewsey lab (@lewseylab) 's Twitter Profile Photo

Really enjoyed working on this chapter, "A Practical Guide to Inferring Multi-Omics Networks in Plant Systems", led by Dr. Natalie Clark with Bhavna Hurgobin @KelleyDior and @JustinWWalley, and edited by Vandepoele lab @vandepoelelab.bsky.social. doi.org/10.1007/978-1-….