CG Obaid (@cgobaid) 's Twitter Profile
CG Obaid

@cgobaid

I'm 18 year old 3d artist 7+ years of experience. I create Blender Tutorials, Animations & anything in 3d.
Youtube.com/c/CGObaid

ID: 1363707460221984772

linkhttp://cgobaid.bio.link calendar_today22-02-2021 04:32:33

831 Tweet

327 Followers

103 Following

CG Obaid (@cgobaid) 's Twitter Profile Photo

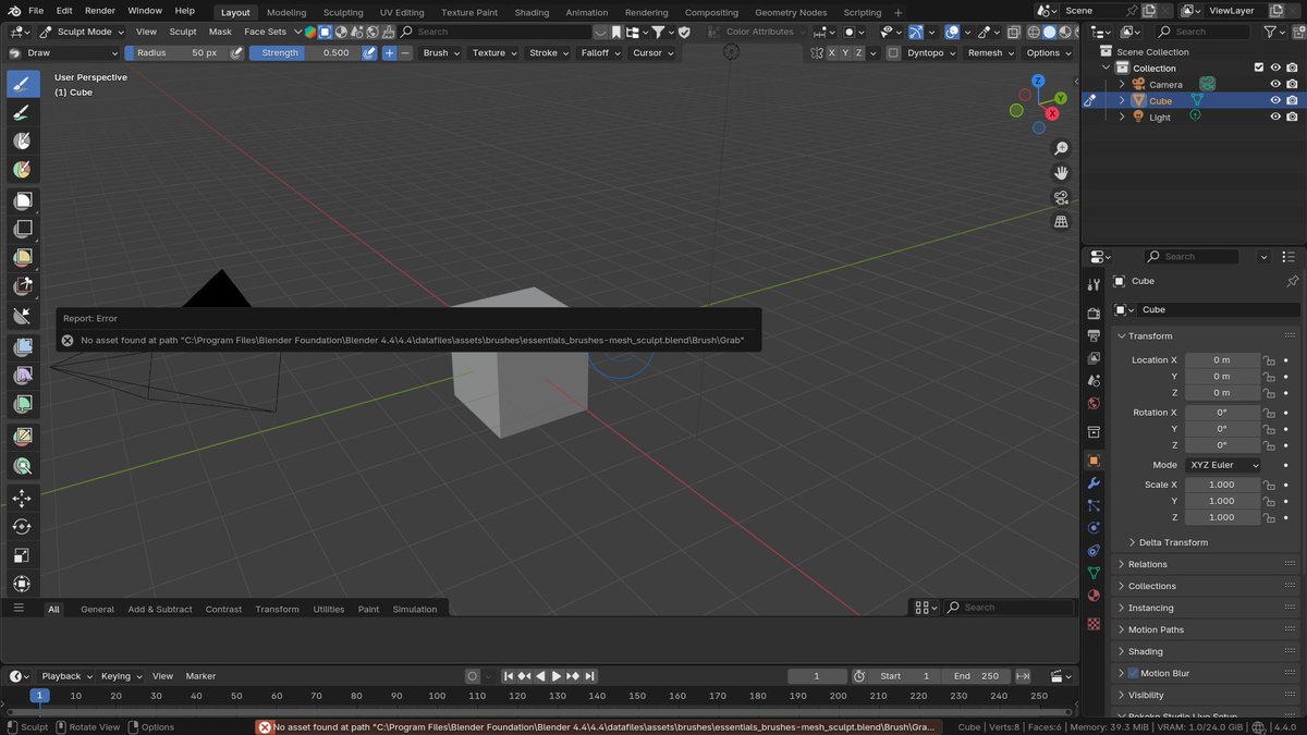
My brushes won't load most of the time and if I press a shortcut key for a brush, I get this error #blender Does someone know a solution? or should I report it as a bug?

My brushes won't load most of the time and if I press a shortcut key for a brush, I get this error #blender
Does someone know a solution? or should I report it as a bug?
Gleb Alexandrov (@gleb_alexandrov) 's Twitter Profile Photo

Hey everyone, wanna grab an early Free Sample of Photorealistic Lighting and Rendering course, which is now in production? #b3d 👇🔥 check the replies And plz retweet!

Hey everyone, wanna grab an early Free Sample of Photorealistic Lighting and Rendering course, which is now in production?

#b3d 👇🔥 check the replies

And plz retweet!
XPPen (@xppen) 's Twitter Profile Photo

CATCH FENIX, WIN ARTIST 12 3RD! 🦊 TO ENTER: 1️⃣ CATCH fenix in the comments 2️⃣FOLLOW us XPPen 3️⃣RT & LIKE this post. A winner will be announced on 11/28. Good luck!😇 #XPPen #Giveaway #Artist123rd #DrawingTablet

CLIP STUDIO PAINT (@clipstudiopaint) 's Twitter Profile Photo

Win a pen display✨ Giveaway day 2! Just follow & repost this post to enter. One person will win every day. Enter on other platforms for more chances to win! Ends November 26, 8:00 am UTC.