Root System & Rhizosphere (@chen_yinglong) 's Twitter Profile
Root System & Rhizosphere

@chen_yinglong

Root system architecture, Rhizosphere, Phenotyping, Abiotic stress, Plant physiology, Plant nutrition, Breeding, Soil biology, Soil microbes, Mycorrhiza

ID: 1052108034493702144

linkhttps://research-repository.uwa.edu.au/en/persons/yinglong-chen calendar_today16-10-2018 08:04:37

2,2K Tweet

2,2K Followers

1,1K Following

Kanch Wickramarachchi (@kanchwickramar1) 's Twitter Profile Photo

Gaus and I were glad to take a break from the chaos of late-season start-trial work to visit UWA. It was a real pleasure spending time with Dr Yinglong Chen and his team—chatting about student projects and learning about their rapid root phenotyping system. A seriously clever,

Gaus and I were glad to take a break from the chaos of late-season start-trial work to visit UWA. It was a real pleasure spending time with Dr Yinglong Chen and his team—chatting about student projects and learning about their rapid root phenotyping system. A seriously clever,
Crops MDPI (@crops_mdpi) 's Twitter Profile Photo

📖 Read in Crops 🌿 Genotypic Variability in Root Morphological Traits in Canola (Brassica napus L.) at the Seedling Stage by Y. Peng et al. 📌 Co-authored by Crops Editor-in-Chief @Yinglong Chen 🔗 mdpi.com/2673-7655/5/2/… #Canola #RootTraits #CropGenetics #CropsJournal

📖 Read  in Crops 🌿

Genotypic Variability in Root Morphological Traits in Canola (Brassica napus L.) at the Seedling Stage

by Y. Peng et al. 

📌 Co-authored by Crops Editor-in-Chief @Yinglong Chen

🔗 mdpi.com/2673-7655/5/2/…

#Canola #RootTraits #CropGenetics #CropsJournal
Crops MDPI (@crops_mdpi) 's Twitter Profile Photo

📖 Read our publication in Crops 🌱 Impacts of Climate Change on Late Soybean Cultivation in Subtropical Southern Brazil by Tiago Bigolin and Edson Talamini 🔗 mdpi.com/2673-7655/5/2/… #ClimateImpact #Soybean #Agroclimate #CropScience #CropsJournal #MDPI #SustainableAg

📖 Read our  publication in Crops 🌱

Impacts of Climate Change on Late Soybean Cultivation in Subtropical Southern Brazil

by Tiago Bigolin and Edson Talamini

🔗 mdpi.com/2673-7655/5/2/…

#ClimateImpact #Soybean #Agroclimate #CropScience #CropsJournal #MDPI #SustainableAg
WA Agricultural Research Collaboration (@waagcollab) 's Twitter Profile Photo

WAARC Horizons is out now! This edition explores how WAARC is changing the way ag R&D works in WA - turning a fragmented system into a collaborative, strategic force for innovation. Read it here 👉 waarc.org.au/updates/issue-… #AgResearch #WAARC #Collaboration #AgInnovation

WAARC Horizons is out now!
This edition explores how WAARC is changing the way ag R&D works in WA - turning a fragmented system into a collaborative, strategic force for innovation.
Read it here 👉 waarc.org.au/updates/issue-…

#AgResearch #WAARC #Collaboration #AgInnovation
Molecular Plant & Plant Communications (@mplantpcom) 's Twitter Profile Photo

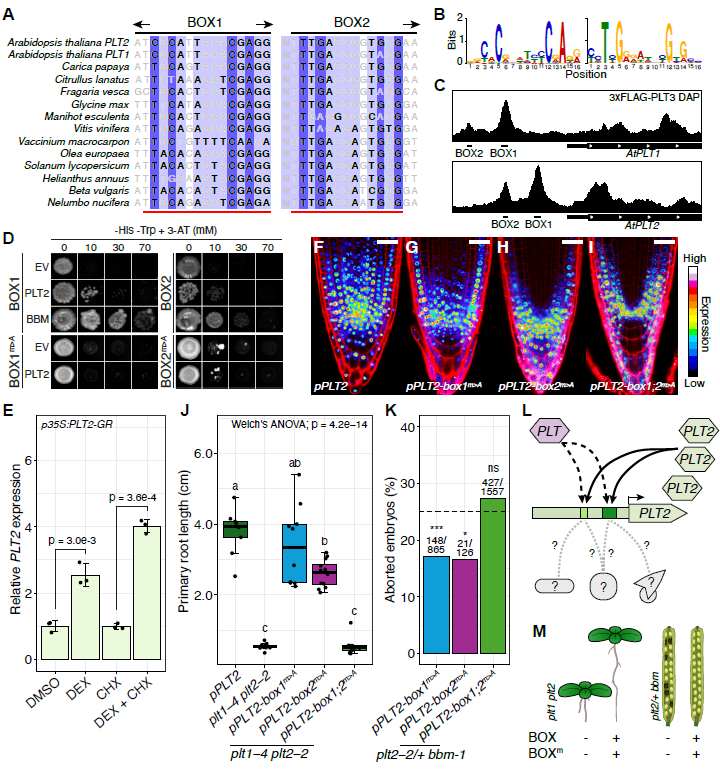
Two deeply conserved non-coding sequences control PLETHORA1/2 expression and coordinate embryo and root development #research #PlantCommunications cell.com/plant-communic…

Two deeply conserved non-coding sequences control PLETHORA1/2 expression and coordinate embryo and root development #research #PlantCommunications cell.com/plant-communic…
Kanch Wickramarachchi (@kanchwickramar1) 's Twitter Profile Photo

Reuters documentary video on the strength, resilience, and innovation of Western Australian farmers. Feeling so proud to be a tiny micro bolt in the giant wheel of the Western Australian Ag industry that I forwarded this to friends and family all over the world (& of course,

GRDC North (@grdcnorth) 's Twitter Profile Photo

Deep P - what are the legacy impacts of treatments applied 8-10 years ago? Megan Hunter looks at the results. Paper: bit.ly/4fjhNNP #GRDCUpdates #Dalby

Deep P - what are the legacy impacts of treatments applied 8-10 years ago? Megan Hunter looks at the results. Paper: bit.ly/4fjhNNP #GRDCUpdates #Dalby
GIWA (@grainindustrywa) 's Twitter Profile Photo

REGISTER NOW This year's GIWA Forum and networking sundowner, sets the scene for the future of the grains industry with the launch of the WA Grains Industry Strategy 2035+, a bold strategy developed through extensive industry consultation that is set to grow the grains industry

Dr Gaus Azam (@azam_gaus) 's Twitter Profile Photo

Today’s crowd at North Stirring Reengineering trial. They said trial may go up to 7 t/ha barely compared to a couple t/ha in the control. Next step is to workout the best nutrition package. Craig and my team are working on it. GRDC West DPIRD Broadacre - WA Grains & Livestock Glenn McDonald

Today’s crowd at North Stirring Reengineering trial. They said trial may go up to 7 t/ha barely compared to a couple t/ha in the control. Next step is to workout the best nutrition package. Craig and my team are working on it. <a href="/GRDCWest/">GRDC West</a> <a href="/DPIRDbroadacre/">DPIRD Broadacre - WA Grains & Livestock</a> <a href="/Glenn_SoilAgro/">Glenn McDonald</a>
Dr Gaus Azam (@azam_gaus) 's Twitter Profile Photo

Today’s crowd at Wagin Reengineering trial. They said trial may go up to 3.7 t/ha canola compared to 1.5 t/ha in the control. Next step is to workout the best nutrition package. Craig and my team are working on it. GRDC West DPIRD Broadacre - WA Grains & Livestock Glenn McDonald

Today’s crowd at Wagin Reengineering trial. They said trial may go up to 3.7 t/ha canola compared to 1.5 t/ha in the control. Next step is to workout the best nutrition package. Craig and my team are working on it. <a href="/GRDCWest/">GRDC West</a> <a href="/DPIRDbroadacre/">DPIRD Broadacre - WA Grains & Livestock</a> <a href="/Glenn_SoilAgro/">Glenn McDonald</a>
International Mycorrhiza Society (@mycorrhiza_ims) 's Twitter Profile Photo

We are pleased to announce that the call for symposium at ICOM 2026 is now open. Deadline for submission: 15 October 2025 Decision: 1 November 2025 All the details here 👇 icom2026.org/symposia/

Root System & Rhizosphere (@chen_yinglong) 's Twitter Profile Photo

Excited to attend the fantastic field day at the Grass Valley trial site with the O'Connor Group and the GRDC West Panel Impressive results in both above- and below-ground growth from soil reengineering with lime+clay Thanks Dr Gaus Azam & Kanch Wickramarachchi for the demonstrations!

Excited to attend the fantastic field day at the Grass Valley trial site with the O'Connor Group and the <a href="/GRDCWest/">GRDC West</a> Panel

Impressive results in both above- and below-ground growth from soil reengineering with lime+clay

Thanks <a href="/azam_gaus/">Dr Gaus Azam</a> &amp; <a href="/KanchWickramar1/">Kanch Wickramarachchi</a> for the demonstrations!
GRDC (@thegrdc) 's Twitter Profile Photo

🎓 PhD candidates - applications are now open for GRDC Research Scholarships (GRS)! The scholarship supports high-achieving students completing a PhD aligned with the 2026 Priority Areas and RD&E Plan 2023–28. Learn more and apply by Oct 15 👉 grdc.com.au/about/rd-and-e…

🎓 PhD candidates - applications are now open for GRDC Research Scholarships (GRS)!

The scholarship supports high-achieving students completing a PhD aligned with the 2026 Priority Areas and RD&amp;E Plan 2023–28.

Learn more and apply by Oct 15 👉 grdc.com.au/about/rd-and-e…
Kanch Wickramarachchi (@kanchwickramar1) 's Twitter Profile Photo

Grass Valley-WA, SWAN Grower Scale Trial: high clay-deep incorp plots with higher NDVI. 241 mm of rain since seeding mid-June. Will the NDVI boost from clay mean higher yields this season? What's your take?🤔@GRDCWA Dr Gaus Azam DPIRD Broadacre - WA Grains & Livestock Stephen Davies Ty Fulwood Tim Boyes

Yakov Kuzyakov . . . priming Soil Science (@ykuzyakov) 's Twitter Profile Photo

💥NEW in The Innovation GeoScience Digging deeper into microbial carbon use efficiency in #soil: Perspectives from microbial growth and respiration Free: doi.org/10.59717/j.xin… #SoilOrganicCarbon #CO2 #CarbonUseEfficiency #microbialbiomass #GlobalChange #ClimateChange

💥NEW in The Innovation GeoScience
Digging deeper into microbial carbon use efficiency in #soil: Perspectives from microbial growth and respiration

Free: doi.org/10.59717/j.xin…

#SoilOrganicCarbon #CO2 #CarbonUseEfficiency #microbialbiomass #GlobalChange #ClimateChange