Sharad Wadhwani, MD MPH (@doctorsharad) 's Twitter Profile
Sharad Wadhwani, MD MPH

@doctorsharad

Pediatrician specializing in gastroenterology and liver disease. Sharing news & thoughts about healthcare, transplant, gastroenterology and child health.

ID: 1035186725616865284

linkhttp://wadhwanilab.org calendar_today30-08-2018 15:25:23

429 Tweet

539 Followers

563 Following

Hepatology Communications (@hepcommjournal) 's Twitter Profile Photo

🔥 Recommendations for Implementing #HepatitisC Virus Care in Homeless Shelters: The Stakeholder Perspective Read here 👉 ow.ly/m5S650IG4LP #livertwitter #VisualAbstract #openaccess AASLD

🔥 Recommendations for Implementing #HepatitisC Virus Care in Homeless Shelters: The Stakeholder Perspective

Read here  👉 ow.ly/m5S650IG4LP

#livertwitter #VisualAbstract #openaccess <a href="/AASLDtweets/">AASLD</a>
Hepatology Communications (@hepcommjournal) 's Twitter Profile Photo

📑 Do pts w cirrhosis +/- MHE have longer reaction times (RT) in a newly developed virtual reality driving test⁉️ Prospective Study: 👉Pts w MHE had longer RTs compared to no MHE or controls 👉Longer RT asscoiated w ⬆️ car accidents/🛑 driving due to HE journals.lww.com/hepcomm/fullte…

📑 Do pts w cirrhosis +/- MHE have longer reaction times (RT) in a newly developed virtual reality driving test⁉️

Prospective Study:
👉Pts w MHE had longer RTs compared to no MHE or controls
👉Longer RT asscoiated w ⬆️ car accidents/🛑 driving due to HE

journals.lww.com/hepcomm/fullte…
UCSF Pediatrics (@ucsfpediatrics) 's Twitter Profile Photo

Up to 25% of children needing a critical endoscopic procedure are admitted to children’s hospitals that don’t offer it. Research from Emily Perito and Sagar J. Pathak MD shows how insurance, location and race are linked to disparities in accessing advanced care. bit.ly/4d4Apj1

Hepatology Communications (@hepcommjournal) 's Twitter Profile Photo

📑 An online 💻📱mind-body intervention ⬆ mental health and quality of life in #PBC 🧘    ⭐️Those who took part >3x per week also had ⬇ fatigue! #LiverTwitter #OpenAccess journals.lww.com/hepcomm/fullte…

📑 An online 💻📱mind-body intervention ⬆ mental health and quality of life in #PBC 🧘 
 
⭐️Those who took part &gt;3x per week also had ⬇ fatigue!
#LiverTwitter #OpenAccess

journals.lww.com/hepcomm/fullte…
Elliot Tapper (@ebtapper) 's Twitter Profile Photo

Everything you need to know about transitions of care from pediatrics to adult care for liver transplant recipients This expert position statement has: 1. Resources for clinicians 2. Research priorities 3. Tips for care journals.lww.com/hepcomm/fullte…

Everything you need to know about transitions of care from pediatrics to adult care for liver transplant recipients

This expert position statement has:
1. Resources for clinicians
2. Research priorities
3. Tips for care

journals.lww.com/hepcomm/fullte…
Hepatology Communications (@hepcommjournal) 's Twitter Profile Photo

📑 Impact of pain in patients with #cirrhosis?  Big‼️      1️⃣ 1/3 of pts have pain at time of  🩺 visit despite ⬆️ rates of analgesic 💊 use  2️⃣ >75% of pain is mod/sev, often in abdomen  3️⃣ Mod-sev pain associated w ⬆️ 🏥 use and ⬆️ mortality journals.lww.com/hepcomm/fullte…

📑 Impact of pain in patients with #cirrhosis?  Big‼️  
  
1️⃣ 1/3 of pts have pain at time of  🩺 visit despite ⬆️ rates of analgesic 💊 use 
2️⃣ &gt;75% of pain is mod/sev, often in abdomen 
3️⃣ Mod-sev pain associated w ⬆️ 🏥 use and ⬆️ mortality

journals.lww.com/hepcomm/fullte…
Hepatology Communications (@hepcommjournal) 's Twitter Profile Photo

📑 Noninvasive predictors of clinically significant portal hypertension in #NASH cirrhosis❗️ 1️⃣ANTICIPATE (TE+Plt) & ANTICIPATE-NASH (+BMI) predict CSPH 2️⃣New model, ⭐️ FIB4+ (FIB4+Albumin), also predicts CSPH and does not require elastography❕ journals.lww.com/hepcomm/fullte…

📑 Noninvasive predictors of clinically significant portal hypertension in #NASH cirrhosis❗️

1️⃣ANTICIPATE (TE+Plt) &amp; ANTICIPATE-NASH (+BMI) predict CSPH

2️⃣New model, ⭐️ FIB4+ (FIB4+Albumin), also predicts CSPH and does not require elastography❕

journals.lww.com/hepcomm/fullte…
Sabina Ali,MD (@sabpeds) 's Twitter Profile Photo

Social Adversities Associate with Worse Disease Control in Pediatric Celiac Disease - The Journal of Pediatrics jpeds.com/article/S0022-… Sharad Wadhwani, MD MPH Mala Setty #TellyCheung

Starzl Network in Pediatric Transplantation (@starzlt) 's Twitter Profile Photo

Congratulations to Sharad Wadhwani, MD MPH and team for reaching the next stage in the process of getting their manuscript published in the Medical Care Special Issue on Building Data Capacity to Advance Health Equity for The Patient-Centered Outcomes Research Institute (rand.org/health-care/pr…). Sharad will be presenting on the

Elliot Tapper (@ebtapper) 's Twitter Profile Photo

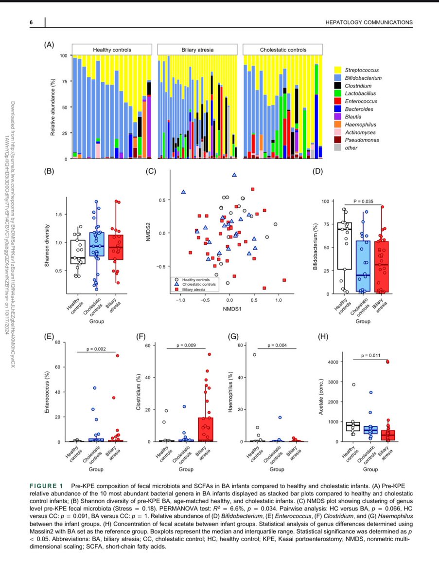
Biliary atresia is the most common reason for liver transplant in kids There is great hope that modifying the gut microbiome could improve outcomes before and after Kasai This longitudinal study from Vandana Jain is a giant leap forward journals.lww.com/hepcomm/fullte…

Biliary atresia is the most common reason for liver transplant in kids

There is great hope that modifying the gut microbiome could improve outcomes before and after Kasai

This longitudinal study from Vandana Jain is a giant leap forward

journals.lww.com/hepcomm/fullte…
JPGN (@jpgnonline) 's Twitter Profile Photo

📊 A study of pediatric PSC patients reveals a high symptom burden, impacting quality of life. Over half are willing to join trials, but none have participated. We need more pediatric PSC research! #Pediatrics Holly Shifman Michael Li, MD, MPH Sharad Wadhwani, MD MPH onlinelibrary.wiley.com/doi/10.1002/jp…

📊 A study of pediatric PSC patients reveals a high symptom burden, impacting quality of life. 

Over half are willing to join trials, but none have participated. We need more pediatric PSC research! #Pediatrics

<a href="/HollyShifman/">Holly Shifman</a> <a href="/MichaelLiMD/">Michael Li, MD, MPH</a> <a href="/DoctorSharad/">Sharad Wadhwani, MD MPH</a> 

onlinelibrary.wiley.com/doi/10.1002/jp…
Elliot Tapper (@ebtapper) 's Twitter Profile Photo

You are invited to play HepMadness Brought to you by Liver Fellow Network Fill out a bracket: tourneytopia.com/aasld/hepmadne… Pick your winners amongst the hottest topics in all of liverland and, maybe, win a prize Inspired by work published in Liver Transplantation Journal (LTxJournal) and Hepatology Communications

Gastroenterology & Hepatology | NYU Langone Health (@nyulh_gastrohep) 's Twitter Profile Photo

Coming soon! Don't miss Chair saikiran kilaru & Dr. Amoah Yeboah-Korang AASLD in San Diego, leading the "Inclusion & Diversity Committee Symposium: Tools to Improve Liver Health Equity" on 11/17 with Nneka N. Ufere, MD MSCE Sharad Wadhwani, MD MPH & Dr. David Garcia #TheLiverMeeting

Coming soon! Don't miss Chair <a href="/saikirankilaru/">saikiran kilaru</a> &amp; Dr. Amoah Yeboah-Korang <a href="/AASLDtweets/">AASLD</a> in San Diego, leading the "Inclusion &amp; Diversity Committee Symposium: Tools to Improve Liver Health Equity" on 11/17 with <a href="/NnekaUfereMD/">Nneka N. Ufere, MD MSCE</a> <a href="/DoctorSharad/">Sharad Wadhwani, MD MPH</a> &amp; Dr. David Garcia #TheLiverMeeting
Sharad Wadhwani, MD MPH (@doctorsharad) 's Twitter Profile Photo

It was an honor to be able to share our Starzl Network in Pediatric Transplantation work alongside Gabrielle Jutras to implement social risk screening in pediatric liver transplant at the HHS sponsored symposium focused on increasing data capacity to advance health equity. The Patient-Centered Outcomes Research Institute NIDDK @SPfep

It was an honor to be able to share our <a href="/StarzlT/">Starzl Network in Pediatric Transplantation</a> work alongside <a href="/GabrielleJutras/">Gabrielle Jutras</a> to implement social risk screening in pediatric liver transplant at the <a href="/HHSGov/">HHS</a> sponsored symposium focused on increasing data capacity to advance health equity. <a href="/PCORI/">The Patient-Centered Outcomes Research Institute</a> <a href="/NIDDKgov/">NIDDK</a> @SPfep
Benjamin Gold (@benjammingold) 's Twitter Profile Photo

Please take the time to listen and think!! See something, say something and then do something!! From Dr. Glaucomflecken - My Thoughts On The United Healthcare CEO Murder youtu.be/VGgQD5G8jD0?si… via YouTube

Hepatology Communications (@hepcommjournal) 's Twitter Profile Photo

📑 Validation of #MELD3.0 in 2 centers from different continents 🌎 In this study, MELD 3.0: 🔹Had highest mortality prediction in women 🔹But not superior to MELD-Na journals.lww.com/hepcomm/fullte…

📑 Validation of #MELD3.0 in 2 centers from different continents 🌎 

In this study, MELD 3.0:
🔹Had highest mortality prediction in women
🔹But not superior to MELD-Na

journals.lww.com/hepcomm/fullte…