Jesse Weber (@evolempiricist) 's Twitter Profile
Jesse Weber

@evolempiricist

Evolutionary geneticist (fish, mice, beetles, whateva!), Asst Prof UWisconsin-Madison. Avid stickleback and tapeworm sampler, naturalist, and consumer of BBQ.

ID: 875786550675681281

linkhttp://adaptationmatters.wixsite.com/home calendar_today16-06-2017 18:45:59

170 Tweet

449 Followers

198 Following

Jessica Light (@je_light) 's Twitter Profile Photo

First Up: #MightStripes WINNER OKAPI (Okapi johnstoni) vs. #IttyBittyComebackCity WINNER ROCK HYRAX (Procavia capensis) #2023MMM

First Up: #MightStripes WINNER OKAPI (Okapi johnstoni) vs. #IttyBittyComebackCity WINNER ROCK HYRAX (Procavia capensis) #2023MMM
Jesse Weber (@evolempiricist) 's Twitter Profile Photo

Okapi is nearly a giraffe, but not. How did giraffes get such long necks? Not by stretching for leaves (sorry, Lamarck) but maybe thru selection on changes in developmental genes. Giraffe FGFRL1 has 7 amino acid changes not seen in other mammals #2023MMM nature.com/articles/ncomm…

Okapi is nearly a giraffe, but not. How did giraffes get such long necks? Not by stretching for leaves (sorry, Lamarck) but maybe thru selection on changes in developmental genes. Giraffe FGFRL1 has 7 amino acid changes not seen in other mammals #2023MMM nature.com/articles/ncomm…
Jesse Weber (@evolempiricist) 's Twitter Profile Photo

Damas et al. (2022) used mammalian genomes (including from Rock Hyrax) to reconstruct 19 ancestral autosomes & the X chromosome & find synteny (conservation of blocks of gene order) over ∼320 My of vertebrate evolution! #2023MMM pnas.org/doi/full/10.10…

Damas et al. (2022) used mammalian genomes (including from Rock Hyrax) to reconstruct 19 ancestral autosomes & the X chromosome & find synteny (conservation of blocks of gene order) over ∼320 My of vertebrate evolution! #2023MMM pnas.org/doi/full/10.10…
Jesse Weber (@evolempiricist) 's Twitter Profile Photo

Ah ectoparasites! Johnson et al (2022) analyzed lice genome data & suggest that the common ancestor of elephants, elephant shrews & hyraxes was the 1st mammal host while other mammals got them via host switching (thanks!) #2023MMM #RIP nature.com/articles/s4155…

Ah ectoparasites! Johnson et al (2022) analyzed lice genome data & suggest that the common ancestor of elephants, elephant shrews & hyraxes was the 1st mammal host while other mammals got them via host switching (thanks!) #2023MMM #RIP nature.com/articles/s4155…
Jesse Weber (@evolempiricist) 's Twitter Profile Photo

Powered flight evolved independently in birds & bats but followed similar evolutionary paths. For instance, in both cases, there were strong constraints & positive selection on genes related to body size & skeletal structure (Machado et al. 2016). #2023MMM bmcgenomics.biomedcentral.com/articles/10.11…

Powered flight evolved independently in birds & bats but followed similar evolutionary paths. For instance, in both cases, there were strong constraints & positive selection on genes related to body size & skeletal structure (Machado et al. 2016). #2023MMM bmcgenomics.biomedcentral.com/articles/10.11…
Jesse Weber (@evolempiricist) 's Twitter Profile Photo

Wolverine populations crashed in the 19th century (i.e., 22 den sites in all of Finland). But translocations are helping to increase population size, range, and diversity. Genetics shows that moved animals live and reproduce for many generations. #2023MMM doi.org/10.1007/s10592…

Wolverine populations crashed in the 19th century (i.e., 22 den sites in all of Finland). But translocations are helping to increase population size, range, and diversity. Genetics shows that moved animals live and reproduce for many generations. #2023MMM doi.org/10.1007/s10592…
Jesse Weber (@evolempiricist) 's Twitter Profile Photo

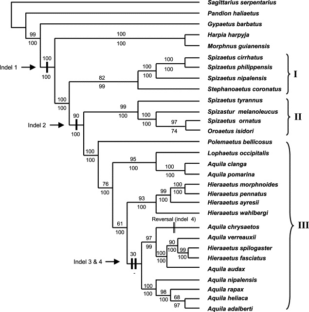
Using mitochondrial & nuclear genes, Helbig et al. (2005) estimated the origins of Accipitriformes eagles at about 12–15 million years ago. They've also shown that the Golden Eagle is distantly related to MMM 2021 runner-up, the Harpy Eagle. #2023MMM #RIP sciencedirect.com/science/articl…

Using mitochondrial & nuclear genes, Helbig et al. (2005) estimated the origins of Accipitriformes eagles at about 12–15 million years ago. They've also shown that the Golden Eagle is distantly related to MMM 2021 runner-up, the Harpy Eagle. #2023MMM #RIP sciencedirect.com/science/articl…
David Lohman (@dj_lohman) 's Twitter Profile Photo

After ~7 yr of work, it's finally out! We present a molecular phylogeny of butterflies sampling >90% of genera & >2000 spp. Butterflies emerged ~100 million yr ago in North America and first fed on legumes. Thanks to all 87 co-authors from 28 countries! rdcu.be/dcaVU

After ~7 yr of work, it's finally out! We present a molecular phylogeny of butterflies sampling >90% of genera & >2000 spp. Butterflies emerged ~100 million yr ago in North America and first fed on legumes. Thanks to all 87 co-authors from 28 countries! rdcu.be/dcaVU
Andrew Hendry (@ecoevoevoeco) 's Twitter Profile Photo

Histories of Stickleback Research - Pt 1 Everyone who studies stickleback needs to understand the history of insight into this unique fish. For Part 1 of this series, we travel to Haida Gwaii for the personal history of Tom Reimchen and his research. ecoevoevoeco.blogspot.com/2023/05/histor…

Histories of Stickleback Research - Pt 1

Everyone who studies stickleback  needs to understand the history of insight into this unique fish. 

For Part 1 of this series, we travel to Haida Gwaii for the personal history of Tom Reimchen and his research.

ecoevoevoeco.blogspot.com/2023/05/histor…
Andy Fraser (@andy_utoronto) 's Twitter Profile Photo

Ever wondered if you could read 100s of metabolites and drugs in parallel using a Illumina or a @10X platform? But metabolites aren’t nucleic acids — how can that work? Check out our new preprint and read on for a thread: biorxiv.org/content/10.110….

Moi Expósito-Alonso (#MOILAB) (@mexpositoalonso) 's Twitter Profile Photo

Another episode of "have you ever fought with software X?" Current tools for pool-seq in Evolve+Reseq data are too slow or have other problems (🧵) Lucas Czech wrote from scratch an easy to use C++ tool for pool-seq + comp popgen stats w @Spence_Jeffrey_ arxiv.org/abs/2306.11622

Another episode of "have you ever fought with software X?"

Current tools for pool-seq in Evolve+Reseq data are too slow or have other problems (🧵)

<a href="/LucCzech/">Lucas Czech</a> wrote from scratch an easy to use C++ tool for pool-seq + comp popgen stats w @Spence_Jeffrey_

arxiv.org/abs/2306.11622
Sabrina McNew 雷鳴夏 (@sabrinamcnew) 's Twitter Profile Photo

I’m on my way home for #Evol2023! If you’re looking for a postdoc in disease ecology and avian genomics come find me! See more details👇🏽 Review of applications is ongoing, don’t hesitate to contact me fmi

Harmit S. Malik (@harmitmalik) 's Twitter Profile Photo

Really excited to announce the official launch page for #TAGC24 : genetics-gsa.org/tagc-2024/ including an awesome line up of keynote speakers that Maureen Barr and I are very very excited about!

Shane Campbell-Staton, Ph.D. (@scampbellstaton) 's Twitter Profile Photo

I'm so fortunate to share stories of nature's response to our changing planet as the narrator of PBS's newest natural history series, #EvolutionEarthPBS - 5 breathtakingly beautiful episodes featuring animals, scientists and local experts worldwide! pbs.org/show/evolution…

March Mammal Madness (@mmmletsgo) 's Twitter Profile Photo

#2024MMM CONNOISSEUR CRITTERS RND 1 WINNERS: Kob, Bee-Eater, Squirrel, Cobra Lily, Porcupine, Batfly, Pitcher Plant, Skua. Join us Monday the 18th for Round 1 of the Rainbow Collection!

#2024MMM CONNOISSEUR CRITTERS RND 1 WINNERS: Kob, Bee-Eater, Squirrel, Cobra Lily, Porcupine, Batfly, Pitcher Plant, Skua. Join us Monday the 18th for Round 1 of the Rainbow Collection!