Hiro Arakawa, PhD (@hiroarakawa2) 's Twitter Profile
Hiro Arakawa, PhD

@hiroarakawa2

Studying neural circuits of sociality, OXT and AVP linked to ASD and opioid use. Assistant Research Scientist in Dep of Pharmacology University of Michigan

ID: 1378188289518096386

linkhttps://www.researchgate.net/profile/Hiroyuki-Arakawa calendar_today03-04-2021 03:31:26

94 Tweet

114 Followers

303 Following

AustinCivicOrchestra (@atxcivorchestra) 's Twitter Profile Photo

Featured cellist Katsuaki Arakawa performing Cello Concert in A Minor, Op. 129 by Schumann with the ACO this past weekend as part of the Texas Rising Stars concert. youtube.com/watch?v=-rMT8l… #fyp #foryou #foryoupage #austin #austintexas #austintx #atx #atxlife #atxmusic

Science Magazine (@sciencemagazine) 's Twitter Profile Photo

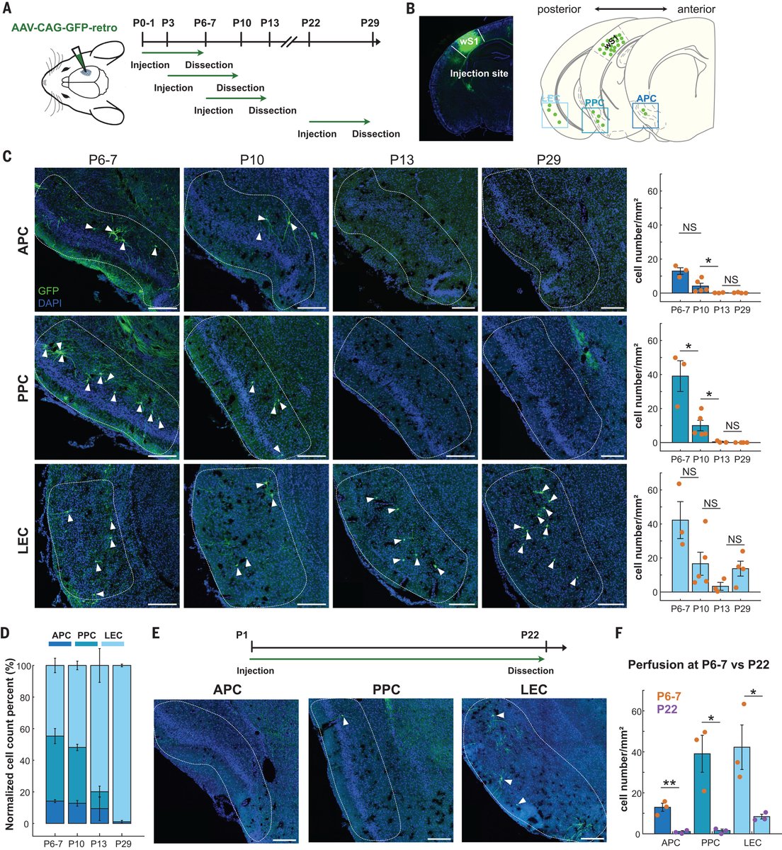
A new study in mice uncovers a developmental window in which neonatal nasal odor stimuli influence somatosensory information processing in the brain. The results in Science give insight into what drives the development of sensory processing in mammals. scim.ag/71D

A new study in mice uncovers a developmental window in which neonatal nasal odor stimuli influence somatosensory information processing in the brain.

The results in Science give insight into what drives the development of sensory processing in mammals. scim.ag/71D
Neuroscience News (@neurosciencenew) 's Twitter Profile Photo

Early Smells Shape Newborn Brains: Olfaction Linked to Touch Development Early exposure to odors is crucial for developing the sense of touch in newborn mice. Pleasant smells activate brain regions responsible for touch during the first week of life, indicating that olfactory

Early Smells Shape Newborn Brains: Olfaction Linked to Touch Development

Early exposure to odors is crucial for developing the sense of touch in newborn mice. 

Pleasant smells activate brain regions responsible for touch during the first week of life, indicating that olfactory
Ehud Ahissar (@ehudahissar) 's Twitter Profile Photo

Is head-fixed awake animal a good model for natural perception? doi.org/10.1038/s41467… shows that it is not. Contrary to findings in head-fixed, our head-free mice (collab @oferyizhar) revealed thalamic POm and VPM both co-code head and whisker kinematics

Hiro Arakawa, PhD (@hiroarakawa2) 's Twitter Profile Photo

Our research article is out now The posterior intralaminar thalamic nucleus promotes nose‐to‐nose contacts leading to prosocial reception in the sequence of mouse social interaction - Arakawa - European Journal of Neuroscience - Wiley Online Library onlinelibrary.wiley.com/doi/10.1111/ej…

Hiro Arakawa, PhD (@hiroarakawa2) 's Twitter Profile Photo

Serotonin circuits act cooperatively with pathophysiology of opioid us... sciencedirect.com/science/articl… Our new review paper collaborated with my friend is out as a pre-proof version! Serotonin system is involved in mechanistic processes of opioid use disorders

Hiro Arakawa, PhD (@hiroarakawa2) 's Twitter Profile Photo

Serotonin circuits act cooperatively with pathophysiology of opioid use disorder - a final version is open Really complicated serotonin processing is documented in opioid biology and pathophysiology sciencedirect.com/science/articl…

Bertoglio lab (FMC/UFSC) (@bertogliolab) 's Twitter Profile Photo

Classification of psychedelics and psychoactive drugs based on brain-wide imaging of cellular c-Fos expression nature.com/articles/s4146…

BryanRoth (@zenbrainest) 's Twitter Profile Photo

Processing of pain and itch information by modality-specific neurons within the anterior cingulate cortex in mice nature.com/articles/s4146…

Peter Rupprecht (@ptrrupprecht) 's Twitter Profile Photo

Are you using GCaMP8 or planning to switch from GCaMP6? Then check out this new preprint from our lab! biorxiv.org/content/10.110… - Calcium imaging - GCaMP8 vs. GCaMP6 - Spike inference - Imaging + ephys ground truth With F. Helmchen, K. Svoboda karel svoboda, M. Rozsa & X. Fang.

Are you using GCaMP8 or planning to switch from GCaMP6? Then check out this new preprint from our lab! biorxiv.org/content/10.110…

- Calcium imaging
- GCaMP8 vs. GCaMP6
- Spike inference
- Imaging + ephys ground truth

With F. Helmchen, K. Svoboda <a href="/svoboda314/">karel svoboda</a>, M. Rozsa &amp; X. Fang.
LabAnimal (@la_natres) 's Twitter Profile Photo

New online│ News & Views by Hiro Arakawa, PhD cautions against anthropomorphizing mice behavior. Are mice really trying to rescue unconscious peers—or are these just instinctual actions? 🐁🤔 nature.com/articles/s4168…

New online│ News &amp; Views by <a href="/HiroArakawa2/">Hiro Arakawa, PhD</a> cautions against anthropomorphizing mice behavior. Are mice really trying to rescue unconscious peers—or are these just instinctual actions? 🐁🤔

nature.com/articles/s4168…
The Transmitter (@_thetransmitter) 's Twitter Profile Photo

Peggy Mason, who helped define the rodent prosocial behavior field with the trapped rat paradigm in 2011, is now changing course and pursuing other scientific interests. By Sydney Wyatt thetransmitter.org/empathy/up-and…

Hiro Arakawa, PhD (@hiroarakawa2) 's Twitter Profile Photo

Functional disruption of oxytocin projections participates atypical social and anxiety-like behaviours in BTBR mouse model of autism | Open Biology royalsocietypublishing.org/doi/10.1098/rs… Finally published

Hiro Arakawa, PhD (@hiroarakawa2) 's Twitter Profile Photo

Modern assays for assessing pain and related nociceptive and defensive actions in rodent models - PubMed. Discussion on pain measurement and conceptional issues pubmed.ncbi.nlm.nih.gov/41022255/