Jingjing (@jingjing__jj) 's Twitter Profile
Jingjing

@jingjing__jj

PhD student @ZivShulman lab, @WeizmannScience.

ID: 1338434836588089346

calendar_today14-12-2020 10:45:23

17 Tweet

61 Followers

231 Following

Ziv Shulman Lab (@zivshulman) 's Twitter Profile Photo

Did you know that B cells reside in your nose and secrete antibodies? Learn more in our new study by Jingjing Liu Jingjing, published in nature. rdcu.be/dPR2m 🧵

Did you know that B cells reside in your nose and secrete antibodies? Learn more in our new study by Jingjing Liu <a href="/Jingjing__JJ/">Jingjing</a>, published in <a href="/Nature/">nature</a>. rdcu.be/dPR2m  🧵
Ziv Shulman Lab (@zivshulman) 's Twitter Profile Photo

While many studies have investigated the antibody-mediated immune response in the upper airways by measuring IgG and IgA titers, our research aimed to pinpoint the precise locations of antibody-forming cells and their associated germinal centers.

Ziv Shulman Lab (@zivshulman) 's Twitter Profile Photo

In mice, the upper airways are composed of turbinate bones lined with a single layer of epithelial cells, which form a mucosal surface alongside adjacent acinar glands. The nearest lymph nodes to these structures and the nasal cavity are the nasal-associated lymph nodes (NALTs).

In mice, the upper airways are composed of turbinate bones lined with a single layer of epithelial cells, which form a mucosal surface alongside adjacent acinar glands. The nearest lymph nodes to these structures and the nasal cavity are the nasal-associated lymph nodes (NALTs).
Ziv Shulman Lab (@zivshulman) 's Twitter Profile Photo

The turbinate structure is fascinating. In bears and sea lions, it’s highly developed to improve their sense of smell and help with moisture extraction. Humans have turbinate bones and acinar glands in their noses too. Do these structures also have an immunological function?

The turbinate structure is fascinating. In bears and sea lions, it’s highly developed to improve their sense of smell and help with moisture extraction. Humans have turbinate bones and acinar glands in their noses too. Do these structures also have an immunological function?
Ziv Shulman Lab (@zivshulman) 's Twitter Profile Photo

We found in mice, that intranasal vaccination causes antigen-specific B cells (red) to expand in the subepithelial dome (SED) of the NALT, and then translocate to pre-existing germinal centers (green). This suggests that the NALT acts like a Peyer’s patch in the upper airways.

We found in mice, that intranasal vaccination causes antigen-specific B cells (red) to expand in the subepithelial dome (SED) of the NALT, and then translocate to pre-existing germinal centers (green). This suggests that the NALT acts like a Peyer’s patch in the upper airways.
Ziv Shulman Lab (@zivshulman) 's Twitter Profile Photo

Tracking antigen-specific B cells (green) and T cells (red) over time revealed that T cells interact with B cells early in the response before entering germinal center (GC) structures and other niches within the NALT.

Ziv Shulman Lab (@zivshulman) 's Twitter Profile Photo

The B cell immune response does not occur without the transfer of antigen-specific T cells or the generation of memory T cells through a prime-boost approach. These findings suggest that the endogenous T cell population in the NALT is insufficient to support a B cell response.

The B cell immune response does not occur without the transfer of antigen-specific T cells or the generation of memory T cells through a prime-boost approach. These findings suggest that the endogenous T cell population in the NALT is insufficient to support a B cell response.
Ziv Shulman Lab (@zivshulman) 's Twitter Profile Photo

What is the target organ of NALT B cells? Our imaging analysis of the upper airways revealed that antigen-specific B cells reside in the turbinate region and acinar glands. These are plasma cells expressing Blimp-1 and secreting IgA.

What is the target organ of NALT B cells? Our imaging analysis of the upper airways revealed that antigen-specific B cells reside in the turbinate region and acinar glands. These are plasma cells expressing Blimp-1 and secreting IgA.
Ziv Shulman Lab (@zivshulman) 's Twitter Profile Photo

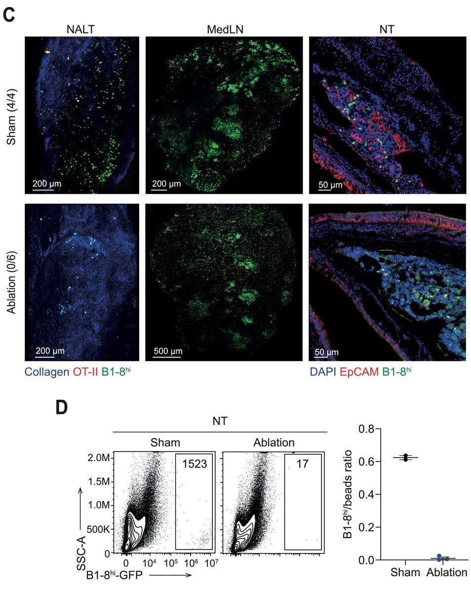
Do B cells in the turbinates and glands originate from the NALT? Yes, they do. The turbinate region lacked antigen-specific cells following NALT removal by surgery.

Do B cells in the turbinates and glands originate from the NALT? Yes, they do. The turbinate region lacked antigen-specific cells following NALT removal by surgery.
Ziv Shulman Lab (@zivshulman) 's Twitter Profile Photo

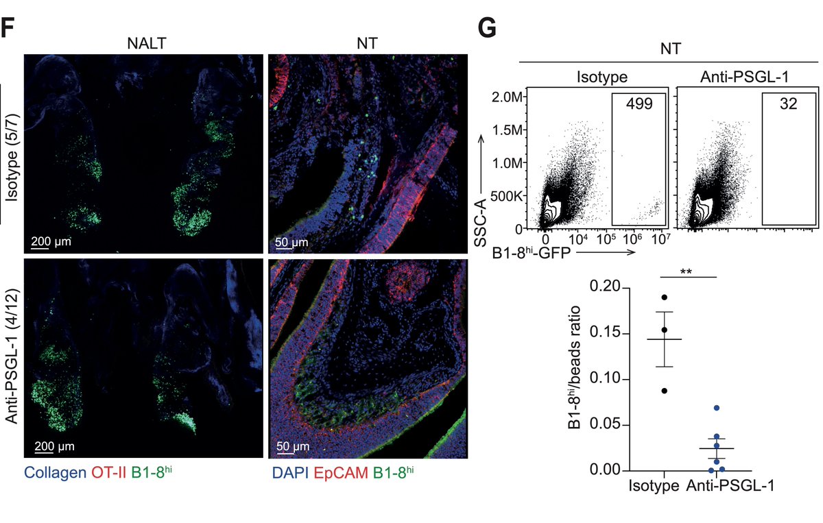
How do B cells migrate from the NALT to the turbinates? PSGL-1, which is expressed on plasma cells, mediates their rolling along blood vessel walls. Blocking PSGL-1 prevents cells from reaching the turbinates, suggesting they migrate through the bloodstream.

How do B cells migrate from the NALT to the turbinates? PSGL-1, which is expressed on plasma cells, mediates their rolling along blood vessel walls. Blocking PSGL-1 prevents cells from reaching the turbinates, suggesting they migrate through the bloodstream.
Ziv Shulman Lab (@zivshulman) 's Twitter Profile Photo

Which chemokine directs these cells to the NALT? RNA sequencing of upper airway tissues revealed upregulation of several B cell chemokines and GPCRs, including CCL28/CCR10, which are known to support B cell migration to mucosal tissues.

Which chemokine directs these cells to the NALT? RNA sequencing of upper airway tissues revealed upregulation of several B cell chemokines and GPCRs, including CCL28/CCR10, which are known to support B cell migration to mucosal tissues.
Ziv Shulman Lab (@zivshulman) 's Twitter Profile Photo

Blocking CCL28 demonstrated that this chemokine facilitates B cell migration to the NALT region in most of the mice we analyzed.

Blocking CCL28 demonstrated that this chemokine facilitates B cell migration to the NALT region in most of the mice we analyzed.
Ziv Shulman Lab (@zivshulman) 's Twitter Profile Photo

Overall, our study uncovers the cellular events leading to antibody secretion in the upper airways, offering potential insights for vaccine design and allergy treatments.

Jingjing (@jingjing__jj) 's Twitter Profile Photo

I’m very excited to share our study with you! I have received a lot of recognition and congratulations those days, and I deeply appreciate it. I am especially grateful to my dear supervisor Ziv for his continuous support and guidance!

Jingjing (@jingjing__jj) 's Twitter Profile Photo

Just learned at Národní muzeum: Like us, fish need oxygen to survive, using gills to breathe—a major evolutionary step. This miracle evolution journey continues: from water to land (amphibians and reptiles), conquering the air (birds), and finally, the world (mammals)!"

Just learned at Národní muzeum: Like us, fish need oxygen to survive, using gills to breathe—a major evolutionary step. This miracle evolution journey continues: from water to land (amphibians and reptiles), conquering the air (birds), and finally, the world (mammals)!"