Kristen Demoruelle (@kdemoruelle) 's Twitter Profile
Kristen Demoruelle

@kdemoruelle

Rheumatologist | Interested in the lung in the development of RA, NETs, RA-ILD and sex differences in RA | @CURheumatology

ID: 1631500965697425408

calendar_today03-03-2023 03:45:30

13 Tweet

49 Followers

110 Following

Kristi Kuhn, MD, PhD (@kristikuhn) 's Twitter Profile Photo

Thanks to CU Anschutz Division of Rheumatology and Jason Kolfenbach for inviting @LisaCriscione and Mel Anderson to share their expertise in medical education, making the #SterlingWest Educational Symposium a huge success! Thanks to Dr. West CU Anschutz Division of Rheumatology is one of the top fellowships to #chooserheum!

ACR_Journals (@acr_journals) 's Twitter Profile Photo

Anti-citrullinated protein antibodies both prevent and help to reduce joint inflammation in the early phases of an animal model of arthritis. Do certain autoantibodies arise as compensatory mechanisms to mitigate inflammation? In A&R loom.ly/7CXYPrA

Anti-citrullinated protein antibodies both prevent and help to reduce joint inflammation in the early phases of an animal model of arthritis. Do certain autoantibodies arise as compensatory mechanisms to mitigate inflammation?

In A&R
loom.ly/7CXYPrA
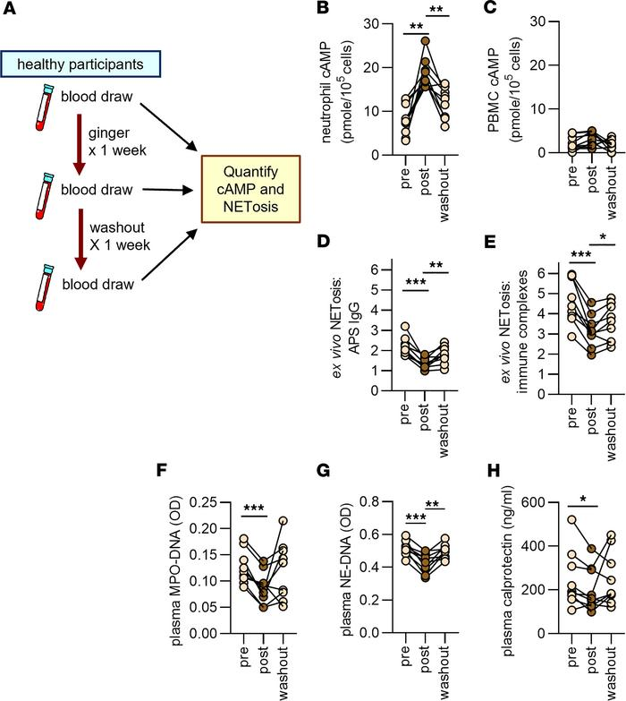
Jason S Knight (@jasonsknight) 's Twitter Profile Photo

🫚🕸️👀 Ginger intake suppresses neutrophil extracellular trap formation in autoimmune mice and healthy humans insight.jci.org/articles/view/… Kristen Demoruelle

🫚🕸️👀
Ginger intake suppresses neutrophil extracellular trap formation in autoimmune mice and healthy humans
insight.jci.org/articles/view/…
<a href="/KDemoruelle/">Kristen Demoruelle</a>
ACR_Journals (@acr_journals) 's Twitter Profile Photo

Expansion of HLA-DR+ Tph cells and CXCR5−CD11c−CD38+ naive B cells in a cohort of ACPA+ individuals, incl. those who developed inflammatory arthritis & classified RA, supports a key role of these cells in transition from pre-RA to classified RA In A&R loom.ly/dGY3Ezk

Expansion of HLA-DR+ Tph cells and CXCR5−CD11c−CD38+ naive B cells in a cohort of ACPA+ individuals, incl. those who developed inflammatory arthritis &amp; classified RA, supports a key role of these cells in transition from pre-RA to classified RA

In A&amp;R
loom.ly/dGY3Ezk
CU Department of Medicine (@cudeptmedicine) 's Twitter Profile Photo

DOM faculty Kristi Kuhn, MD, PhD’s latest research, published in Journal of Clinical Investigation, explores how tryptophan, often a force for good, can be converted into a pathway for inflammatory disease such as rheumatoid arthritis. Learn more ⬇️ bit.ly/48MIAgF

NIAMS (@nih_niams) 's Twitter Profile Photo

#NIAMSfunded news: A study from CU Department of Medicine explains how gut bacteria can break down tryptophan, a common amino acid found in most diets, into an inflammatory chemical that leads to collagen-induced arthritis in mice. Read the #OpenAccess paper: jci.org/articles/view/…

#NIAMSfunded news: 
A study from <a href="/cudeptmedicine/">CU Department of Medicine</a> explains how gut bacteria can break down tryptophan, a common amino acid found in most diets, into an inflammatory chemical that leads to collagen-induced arthritis in mice. 

Read the #OpenAccess paper: jci.org/articles/view/…
CU Anschutz Division of Rheumatology (@curheumatology) 's Twitter Profile Photo

"Why Do Women Have a Higher Risk of Developing Autoimmune Disorders?" Article and Q&A with Kristen Demoruelle Kristen Demoruelle, MD, PhD in the Division of Rheumatology in CU Anschutz news: news.cuanschutz.edu/medicine/why-d…