Miri Adler (@miriadler) 's Twitter Profile
Miri Adler

@miriadler

Faculty member @HebrewU, exploring universal principles of tissues using a combination of mathematical modeling and analysis of single-cell data.

ID: 955026232218931200

linkhttps://www.adler-lab.com/ calendar_today21-01-2018 10:36:12

291 Tweet

511 Followers

263 Following

Eldad Tzahor (@tzahore) 's Twitter Profile Photo

A tremendous collaborative effort, spearheaded by my brilliant PhD student Shoval Miyara, co-mentored by my friend Uri Alon, and the amazing Miri Adler from @Rmedzhitov's team. (2/)

A tremendous collaborative effort, spearheaded by my brilliant PhD student <a href="/MiyaraShoval/">Shoval Miyara</a>, co-mentored by my friend <a href="/UriAlonWeizmann/">Uri Alon</a>, and the amazing <a href="/MiriAdler/">Miri Adler</a> from @Rmedzhitov's team. (2/)
Shoval Miyara (@miyarashoval) 's Twitter Profile Photo

Miri Adler & Uri Alon developed a theoretical model based on a macrophage-myofibroblast circuit to predict injury outcomes. It predicts two fibrosis types: hotšŸ”„fibrosis, where both cell types support each other, and myofibroblast-driven coldā„ļøfibrosis.

<a href="/MiriAdler/">Miri Adler</a> &amp; <a href="/UriAlonWeizmann/">Uri Alon</a> developed a theoretical model based on a macrophage-myofibroblast circuit to predict injury outcomes. It predicts two fibrosis types: hotšŸ”„fibrosis, where both cell types support each other, and myofibroblast-driven coldā„ļøfibrosis.
Shoval Miyara (@miyarashoval) 's Twitter Profile Photo

We decided to explore these theoretical concepts in the clinically relevant setting of acute (namely, a heart attack) and chronic (heart failure) cardiac pathologies

Shoval Miyara (@miyarashoval) 's Twitter Profile Photo

To do that we developed a macrophage-myofibroblast double reporter mouse line, named ā€˜MAMY’ (Sweetheart in Hebrew slang), based on the myofibroblast lineage reporter (Postn-MCM) (Kanisicak, et al. 2016), and the monocyte-macrophage reporter Cx3cr1-GFP (Jung, et al. 2003)

To do that we developed a macrophage-myofibroblast double reporter mouse line, named ā€˜MAMY’ (Sweetheart in Hebrew slang), based on the myofibroblast lineage reporter (Postn-MCM) (Kanisicak, et al. 2016), and the monocyte-macrophage reporter Cx3cr1-GFP (Jung, et al. 2003)
Shoval Miyara (@miyarashoval) 's Twitter Profile Photo

Using the MAMY mice, we find that acute myocardial infarction (MI) results inā„ļøcold fibrosis- a myofibroblast-dominated state, with low macrophage contribution

Using the MAMY mice, we find that acute myocardial infarction (MI) results inā„ļøcold fibrosis- a myofibroblast-dominated state, with low macrophage contribution
Shoval Miyara (@miyarashoval) 's Twitter Profile Photo

If acute MI leads to ā„ļøcold fibrosis? What kind of injuries would lead to hot fibrosis in the heart? Our model suggests that chronic or repetitive injuries can lead to šŸ”„hot fibrosis. doi.org/10.1016/j.isci…

If acute MI leads to ā„ļøcold fibrosis? What kind of injuries would lead to hot fibrosis in the heart?
Our model suggests that chronic or repetitive injuries can lead to šŸ”„hot fibrosis. doi.org/10.1016/j.isci…
Shoval Miyara (@miyarashoval) 's Twitter Profile Photo

28 days following chronic pressure overload (TAC) MAMY mice hearts showed increased macrophage-myofibroblast numbers- depending on the fibrotic degree. We conclude that chronic cardiac damage leads to šŸ”„hot fibrosis.

28 days following chronic pressure overload (TAC) MAMY mice hearts showed increased macrophage-myofibroblast numbers- depending on the fibrotic degree. We conclude that chronic cardiac damage leads to šŸ”„hot fibrosis.
Shoval Miyara (@miyarashoval) 's Twitter Profile Photo

Anecdotally, we also find abundant macrophages & myofibroblasts around the LAD ligation suture in MI, resembling a foreign body response. This suggests that the local reaction to the suture aligns with šŸ”„hot fibrosis.

Shoval Miyara (@miyarashoval) 's Twitter Profile Photo

Using ParTi (nature.com/articles/nmeth…), we show that inā„ļøcold fibrosis fibroblasts acquire a persistent fibrotic archetype (state), while macrophages return to homeostatic functions

Shoval Miyara (@miyarashoval) 's Twitter Profile Photo

we used the theoretical model to expose a vulnerability of ā„ļøcold fibrosis- the myofibroblast autocrine growth factor loop

we used the theoretical model to expose a vulnerability of ā„ļøcold fibrosis- the myofibroblast autocrine growth factor loop
Shoval Miyara (@miyarashoval) 's Twitter Profile Photo

We used NicheNet analysis on scRNAseq data (doi.org/10.1016/j.celr…), generously shared by Elvira Forte and team, to identify TIMP1 as a key post-myocardial infarction autocrine growth factor for myofibroblasts

We used NicheNet analysis on scRNAseq data (doi.org/10.1016/j.celr…), generously shared by <a href="/ElviraForte1/">Elvira Forte</a> and team, to identify TIMP1 as a key post-myocardial infarction autocrine growth factor for myofibroblasts
Shoval Miyara (@miyarashoval) 's Twitter Profile Photo

In-vitro gain and loss of function experiments revealed that TIMP1 can act as a growth factor for cardiac myofibroblasts derived from mice and non-human-primate hearts

In-vitro gain and loss of function experiments revealed that TIMP1 can act as a growth factor for cardiac myofibroblasts derived from mice and non-human-primate hearts
Shoval Miyara (@miyarashoval) 's Twitter Profile Photo

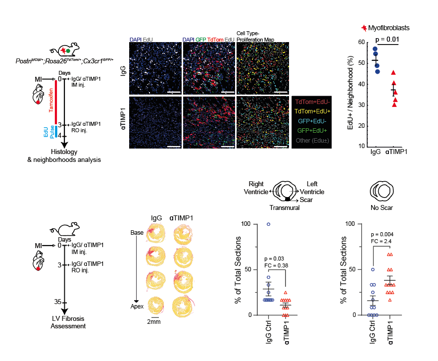
Using MAMY mice we demonstrate that inhibition of TIMP1 following myocardial infarction by neutralizing antibodies can reduce myofibroblast proliferation and subsequent fibrosis.

Using MAMY mice we demonstrate that inhibition of TIMP1 following myocardial infarction by neutralizing antibodies can reduce myofibroblast proliferation and subsequent fibrosis.
Shoval Miyara (@miyarashoval) 's Twitter Profile Photo

A massive thank you to the most incredible collaborators—co-first author Miri Adler and Dr. Avi Mayo from the Uri Alon lab! You’ve made this journey truly unforgettable.

A massive thank you to the most incredible collaborators—co-first author <a href="/MiriAdler/">Miri Adler</a> and Dr. Avi Mayo from the <a href="/UriAlonWeizmann/">Uri Alon</a> lab! You’ve made this journey truly unforgettable.
Uri Alon (@urialonweizmann) 's Twitter Profile Photo

Theory predicted two kinds of fibrosis, hot and cold. We show in vivo that hot and cold fibrosis describe heart failure, and heart attack, respectively, showing that they are very different disease states. Shoval Miyara Miri Adler Eldad Tzahor

Xu Zhou (周旭) (@xuzhoulab) 's Twitter Profile Photo

Beyond excited to share our #NewPaper in Cell! Inflamed environments acidify intracellular pH. BRD4 senses this via transcriptional condensates, tuning #macrophage responses to match demand and consequences of inflammation. #inflammation #pH authors.elsevier.com/sd/article/S00…