Applied Photochem_SU (@photochem_su) 's Twitter Profile
Applied Photochem_SU

@photochem_su

Investigating the photochemistry and photophysics of perovskites and other printable photovoltaics

ID: 797024783296774144

calendar_today11-11-2016 10:34:51

121 Tweet

147 Followers

183 Following

SPECIFIC (@info_specific) 's Twitter Profile Photo

👀📸Fancy a peek around our labs? No problem! We've got 360 photos so you can take a tour. First up: the Applied Photochemistry Lab 👉ow.ly/eeGZ50E87K9 Follow the ➡️ and click on the ℹ️ to find out more about the kit. #SPECIFICResearch #LabLife Applied Photochem_SU

👀📸Fancy a peek around our labs? No problem! We've got 360 photos so you can take a tour.

First up: the Applied Photochemistry Lab
👉ow.ly/eeGZ50E87K9

Follow the ➡️ and click on the ℹ️ to find out more about the kit.

#SPECIFICResearch #LabLife <a href="/Photochem_SU/">Applied Photochem_SU</a>
SPECIFIC (@info_specific) 's Twitter Profile Photo

😍Love this awesome image Chemical Communications from 2019. Our researchers used organic dyes to highlight 'space' within #perovskite devices which could lead to higher performance. ➡️ow.ly/LaOn50EzTcK #photovoltaics #LabLife Matthew Lloyd Davies Applied Photochem_SU #SPECIFIC10yr

😍Love this awesome image <a href="/ChemCommun/">Chemical Communications</a> from 2019.  

Our researchers used organic dyes to highlight 'space' within #perovskite devices which could lead to higher performance.

➡️ow.ly/LaOn50EzTcK

#photovoltaics #LabLife <a href="/mldavies04/">Matthew Lloyd Davies</a> <a href="/Photochem_SU/">Applied Photochem_SU</a> #SPECIFIC10yr
SPECIFIC (@info_specific) 's Twitter Profile Photo

👂🎤ICYMI: Listen to Matthew Lloyd Davies on the Swansea University podcast about his solar energy technology research. Matt leads our Applied Photochem_SU research team and discusses his work in this #CircularEconomy episode alongside colleague Gavin ➡️ow.ly/nybn50FuUAs

SPECIFIC (@info_specific) 's Twitter Profile Photo

😀🏆So proud to have @emmanuel_pean as part of our team! He has been awarded the Rosebowl Prize for the Best Doctorate in the Materials Research Centre 2020-2021 @SUEngineering 🔽For more about Emmanuel Applied Photochem_SU 🔽 specific.eu.com/printed-pv-pho…

SPECIFIC (@info_specific) 's Twitter Profile Photo

Over at SPECIFIC, we love a good #FluorescenceFriday pic and this one is a beauty! Thanks Applied Photochem_SU This red emission is methylammonium lead tri-iodide, a commonly used #perovskite in high performance #solarcells

Over at SPECIFIC, we love a good #FluorescenceFriday pic and this one is a beauty! Thanks <a href="/Photochem_SU/">Applied Photochem_SU</a> 

This red emission is methylammonium lead tri-iodide, a commonly used #perovskite in high performance #solarcells
SPECIFIC (@info_specific) 's Twitter Profile Photo

Need more reasons to #StudyMaterials @SUEngineering? Check out our vital stats ⬇️⬇️⬇️ #Materials Swansea University also has 👉small class sizes 👉largest research grant portfolio 👉excellent postgrad funding Apply now - ask for #Materials ➡️swansea.ac.uk/clearing/

Catherine S. de Castro (@cathy_de_castro) 's Twitter Profile Photo

Me and @NatRodLopes1 (Co-Guest Editors) are welcoming submissions to a Special Collection of the Journal of Chemical Research focused on 'Applied Light'. Deadline: January 31st, 2022. Find out more here: journals.sagepub.com/page/chl/colle… We look forward to reading about your #research.

SPECIFIC (@info_specific) 's Twitter Profile Photo

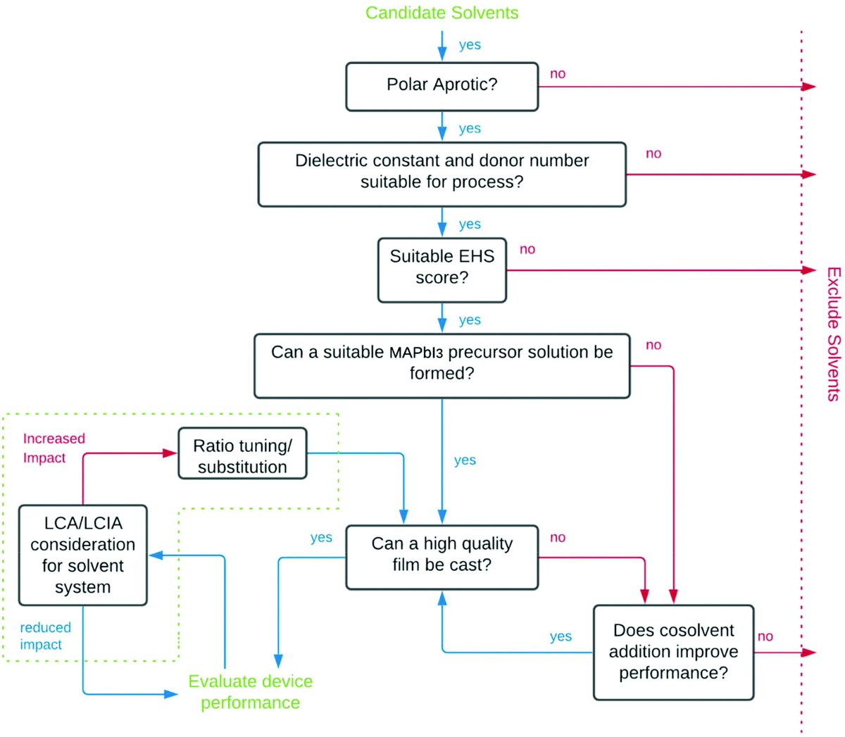
♻️How do you make #solarcells greener? #COP26 #CleanEnergy 🌎Our researchers have produced a framework for choosing safer, more sustainable solvents for the deposition of #perovskites, eliminating the need for DMF. Read the paper Green Chemistry ➡️ow.ly/qkIn50Gt3hl

♻️How do you make #solarcells greener? #COP26 #CleanEnergy

🌎Our researchers have produced a framework for choosing safer, more sustainable solvents for the deposition of #perovskites, eliminating the need for DMF.

Read the paper <a href="/green_rsc/">Green Chemistry</a> ➡️ow.ly/qkIn50Gt3hl
SPECIFIC (@info_specific) 's Twitter Profile Photo

☀️♻️One of our research areas is focused on building #sustainability into the design of #solarcells. 👀ICYMI: Here's a blog from Research Lead Matthew Lloyd Davies Applied Photochem_SU on #CircularEconomy and #photovoltaics ➡️ow.ly/JFyW50Gz8zb #COP26 #CleanEnergy

SPECIFIC (@info_specific) 's Twitter Profile Photo

👀Great article in The Conversation by our own Matthew Lloyd Davies ☀️♻️Solar panels: we need to recycle parts of them to use again and avoid a mountain of waste. ➡️ow.ly/7yn450GWgxJ @SUEngineering Applied Photochem_SU

SPECIFIC (@info_specific) 's Twitter Profile Photo

👀♻️☀️ For emerging technologies to be truly sustainable, it is vital that the world plans to extract critical materials when a product reaches the end of its useful life. #circulareconomy Matthew Lloyd Davies The Conversation ➡️ow.ly/7yn450GWgxJ @SUEngineering Applied Photochem_SU

Green Chemistry (@green_rsc) 's Twitter Profile Photo

Next up, we're highlighting work on sustainable solvent selection in the photovoltaic manufacture of perovskite solar cells, from Matthew Lloyd Davies et al. doi.org/10.1039/D1GC00…

SPECIFIC (@info_specific) 's Twitter Profile Photo

We're very proud that our own Prof Matthew Lloyd Davies has been made president elect of the Royal Society of Chemistry #environment, sustainability, and #energy community 🥳 Find out why he's a great fit for the role ⬇ ow.ly/7tOP50Lkor6

Matthew Lloyd Davies (@mldavies04) 's Twitter Profile Photo

We have an open PhD position SPECIFIC / Swansea University to study the photochemistry of perovskite materials for solar cells - characterisation will help us make more sustainable interventions for perovskite solar cells! Details below - swansea.ac.uk/postgraduate/s…

Matthew Lloyd Davies (@mldavies04) 's Twitter Profile Photo

Had the incredible pleasure of visiting Cinvestav Mérida to discuss the work of SPECIFIC and Applied Photochem_SU - great to see the research into emerging energy technologies and the ambition to use natural and recycled materials wherever possible!

Had the incredible pleasure of visiting <a href="/CINVESTAVMERIDA/">Cinvestav Mérida</a> to discuss the work of <a href="/info_specific/">SPECIFIC</a> and <a href="/Photochem_SU/">Applied Photochem_SU</a> - great to see the research into emerging energy technologies and the ambition to use natural and recycled materials wherever possible!
SPECIFIC (@info_specific) 's Twitter Profile Photo

☀♻ To ensure sustainability, we must ensure that #perovskite solar cells are designed for a #CircularEconomy from the get-go. 🔎So says a recent paper in a Royal Society of Chemistry journal by Rhys Charles, Alex Doolin, & Matthew Lloyd Davies Discover why ➡ specific-ikc.uk/why-perovskite…

RSC Energy Journals (@rsc_energy) 's Twitter Profile Photo

Check out this Perspective in #EESJournal on the circular economy for perovskite solar cells – drivers, progress and challenges by Rhys G. Charles, Matthew L. Davies Matthew Lloyd Davies Applied Photochem_SU et al. ➡ doi.org/10.1039/D3EE00…