Alexandra Nicaise (@telencephale) 's Twitter Profile
Alexandra Nicaise

@telencephale

neural stem cells & the choroid plexus in progressive MS using patient-based 2D and 3D cellular models; in @Pluchinolab

ID: 190680927

linkhttps://scholar.google.com/citations?user=gH_Ylm8AAAAJ&hl=en calendar_today14-09-2010 15:35:45

422 Tweet

447 Followers

1,1K Following

Frontiers - Neuroscience (@frontneurosci) 's Twitter Profile Photo

New Research: Brain organoid methodologies to explore mechanisms of disease in progressive multiple sclerosis frontiersin.org/articles/10.33… #FrontiersIn #CellularNeuroscience

Hao Yin (@haoyin20) 's Twitter Profile Photo

CellAge Database of Cell #Senescence Genes genomics.senescence.info/cells/ 279 Senescence-associated genes 869 Longevity-associated genes A multidimensional systems biology analysis of cellular senescence in aging and disease Cleo Bishop Lab João Pedro de Magalhães Genome Biology 2020

CellAge
Database of Cell #Senescence Genes
genomics.senescence.info/cells/

279 Senescence-associated genes
869 Longevity-associated genes

A multidimensional systems biology analysis of cellular senescence in aging and disease

<a href="/CleoBishopLab/">Cleo Bishop Lab</a> <a href="/jpsenescence/">João Pedro de Magalhães</a> <a href="/GenomeBiology/">Genome Biology</a> 2020
Lehtinen Lab (@lehtinenlab) 's Twitter Profile Photo

🌟 Review alert: Curious about the role of the ChP in multiple sclerosis (MS) neuropathology🧠? Check out Alexandra Hochstetler, PhD review on how the ChP regulates CSF💧immune infiltration and signature + contributes to CSF composition in MS. pmc.ncbi.nlm.nih.gov/articles/PMC11…

Brain-Immune Communication Lab (@aleksdelab) 's Twitter Profile Photo

And it's out! The BIC lab presents our new perspective article on "Immune Control of Brain Physiology" - fresh off the press at Nature Rev Immunol nature.com/articles/s4157… wonderful synergy Mariángeles Kovacs Samir and twitterless Amaia Dominguez-Belloso.

Alzforum (@alzforum) 's Twitter Profile Photo

Senescent cells in the choroid plexus may be responsible for age-related weakening of the blood-CSF barrier. They trigger macrophages to release a protease that breaks down tight junctions. #alzheimersdisease Science | CAS Dubai ow.ly/503850Vbbx7

Phil Gross, PhD (@philgrossphd) 's Twitter Profile Photo

Excited to finally have this published! Out today in Nature Communications, we show that following demyelination in a mouse model of Multiple Sclerosis, treatment of senescent microglia with senolytics leads to improved remyelination. nature.com/articles/s4146… 1/3

Cell Press (@cellpressnews) 's Twitter Profile Photo

The brain & immune system are more connected than ever imagined. In this issue of Immunity, 9 articles explore major advances & future directions in neuroimmunology. Take a look! hubs.li/Q03lzQ3H0

The brain &amp; immune system are more connected than ever imagined. In this issue of <a href="/ImmunityCP/">Immunity</a>, 9 articles explore major advances &amp; future directions in neuroimmunology. Take a look! hubs.li/Q03lzQ3H0
Ramon Sun (@rcsunlab) 's Twitter Profile Photo

🚨 New in Nature Communications: We present a spatial multi-omics platform that maps the metabolome, lipidome, and glycome from a single brain section. Combining MALDI imaging with our computational tool Sami, we reveal metabolic diversity in health and Alzheimer's disease. 🔗

🚨 New in <a href="/NatureComms/">Nature Communications</a>: We present a spatial multi-omics platform that maps the metabolome, lipidome, and glycome from a single brain section. Combining MALDI imaging with our computational tool Sami, we reveal metabolic diversity in health and Alzheimer's disease.
🔗
Ivan Lombardi (@loivan_) 's Twitter Profile Photo

Excited to share our new paper in J Transl Med: …nslational-medicine.biomedcentral.com/articles/10.11… ICV delivery of fetal-derived neural stem cells is safe and may slow disease in SOD1 ALS mice. A small step in a bigger fight. Grateful to all involved, and fitting timing during #ALSAwarenessMonth

Lehtinen Lab (@lehtinenlab) 's Twitter Profile Photo

Led by Ya'el Courtney, PhD and out today in Nature Neuroscience: the brain's fluid-secreting organ — the choroid plexus — can reshape neural development through a powerful, little-known process. & it can be hijacked by serotonergic drugs like LSD. 🧠👇 A thread rdcu.be/eoaSY

Molecular Neurodegeneration (@molneuro) 's Twitter Profile Photo

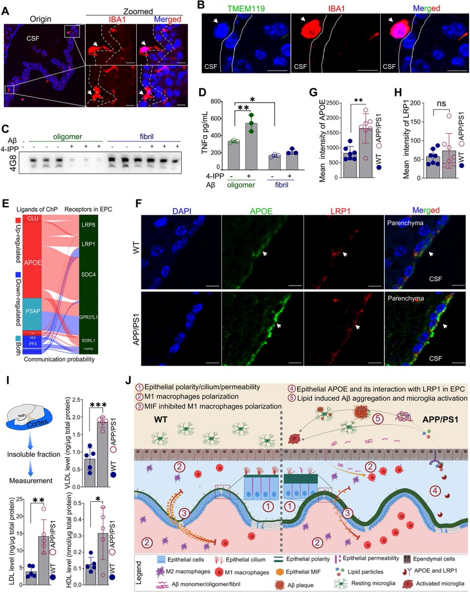
'Early #transcriptional and cellular abnormalities in choroid plexus of a mouse model of #AlzheimersDisease' Zhong-Jiang Yan, Maosen Ye, Jiexi Li, Deng-Feng Zhang, Yong-Gang Yao …arneurodegeneration.biomedcentral.com/articles/10.11…

'Early #transcriptional and cellular abnormalities in choroid plexus of a mouse model of #AlzheimersDisease'

Zhong-Jiang Yan, Maosen Ye, Jiexi Li, Deng-Feng Zhang, Yong-Gang Yao

…arneurodegeneration.biomedcentral.com/articles/10.11…
Neuron (@neurocellpress) 's Twitter Profile Photo

Online now: Identification of the velum interpositum as a meningeal-CNS route for myeloid cell trafficking into the brain dlvr.it/TL86Y7

IJMSC (@ijmsctweets) 's Twitter Profile Photo

"[E]nlarged [choroid plexus] may contribute to brain damage accumulation, partially through impaired #glymphatic system clearance. If confirmed... processes...could represent novel therapeutic targets for...detrimental effects of #MS on🧠damage& irreversible clinical disability."

"[E]nlarged [choroid plexus] may contribute to brain damage accumulation, partially through impaired #glymphatic system clearance. If confirmed... processes...could represent novel therapeutic targets for...detrimental effects of #MS on🧠damage&amp; irreversible clinical disability."
Neuroscience News (@neurosciencenew) 's Twitter Profile Photo

Hepatitis C Found in Brain Lining Linked to Schizophrenia, Bipolar Disorder A new study reveals hepatitis C virus (HCV) in the brain lining of people with schizophrenia and bipolar disorder, suggesting infection may play a role in these psychiatric conditions. Researchers

Hepatitis C Found in Brain Lining Linked to Schizophrenia, Bipolar Disorder

A new study reveals hepatitis C virus (HCV) in the brain lining of people with schizophrenia and bipolar disorder, suggesting infection may play a role in these psychiatric conditions.

Researchers
John Lukens (@lukensjohnr) 's Twitter Profile Photo

Cognate interaction-dependent pathogenicity of meningeal B cells drives neuroinflammation relapse noah cell.com/immunity/fullt…

Eric Topol (@erictopol) 's Twitter Profile Photo

How does Epstein- Barr virus induce multiple sclerosis? The infection leads to B cells that get into the brain, attracting pro-inflammatory T cells (mouse model) nature.com/articles/s4158…