Dr Lucy Garner (@thelucygarner) 's Twitter Profile
Dr Lucy Garner

@thelucygarner

Postdoctoral immunologist and bioinformatician @PKlenermanlab @NDMOxford and Fulford JRF @SomervilleOx. T cells, single cell genomics, big data. Views my own.

ID: 789769658568208384

calendar_today22-10-2016 10:05:34

2,2K Tweet

1,1K Followers

1,1K Following

Waggoner Lab (@labwaggoner) 's Twitter Profile Photo

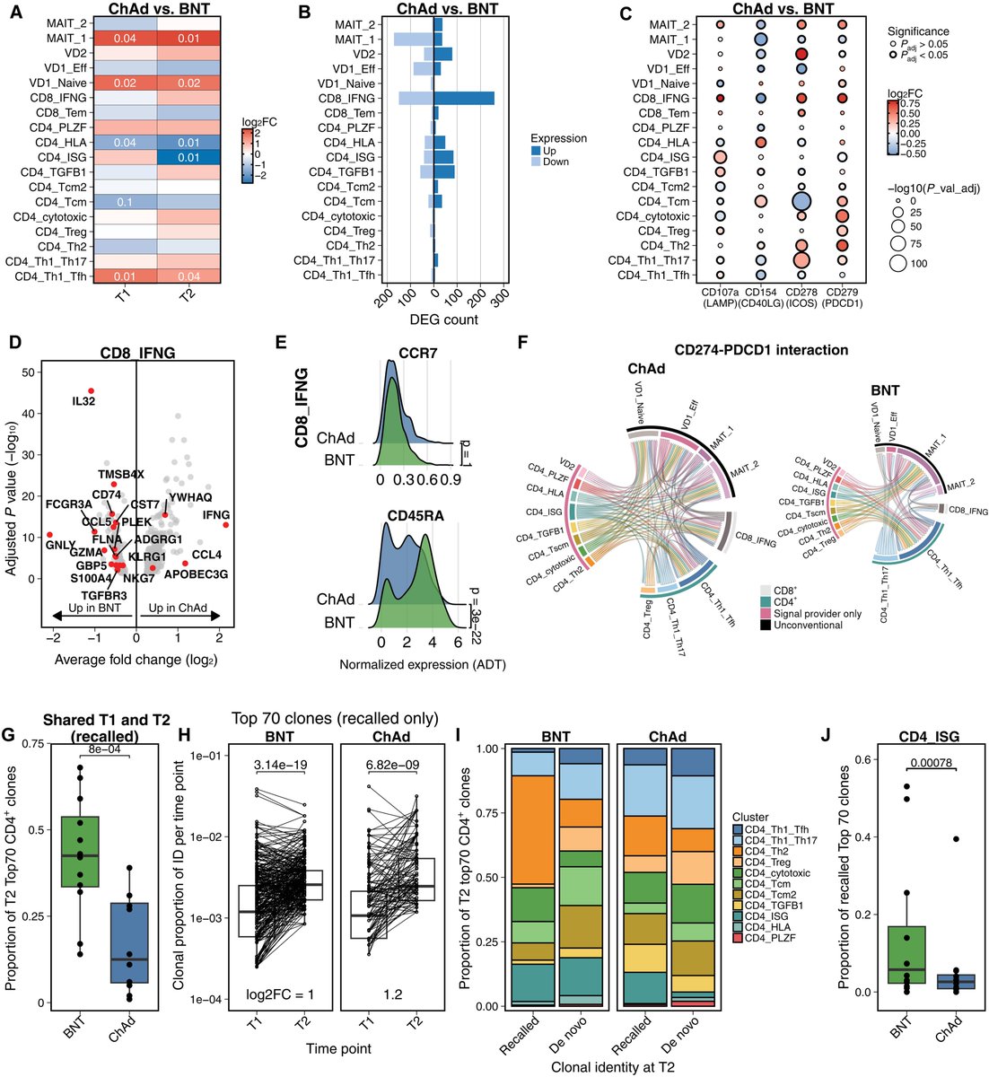
Dosing interval is a major factor determining the quality of T cells induced by SARS-CoV-2 mRNA and adenoviral vector vaccines Science Immunology PaulKlenermanLab Nick Provine 🇬🇧 science.org/doi/10.1126/sc…

Dosing interval is a major factor determining the quality of T cells induced by SARS-CoV-2 mRNA and adenoviral vector vaccines <a href="/SciImmunology/">Science Immunology</a> <a href="/PKlenermanLab/">PaulKlenermanLab</a> <a href="/nprovine/">Nick Provine</a> 🇬🇧
science.org/doi/10.1126/sc…
Science Immunology (@sciimmunology) 's Twitter Profile Photo

A new Science #Immunology study finds that adenovirus vector- and mRNA-based #COVID19 #vaccines trigger crosstalk between innate-like and adaptive T cells, which promotes immunity. scim.ag/3JD7fgO

A new Science #Immunology study finds that adenovirus vector- and mRNA-based #COVID19 #vaccines trigger crosstalk between innate-like and adaptive T cells, which promotes immunity. scim.ag/3JD7fgO
Sam Murray (@sammurray13) 's Twitter Profile Photo

Very happy to share the latest work out in Science Immunology. Here we use single cell RNA-sequencing in combination with an activation induced marker (AIM) assay to explore the impact of the COVID-19 vaccine regimen on T cell quality. With PaulKlenermanLab Nick Provine Nuffield Department of Medicine

BSI Congress & Events (@bsicongress) 's Twitter Profile Photo

🚨 Final hours! Submit your abstract for #BSI25 by midnight TONIGHT. Present your work, win awards, and connect with over 1,500 peers. Don’t miss this last chance! 🔗 Submit here: bit.ly/3UfF6i5

🚨 Final hours! Submit your abstract for #BSI25 by midnight TONIGHT. 

Present your work, win awards, and connect with over 1,500 peers. Don’t miss this last chance!

🔗 Submit here: bit.ly/3UfF6i5
Dr Lucy Garner (@thelucygarner) 's Twitter Profile Photo

MAIT and other innate-like T cells integrate adaptive immune responses to modulate interval-dependent reactogenicity to mRNA vaccines | Science Immunology science.org/doi/10.1126/sc…

ForbesWomen (@forbeswomen) 's Twitter Profile Photo

“We are the most intellectual species to walk the planet, but we’re not intelligent. If you’re intelligent you don’t destroy your only home.” Dr. Jane Goodall, DBE, founder of Dr. Jane Goodall & the Jane Goodall Institute, spoke at the 2025 #ForbesSustainabilityLeaders Summit. forbes.com/sites/elisabet…

Lukas Valihrach (@lukasvalihrach) 's Twitter Profile Photo

Spatially resolved in situ profiling of mRNA life cycle at transcriptome scale in intact cells and tissues using STARmap PLUS, RIBOmap and TEMPOmap🤯 nature.com/articles/s4159…

Luciano Martelotto 🛠🧬💻🇦🇺 (@lgmartelotto) 's Twitter Profile Photo

Very happy to start my new adventure at BD Biosciences! What an exciting time to keep innovating in single-cell and beyond…now from the inside, with mammoth support behind it. A huge thank you to the entire BD Biosciences team for believing I can make a difference. I honestly

DR FALK (@drfalkuk) 's Twitter Profile Photo

Congratulations Dr Tamsin Cargill Winner of 2025 Falk Foundation/@Basledu/British Liver Trust Qual & Service Improvement Award. View project 'Hepatology at home: novel pathway for the integrated management of patients with LD in the home: uk.drfalkpharma.com/fileadmin/FP_U… Tamsin Cargill OUH_LiverUnit

Congratulations Dr Tamsin Cargill Winner of 2025 Falk Foundation/@Basledu/<a href="/LiverTrust/">British Liver Trust</a> Qual &amp; Service Improvement Award. View project 'Hepatology at home: novel pathway for the integrated management of patients with LD in the home: uk.drfalkpharma.com/fileadmin/FP_U…
<a href="/TamCarg/">Tamsin Cargill</a> <a href="/OUH_Liverunit/">OUH_LiverUnit</a>
Nick Borcherding (@thehumanborch) 's Twitter Profile Photo

Amazing resource: 2 million T cells from 70 studies, 1017 biological samples, 583 individuals, and 46 disease conditions nature.com/articles/s4142…

BSI Congress & Events (@bsicongress) 's Twitter Profile Photo

⏰ Don’t miss out! Wednesday is your last chance to submit a late breaking abstract for #BSI25. Join colleagues in sharing your work, building connections, and shaping conversations in immunology. Deadline: 22 Oct ➡️ bit.ly/467fObc

⏰ Don’t miss out! Wednesday is your last chance to submit a late breaking abstract for #BSI25.

Join colleagues in sharing your work, building connections, and shaping conversations in immunology.

Deadline: 22 Oct ➡️ bit.ly/467fObc
Fabian Theis (@fabian_theis) 's Twitter Profile Photo

Eric Topol giving evening keynote at our Bavarian Conference on AI in medicine, amongst other on AI for prevention and super aging. A true visionary and communicator! see eg erictopol.substack.com/p/dawn-of-a-ne… @eriktopol

Eric Topol giving evening keynote at our Bavarian Conference on AI in medicine, amongst other on AI for prevention and super aging. A true visionary and communicator! see eg erictopol.substack.com/p/dawn-of-a-ne…
@eriktopol