Ximena Jordan Bruno (@ximejordan) 's Twitter Profile
Ximena Jordan Bruno

@ximejordan

Nicos mom, relentless Hematologist, @UCCoficial,@Udelaruy @UVMVermont alumna.Learning from patients with leukemia and BM failure. Genetic risk enthusiast

ID: 158921906

calendar_today24-06-2010 00:48:49

9,9K Tweet

2,2K Followers

5,5K Following

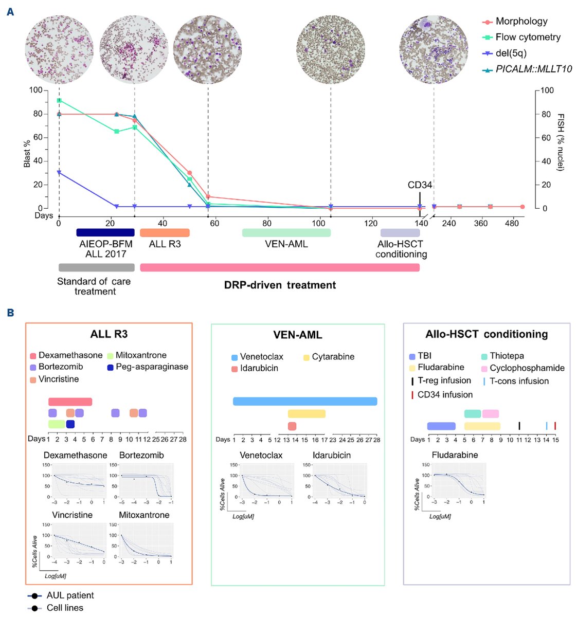
Haematologica (@haematologica) 's Twitter Profile Photo

A 6-year-old male diagnosed with acute undifferentiated leukemia was treated with an individualized strategy based on ex vivodrug testing. The future is now. haematologica.org/article/view/1…

A 6-year-old male diagnosed with acute undifferentiated leukemia was treated with an individualized strategy based on ex vivodrug testing. The future is now.
haematologica.org/article/view/1…
Ximena Jordan Bruno (@ximejordan) 's Twitter Profile Photo

Prospective Study of Annual Whole-Body Magnetic Resonance Imaging as Part of a Multimodality Screening Program for Individuals With Li-Fraumeni Syndrome | JCO Precision Oncology ascopubs.org/doi/10.1200/PO…

Rabi Hanna (@rabihannamd) 's Twitter Profile Photo

Welcome to the new era of 🧬 editing to cure leukemia- Remission of TP53-Mutant AML After HCT With Trem-Cel, a CRISPR/Cas9 Gene-Edited Allograft Lacking CD33, Followed by a Donor-Derived Anti-CD33 CAR T (VCAR33) JCO Precision Oncology ascopubs.org/doi/full/10.12…

Ximena Jordan Bruno (@ximejordan) 's Twitter Profile Photo

A clinical guide to TP53 mutations in myeloid neoplasms | Blood | American Society of Hematology ashpublications.org/blood/article/…

Ana I. Velázquez Mañana, MD, MSc, FASCO (@anavmanana) 's Twitter Profile Photo

Voting for the ASCO Election is now open! I am honored to be running as one of the candidates for the Nominating Committee seat. Visit asco.org/election to learn more about the candidates and place your vote! Thank you! 🙏

Voting for the <a href="/ASCO/">ASCO</a>  Election is now open!
I am honored to be running as one of the candidates for the Nominating Committee seat.
Visit asco.org/election to learn more about the candidates and place your vote!
Thank you! 🙏
AmericanJournalofHematology (@ajhematology) 's Twitter Profile Photo

Hematologic malignancies are rare in primary care and often nonspecific symptoms pose a diagnostic challenge, potentially leading to delays in referral and subsequent diagnosis. We reviewed prescription drug use before and after a hematologic diagnosis doi.org/10.1002/ajh.70…

Hematologic malignancies are rare in primary care and often nonspecific symptoms pose a diagnostic challenge, potentially leading to delays in referral and subsequent diagnosis. We reviewed prescription drug use before and after a hematologic diagnosis
doi.org/10.1002/ajh.70…
Haematologica (@haematologica) 's Twitter Profile Photo

Clonal myeloid disorders arising in patients with non-Hodgkin lymphoma treated with CD19-directed chimeric antigen receptor T-cell therapies: a new single-center experience. haematologica.org/article/view/1…

Clonal myeloid disorders arising in patients with non-Hodgkin lymphoma treated with CD19-directed chimeric antigen receptor T-cell therapies: a new single-center experience.
haematologica.org/article/view/1…
Amer Zeidan MBBS,MHS ‏عامر زيدان (@dr_amerzeidan) 's Twitter Profile Photo

What a fantastic news and a big win for our patients and #AMLSm field. Very excited about the combination treatments that are being run with #ziftomenib. FDA approves ziftomenib for relapsed or refractory acute myeloid leukemia with a NPM1 mutation | FDA fda.gov/drugs/resource…

AmericanJournalofHematology (@ajhematology) 's Twitter Profile Photo

New study of 90K exomes reveals population-based prevalence, penetrance, and clinical impact of MDS- and CHIP-associated gene variants—including novel germline RUNX1 mutations. Findings support early monitoring. #Genomics #MDS #CHIP #HemeOnc doi.org/10.1002/ajh.70… Iman Sarami, MD

New study of 90K exomes reveals population-based prevalence, penetrance, and clinical impact of MDS- and CHIP-associated gene variants—including novel germline RUNX1 mutations. Findings support early monitoring. #Genomics #MDS #CHIP #HemeOnc
doi.org/10.1002/ajh.70… <a href="/ImanSarami/">Iman Sarami, MD</a>
AmericanJournalofHematology (@ajhematology) 's Twitter Profile Photo

Airborne pollutants are elevated in the Bronx, New York and correlate with worse #MDS outcomes. Exposure to similar pollutants leads to inflammation in vivo. doi.org/10.1002/ajh.70… Megha Verma @montefiorenyc @einsteinmed Aditi Shastri, MD

Airborne pollutants are elevated in the Bronx, New York and correlate with worse #MDS outcomes. Exposure to similar pollutants leads to inflammation in vivo.
doi.org/10.1002/ajh.70…
<a href="/MeghaVerma83142/">Megha Verma</a> @montefiorenyc @einsteinmed <a href="/aditishasMD/">Aditi Shastri, MD</a>
Gaby Hobbs (@gabyhobbs) 's Twitter Profile Photo

Congratulations to Dennis and Pat and their tram for this fascinating work! HiJAKing the hematopoietic system: a low-frequency JAK2V617F clone drives myeloproliferative neoplasm pathology ashpublications.org/blood/article-…

Felix A. Radtke (@faradtke) 's Twitter Profile Photo

🧵Just out in Blood Blood Journals Portfolio: Rapid clonal selection within early hematopoietic cell compartments presages outcome to ivosidenib combination therapy ashpublications.org/blood/article-… We study how resistance and durable remission emerge in IDH1-mutant AML.

Eric Topol (@erictopol) 's Twitter Profile Photo

“I had hemophilia for nearly five decades. I went to Philadelphia and had a 45-minute infusion, and my hemophilia was gone.” Genes-> Medicine Nature Medicine nature.com/articles/s4159…

“I had hemophilia for nearly five decades. I went to Philadelphia and had a 45-minute infusion, and my hemophilia was gone.”
Genes-&gt; Medicine <a href="/NatureMedicine/">Nature Medicine</a> 
nature.com/articles/s4159…
The New Yorker (@newyorker) 's Twitter Profile Photo

“When you are dying, at least in my limited experience, you start remembering everything.” Tatiana Schlossberg, the daughter of Caroline Kennedy, writes about receiving a terminal diagnosis. newyorkermag.visitlink.me/4SkkDI

Talha Badar (@talhabadarmd) 's Twitter Profile Photo

Restoring p53 wild-type conformation in TP53-Y220C–mutant acute myeloid leukemia ashpublications.org/blood/article-… 👉🏾 more effective AML cell death occurred when given in combination with MDM2/BCL2 or XPO1 inhibitors #TP53 #leusm

Restoring p53 wild-type conformation in TP53-Y220C–mutant acute myeloid leukemia ashpublications.org/blood/article-… 
👉🏾 more effective AML cell death occurred when given in combination with MDM2/BCL2 or XPO1 inhibitors 

#TP53 #leusm