LMann (@crim_bubble) 's Twitter Profile
LMann

@crim_bubble

PhD student @tudresden_de, working on #transposons in #plants (#bioinformatics, #plantgenomics, #eccDNA).
@crimbubble.bsky.social

#COYI

ID: 1070291705289695232

linkhttps://github.com/crimBubble calendar_today05-12-2018 12:20:02

75 Tweet

118 Followers

163 Following

Robert Haase (@haesleinhuepf) 's Twitter Profile Photo

🚨Game changer alert🚨 for scientists in Germany who publish and maintain #opensource software and #opendata. Our GitHub and Zenodo etc repositories will be considered as publications when applying for funding DFG public | @[email protected] πŸ€©πŸš€πŸ€―

Alexander Suh μ„œμƒμž¬ (@alexander_suh) 's Twitter Profile Photo

Let the transposition begin! After three years of waiting for this in-person meeting to happen, Irina Arkhipova now talks in her keynote about the wonderful world of rotifer transposons. #UppTransposon2022 #transposon

Let the transposition begin! After three years of waiting for this in-person meeting to happen, Irina Arkhipova now talks in her keynote about the wonderful world of rotifer transposons. #UppTransposon2022 #transposon
Tony Heitkam πŸŒ±πŸ”πŸ’š (left this site for πŸŸ¦πŸ¦‹) (@toheitka) 's Twitter Profile Photo

⏳Forever youngβŒ›οΈ? 🌱Learn from RTE LINE #TransposableElements in plants: 🧬Cycle through your 5' sequences to keep your promoters refreshed, while retaining your evolutionarily successful LINE body. doi.org/10.1101/2022.1… 1/7

⏳Forever youngβŒ›οΈ? 

🌱Learn from RTE LINE #TransposableElements in plants: 

🧬Cycle through your 5' sequences to keep your promoters refreshed, while retaining your evolutionarily successful LINE body.

doi.org/10.1101/2022.1…

1/7
Tony Heitkam πŸŒ±πŸ”πŸ’š (left this site for πŸŸ¦πŸ¦‹) (@toheitka) 's Twitter Profile Photo

πŸŒ±πŸ§¬πŸ”Do you enjoy looking at plant chromosomes, but do not know how? πŸ“šDo not worry! SΓ²nia Garcia and me worked for two years to bring together exactly 100 authors for a Plant Cytogenetics and Cytogenomics protocol collection! doi.org/10.1007/978-1-…

Tony Heitkam πŸŒ±πŸ”πŸ’š (left this site for πŸŸ¦πŸ¦‹) (@toheitka) 's Twitter Profile Photo

Combining pangenomes and cytogenetics, we look deeply into beets and wild beets that harbor salt and frost tolerances. Especially relevant is the tetraploid wild beet Beta corolliflora, and you can now read how this species originated. biorxiv.org/content/10.110… #polyploidy

Combining pangenomes and cytogenetics, we look deeply into beets and wild beets that harbor salt and frost tolerances.  

Especially relevant is the tetraploid wild beet Beta corolliflora, and you can now read how this species originated. 

biorxiv.org/content/10.110…

#polyploidy
Tony Heitkam πŸŒ±πŸ”πŸ’š (left this site for πŸŸ¦πŸ¦‹) (@toheitka) 's Twitter Profile Photo

🌱Nerd alert: By now, you know that plants = strange #transposons. 🧬So imagine catching the 5S rDNA promoter and then doing your own thing. ❓But what happens, if the 5S gene itself is all over the place? Promoter mutations, weird organization...? πŸ“šdoi.org/10.1101/2023.0…

🌱Nerd alert: By now, you know that plants = strange #transposons. 

🧬So imagine catching the 5S rDNA promoter and then doing your own thing.

❓But what happens, if the 5S gene itself is all over the place? Promoter mutations, weird organization...?

πŸ“šdoi.org/10.1101/2023.0…
Tony Heitkam πŸŒ±πŸ”πŸ’š (left this site for πŸŸ¦πŸ¦‹) (@toheitka) 's Twitter Profile Photo

And of course, now, our 17-beet-panel -- Story IIIπŸ’š: Look what you can learn from genome sizes, chromosomes and repeatomes, such as the basis of chromosomal structure across gene pools! doi.org/10.1101/2023.0… 14/14

Tony Heitkam πŸŒ±πŸ”πŸ’š (left this site for πŸŸ¦πŸ¦‹) (@toheitka) 's Twitter Profile Photo

Exciting surprise in my home letterbox today: The Biospektrum with our #eccDNA article was in itπŸ’š! It is an 🧬explanatory intro 🧬in German 🧬written with LMann

Exciting surprise in my home letterbox today: The Biospektrum with our #eccDNA article was in itπŸ’š! 

It is an 
🧬explanatory intro
🧬in German
🧬written with <a href="/crim_bubble/">LMann</a>
Tony Heitkam πŸŒ±πŸ”πŸ’š (left this site for πŸŸ¦πŸ¦‹) (@toheitka) 's Twitter Profile Photo

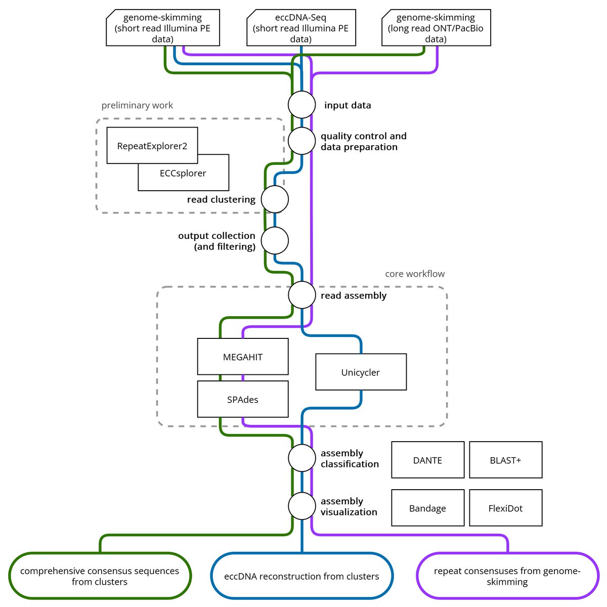
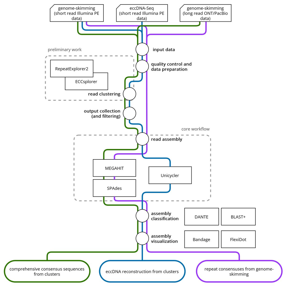
πŸ§¬πŸ’šNew preprint out, led by Ludwig (LMann) and our fresh MSc graduate Kristin: πŸ§¬πŸ“ˆReliable #repetitiveDNA consensus sequences from short reads -- do they exist and how can you do them? Can newer genome assembly tools help? find out: doi.org/10.1101/2023.1…

πŸ§¬πŸ’šNew preprint out, led by Ludwig (<a href="/crim_bubble/">LMann</a>) and our fresh MSc graduate Kristin:

πŸ§¬πŸ“ˆReliable #repetitiveDNA consensus sequences from short reads -- do they exist and how can you do them? Can newer genome assembly tools help?

find out: doi.org/10.1101/2023.1…
Tony Heitkam πŸŒ±πŸ”πŸ’š (left this site for πŸŸ¦πŸ¦‹) (@toheitka) 's Twitter Profile Photo

🌱🧬We are grateful that Nii-Ayi Ankrah (Nii-Ayi) was able to join the lab to provide insight into the chromosomal variability of kenaf breeding lines. Now, you can read about this work in our preprint: doi.org/10.1101/2023.1… Bayer Foundation Kwame Nkrumah University of Science and Technology @TUD_Science

🌱🧬We are grateful that Nii-Ayi Ankrah (<a href="/its_nankrah/">Nii-Ayi</a>) was able to join the lab to provide insight into the chromosomal variability of kenaf breeding lines. 

Now, you can read about this work in our preprint: 
doi.org/10.1101/2023.1…

<a href="/BayerFoundation/">Bayer Foundation</a> <a href="/KNUSTGH/">Kwame Nkrumah University of Science and Technology</a> @TUD_Science
Tony Heitkam πŸŒ±πŸ”πŸ’š (left this site for πŸŸ¦πŸ¦‹) (@toheitka) 's Twitter Profile Photo

🌱All beets have the same base chromosome number. But despite the chromosomal stability, crossing between gene pools is difficult. 🧬We find that repetitive DNAs evolved differently in the gene pools, marking speciation and crossing boundaries. doi.org/10.1111/tpj.16… 1/14

🌱All beets have the same base chromosome number. But despite the chromosomal stability, crossing between gene pools is difficult.  

🧬We find that repetitive DNAs evolved differently in the gene pools, marking speciation and crossing boundaries.

doi.org/10.1111/tpj.16…

1/14
Tony Heitkam πŸŒ±πŸ”πŸ’š (left this site for πŸŸ¦πŸ¦‹) (@toheitka) 's Twitter Profile Photo

🧬#TransposableElement superpowers! 🌻In the sunflower family, 5S #rRNA genes diverge. πŸ”We follow Cassandra, a transposon with a 5S rRNA promoter. Will it mimic the variability of the 5S? ➑️It will! Read about Cassandra's promoter mimicry! πŸ“šdoi.org/10.1093/molbev… 1/7

🧬#TransposableElement superpowers!

🌻In the sunflower family, 5S #rRNA genes diverge.

πŸ”We follow Cassandra, a transposon with a 5S rRNA promoter. Will it mimic the variability of the 5S?

➑️It will! Read about Cassandra's promoter mimicry!

πŸ“šdoi.org/10.1093/molbev…

1/7
Tony Heitkam πŸŒ±πŸ”πŸ’š (left this site for πŸŸ¦πŸ¦‹) (@toheitka) 's Twitter Profile Photo

🧬🌱New article on repeat assembly methods, led by Ludwig (LMann) and our MSc graduate Kristin: πŸ§¬πŸ“ˆReliable #repetitiveDNA consensus sequences from short reads -- are these even possible? Can newer genome assembly tools help? doi.org/10.1186/s12864… 1/9

🧬🌱New article on repeat assembly methods, led by Ludwig (<a href="/crim_bubble/">LMann</a>) and our MSc graduate Kristin:

πŸ§¬πŸ“ˆReliable #repetitiveDNA consensus sequences from short reads -- are these even possible? Can newer genome assembly tools help? 

doi.org/10.1186/s12864…

1/9
Ilya Kirov (@ilyavkirov) 's Twitter Profile Photo

πŸ”₯Our paper about the new families of active πŸ… LTR retrotransposons (called Salsa and Ketchup 😁) introgressed from S. peruvianum has been published in BMC Genomics πŸ₯³ Kudos to Pavel Merkulov πŸ‘: link.springer.com/article/10.118…