Gabriel P Esteves (@esteves_gp) 's Twitter Profile
Gabriel P Esteves

@esteves_gp

Nutritionist/Dietitian. PhD candidate at the University of Sao Paulo, @Appl_Phys_Nutr Research Group, Brazil. Data science postgraduate student at ESALQ/USP.

ID: 1231643497431805952

linkhttps://sites.google.com/view/estevesgp calendar_today23-02-2020 18:14:41

156 Tweet

113 Followers

191 Following

JAMA Network Open (@jamanetworkopen) 's Twitter Profile Photo

Disordered eating was very low among vegans in Brazil, although certain food choice motives were associated with disordered eating attitudes. Understanding motivations of adhering to restrictive diets may help tailor interventions for disordered eating. ja.ma/46t9IRN

Lewis Halsey (@lewis_halsey) 's Twitter Profile Photo

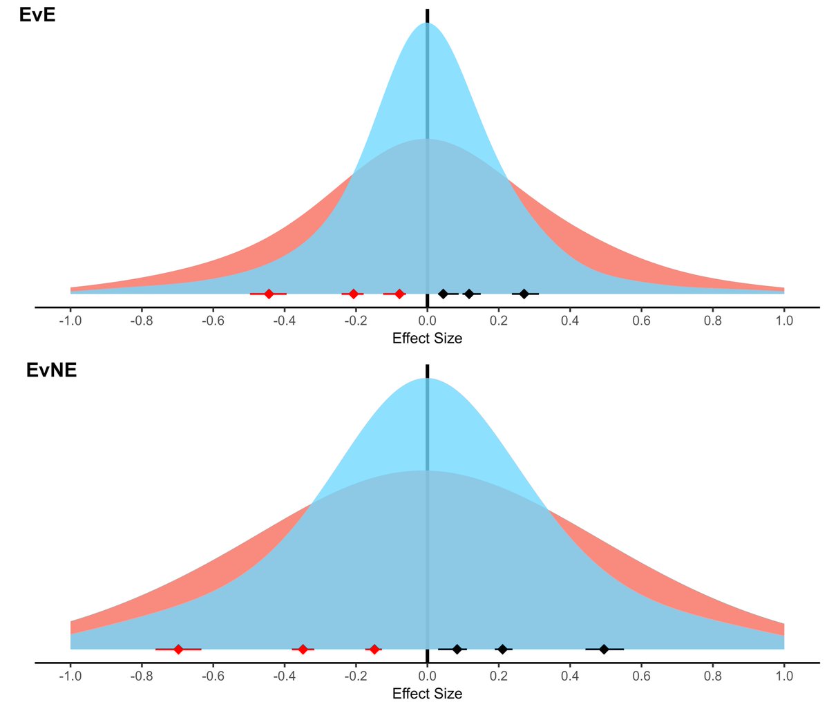
There's more variation in energy expenditure between men than women. What about other physiological characteristics? Eimear Dolan , Gabriel Esteves and I ran analyses on a very large dataset... royalsocietypublishing.org/doi/10.1098/rs… The Royal Society

There's more variation in energy expenditure between men than women. What about other physiological characteristics? <a href="/eimeardol/">Eimear Dolan</a> , Gabriel Esteves and I ran analyses on a very large dataset... royalsocietypublishing.org/doi/10.1098/rs…
<a href="/royalsociety/">The Royal Society</a>
Gabriel P Esteves (@esteves_gp) 's Twitter Profile Photo

Lovely to see this out! Thank you Lewis Halsey for the invitation to contribute. It seems like neither greater female nor male variation is as ubiquitous as different fields believe! More work to come on this for sure.

Bryan Saunders (@bicycle_bryan) 's Twitter Profile Photo

🚀 Exciting findings from our recent meta-analysis on caffeine ☕️, CYP1A2 genotype🧬, and exercise performance 🚴‍♂️🏃‍♀️! Long 🧵👇 🎯 Objective: We delved into how different timings and dosages of caffeine affect exercise performance across CYP1A2 genotypes.

Alice Erwig Leitao (@aliceerwig) 's Twitter Profile Photo

I'm happy to share our recent publication on British Journal of Nutrition: "Association between ultra-processed food and flavonoid intakes in a nationally representative sample of the US population" 👇🏼Open access doi.org/10.1017/S00071…

Alice Erwig Leitao (@aliceerwig) 's Twitter Profile Photo

Happy to share our latest paper published in JAMA Network Open 🌱🌱 doi: 10.1001/jamanetworkopen.2024.18226 Findings summarized in the infographic 👇🏼

Happy to share our latest paper published in <a href="/JAMANetworkOpen/">JAMA Network Open</a> 🌱🌱

doi: 
10.1001/jamanetworkopen.2024.18226

Findings summarized in the infographic 👇🏼
Vincent Arel-Bundock (@vincentab) 's Twitter Profile Photo

{marginaleffects} for #RStats recently won the 2023-24 Statistical Software Award from the Society for Political Methodology. It's a massive honor, because I have used and benefited a ton from software by literally all past winners. A feelings 🧵 1/5 polmeth.org/statistical-so…

Dr Paul Swinton (@paulswinton9) 's Twitter Profile Photo

New pre-print of a framework to guide recruitment of males/females in sport and exercise research. Great to get feedback on here or to [email protected]. sportrxiv.org/index.php/serv…

New pre-print of a framework to guide recruitment of males/females in sport and exercise research. Great to get feedback on here or to eimeardol@gmail.com. 

sportrxiv.org/index.php/serv…
Dr Paul Swinton (@paulswinton9) 's Twitter Profile Photo

Pre-print showing substantial underpowering of exercise and tendinopathy research. Studies were powered for SMD of 0.85!! (range:0.25 to 1.7) Our analyses show after shrinkage you may expect SMD of ~0.1 to 0.2 depending on similarity of the treatments. sportrxiv.org/index.php/serv…

Pre-print showing substantial underpowering of exercise and tendinopathy research. Studies were powered for SMD of 0.85!! (range:0.25 to 1.7) Our analyses show after shrinkage you may expect SMD of ~0.1 to 0.2 depending on similarity of the treatments. 
sportrxiv.org/index.php/serv…
Dr Paul Swinton (@paulswinton9) 's Twitter Profile Photo

Interested in a funded PhD advancing the use of Bayesian statistics in sport & exercise science? Please message me for specifics, and can find some general info here: rgu.ac.uk/research/our-r…. Application before the 29th of November.

Jade Creighton (@jade_creighton) 's Twitter Profile Photo

Delighted to see our human trial published in Obesity. Results suggest that beta-alanine may not improve cardio metabolic health and cardiovascular function in adults with overweight and obesity. onlinelibrary.wiley.com/doi/10.1002/ob…