Huabin Zhao (@hbzhao2) 's Twitter Profile
Huabin Zhao

@hbzhao2

Professor and Chair of Ecology at Wuhan University, who is broadly interested in molecular evolution and comparative genomics in bats, mammals, and vertebrates.

ID: 1361504385503698945

linkhttp://animal-evolution.whu.edu.cn/En/homepage.htm calendar_today16-02-2021 02:35:33

19 Tweet

45 Followers

48 Following

Huabin Zhao (@hbzhao2) 's Twitter Profile Photo

Nice experience working with @NatureEcolEvol Title: ACE2 receptor usage reveals variation in susceptibility to SARS-CoV and SARS-CoV-2 infection among bat species nature.com/articles/s4155…

The Innovation: a Cell Press partner journal (@the_innovationj) 's Twitter Profile Photo

New online! SparkLink A short-range wireless communication protocol with ultra-low latency and ultra-high reliability. SparkLink achieved #transmission delay as low as 20.833 μs with a reliability of 99.999%. doi.org/10.1016/j.xinn… #technology #informationtechnology #networks

New online! SparkLink A short-range wireless communication protocol with ultra-low latency and ultra-high reliability.
SparkLink achieved #transmission delay as low as 20.833 μs with a reliability of 99.999%.
doi.org/10.1016/j.xinn…
#technology #informationtechnology #networks
Huabin Zhao (@hbzhao2) 's Twitter Profile Photo

Tadpoles and frogs have a different sense of taste | Proceedings of the National Academy of Sciences pnas.org/doi/10.1073/pn…

Huabin Zhao (@hbzhao2) 's Twitter Profile Photo

In This Issue | Proceedings of the National Academy of Sciences pnas.org/doi/10.1073/it… Bitter receptors and dietary shifts in frogs - This is our latest work.

Prof Muhammad Munir (@virologistmunir) 's Twitter Profile Photo

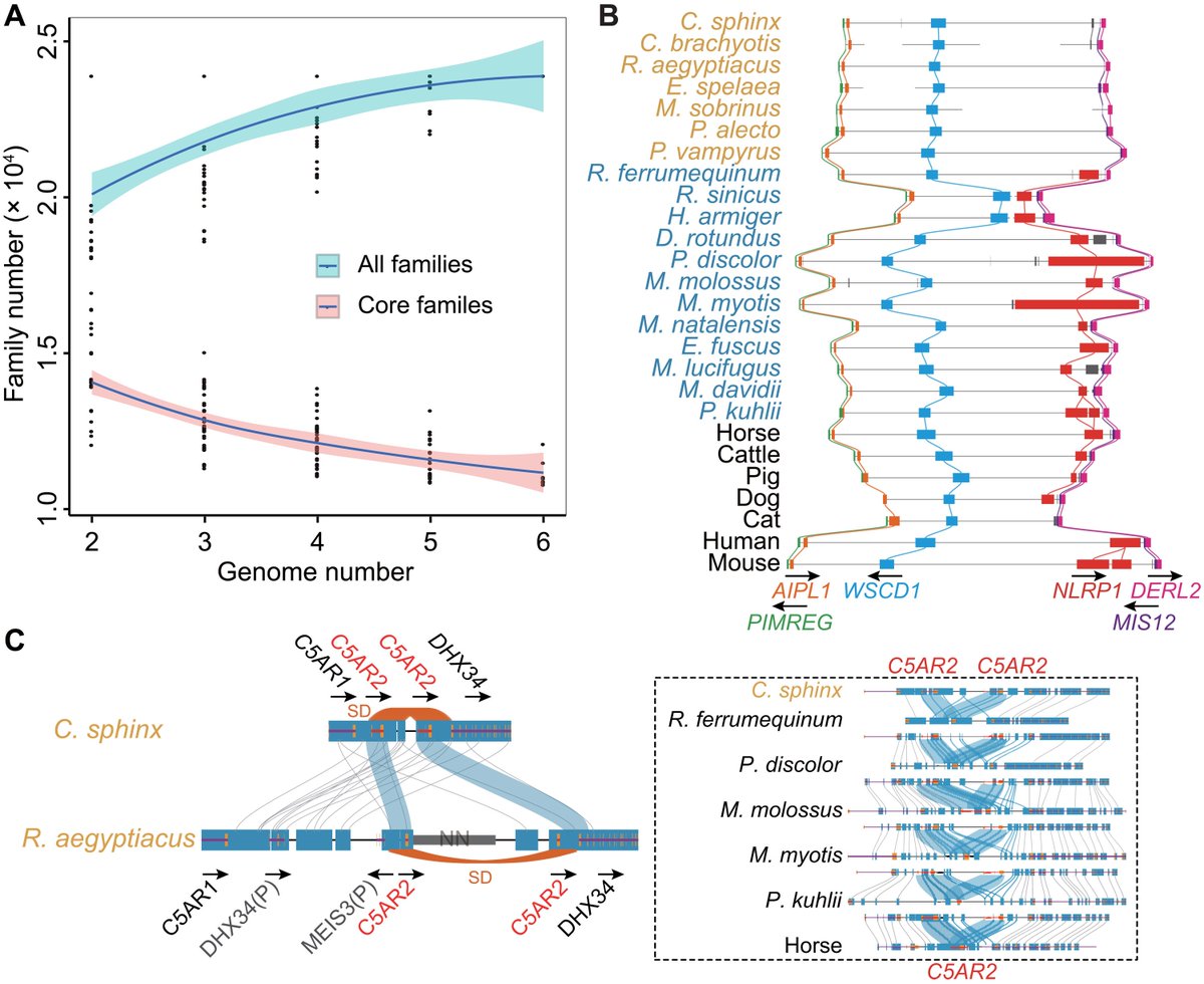
Genome-scale analysis of bats reveal features including the loss of NLRP1, duplications of PGLYRP1 and C5AR2, and amino acid replacements in MyD88. All mark the importance of immune adaptation in bats against viruses. A must-read: science.org/doi/10.1126/sc…

Genome-scale analysis of bats reveal features including the loss of NLRP1, duplications of PGLYRP1 and C5AR2, and amino acid replacements in MyD88. All mark the importance of immune adaptation in bats against viruses. A must-read:

science.org/doi/10.1126/sc…
Huabin Zhao (@hbzhao2) 's Twitter Profile Photo

A molecular phylogeny for all 21 families within Chiroptera (bats) - HAO - Integrative Zoology - Wiley Online Library onlinelibrary.wiley.com/doi/10.1111/17…