Jeremy Louissaint (@jlouissaint89) 's Twitter Profile
Jeremy Louissaint

@jlouissaint89

Hepatologist @UTSWGI. Liver: @ColumbiaMed. GI: @UMichGIHep, IntMed: @WashUIMRes, Med: @WeillCornell, Undergrad: @UVA #cirrhosis #digitalhealth. Tweets my own

ID: 1187912295109791744

calendar_today26-10-2019 02:02:38

3,3K Tweet

2,2K Followers

952 Following

Jeremy Louissaint (@jlouissaint89) 's Twitter Profile Photo

✅ out this incredible review in Hepatology Communications on Primary Biliary Cholangitis! 🧵 below for 🔑 highlights! Take a 👀 to learn all things #PBC! #LiverTwitter #GITwitter #OpenAccess 🔓 journals.lww.com/hepcomm/Fullte…

✅ out this incredible review in <a href="/HepCommJournal/">Hepatology Communications</a> on Primary Biliary Cholangitis!

🧵 below for 🔑 highlights!
Take a 👀 to learn all things #PBC!
#LiverTwitter #GITwitter #OpenAccess 🔓

journals.lww.com/hepcomm/Fullte…
Jeremy Louissaint (@jlouissaint89) 's Twitter Profile Photo

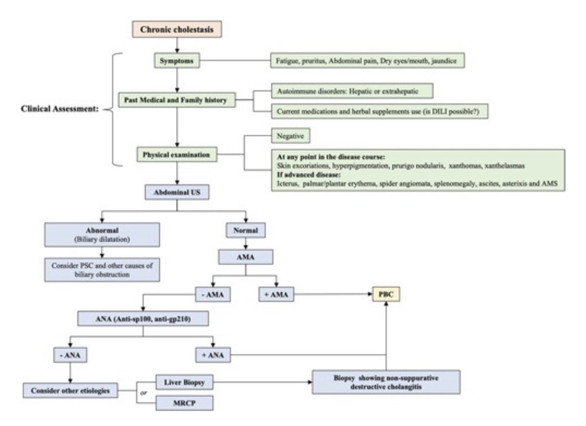
🔎Diagnosis🔎 🌟 Positive #AMA seen in 90-95% 🌟 +AMA ➕ chronic Cholestasis ➡️ diagnosis of PBC 🌟 30% have positive anti-sp100 and anti-gp210 (PBC-specific ANAs) ➡️ Can be helpful to ☑️ in AMA negative patients Poor prognostic factors: ⬆️ ⬆️ bili, ⬆️ ⬆️ ALP Binu John

🔎Diagnosis🔎

🌟 Positive #AMA seen in 90-95%
🌟 +AMA ➕ chronic Cholestasis ➡️ diagnosis of PBC
🌟 30% have positive anti-sp100 and anti-gp210 (PBC-specific ANAs) ➡️ Can be helpful to ☑️ in AMA negative patients

Poor prognostic factors:
⬆️ ⬆️ bili, ⬆️ ⬆️ ALP
<a href="/docbinujohn/">Binu John</a>
Hepatology Communications (@hepcommjournal) 's Twitter Profile Photo

📑 Evaluating the predictive performance of the elderly patient calculator #TIPS score in a North American cohort 🔹Overall ExPeCT score had highest discrimination for post-TIPS ☠️    🔹ExPeCT scores were suboptimally calibrated in the cohort  #LiverX journals.lww.com/hepcomm/fullte…

📑 Evaluating the predictive performance of the elderly patient calculator #TIPS score in a North American cohort

🔹Overall ExPeCT score had highest discrimination for post-TIPS ☠️   
🔹ExPeCT scores were suboptimally calibrated in the cohort 
#LiverX

journals.lww.com/hepcomm/fullte…
Hepatology Communications (@hepcommjournal) 's Twitter Profile Photo

📑 Applying human-centered design to the construction of a #cirrhosis management clinical decision support system 🖥️ ✅ out how human-centered design could be used to develop optimal interfaces for electronic interventions for cirrhosis management Jin Ge journals.lww.com/hepcomm/fullte…

📑 Applying human-centered design to the construction of a #cirrhosis management clinical decision support system 🖥️ 

✅ out how human-centered design could be used to develop optimal interfaces for electronic interventions for cirrhosis management
<a href="/egnij/">Jin Ge</a>
journals.lww.com/hepcomm/fullte…
Hepatology Communications (@hepcommjournal) 's Twitter Profile Photo

📄 Serum lactate and mean arterial pressure thresholds in patients with cirrhosis and septic shock 🦠 🚨Lactate >2 and median 24-hr MAP <65 associated with in-hospital mortality 💀 #LiverTwitter journals.lww.com/hepcomm/fullte…

📄 Serum lactate and mean arterial pressure thresholds in patients with cirrhosis and septic shock 🦠 

🚨Lactate &gt;2 and median 24-hr MAP &lt;65 associated with in-hospital mortality 💀 
#LiverTwitter
journals.lww.com/hepcomm/fullte…
Hepatology Communications (@hepcommjournal) 's Twitter Profile Photo

📑 HCC is associated with #diabetes and longitudinal blood glucose control‼️ 🔴 Inadequate blood glucose control associated with ⬆️ risk of #HCC 🔑 Long-term glucose control should be considered in #cirrhosis care #LiverTwitter journals.lww.com/hepcomm/fullte…

📑 HCC is associated with #diabetes and longitudinal blood glucose control‼️

🔴 Inadequate blood glucose control associated with ⬆️ risk of #HCC
🔑 Long-term glucose control should be considered in #cirrhosis care
#LiverTwitter
journals.lww.com/hepcomm/fullte…
Scott Isaacs (@scottisaacsmd) 's Twitter Profile Photo

A stepwise, noninvasive strategy with FIB-4 followed by VCTE accurately identifies fibrosis risk in people with suspected #MetALD, helping to catch more cases and reduce missed diagnoses. journals.lww.com/hepcomm/Fullte…

A stepwise, noninvasive strategy with FIB-4 followed by VCTE accurately identifies fibrosis risk in people with suspected #MetALD, helping to catch more cases and reduce missed diagnoses.
journals.lww.com/hepcomm/Fullte…
Hepatology Communications (@hepcommjournal) 's Twitter Profile Photo

🚨GI/Hep Fellowships start next week‼️ Hepatology Communications has the 📑 you need to thrive 💫 #GIHepFellowshipBootcamp First up, you get a consult for a #LiverMass, ✅ out this review about benign liver masses❕ 📍Hemangiomas 📍FNH 📍Hepatic Adenomas 📍Cysts journals.lww.com/hepcomm/fullte…

🚨GI/Hep Fellowships start next week‼️
<a href="/HepCommJournal/">Hepatology Communications</a> has the 📑 you need to thrive 💫
#GIHepFellowshipBootcamp

First up, you get a consult for a #LiverMass, ✅ out this review about benign liver masses❕
📍Hemangiomas
📍FNH
📍Hepatic Adenomas
📍Cysts
journals.lww.com/hepcomm/fullte…
Hepatology Communications (@hepcommjournal) 's Twitter Profile Photo

🚨 Next up in #GIHepFellowshipBootcamp, Management of #AUD‼️ 🍷 🍻 You are seeing a patient in 🏥 with AUD, ✅ out this 📑 to help you deliver the best care❕ ⭐️ Screening, incl #Biomarkers ⭐️ Treatment, incl Medications 💊 🚫 stigmatizing language‼️ journals.lww.com/hepcomm/fullte…

🚨 Next up in #GIHepFellowshipBootcamp, Management of #AUD‼️ 🍷 🍻 

You are seeing a patient in 🏥 with AUD, ✅ out this 📑 to help you deliver the best care❕
⭐️ Screening, incl #Biomarkers
⭐️ Treatment, incl Medications 💊
🚫 stigmatizing language‼️

journals.lww.com/hepcomm/fullte…
Hepatology Communications (@hepcommjournal) 's Twitter Profile Photo

🚨 #GIHepFellowshipBootcamp next topic is #PrimaryBiliaryCholangitis❕ 👀 this thread for everything you need to know about #PBC👇 journals.lww.com/hepcomm/fullte…

Hepatology Communications (@hepcommjournal) 's Twitter Profile Photo

🚨 #GIHepFellowshipBootcamp is heating up with these 🔥 📑s on #HepaticEncephalopathy 🧠 ⭐️ Testing for CHE‼️ ⭐️ Risk factors for OHE‼️ ⭐️ Preventing OHE‼️ ⭐️ ⭐️ Treating HE ‼️ 💊 💩 journals.lww.com/hepcomm/fullte… journals.lww.com/hepcomm/fullte…

🚨 #GIHepFellowshipBootcamp is heating up with these 🔥 📑s on #HepaticEncephalopathy 🧠 

⭐️ Testing for CHE‼️
⭐️ Risk factors for OHE‼️
⭐️ Preventing OHE‼️
⭐️ ⭐️ Treating HE ‼️ 💊 💩 

journals.lww.com/hepcomm/fullte…

journals.lww.com/hepcomm/fullte…
Hepatology Communications (@hepcommjournal) 's Twitter Profile Photo

🚨 Liver Biopsy remains a 🔑 tool in our 🧰 , so #GIHepFellowshipBootcamp is here to get you ready to understand: 💉Utility of biopsy across conditions❕ 💉Biopsy histologic characteristics❕ 💡The table below is GOLD 🏆 journals.lww.com/hepcomm/fullte…

🚨 Liver Biopsy remains a 🔑 tool in our 🧰 , so #GIHepFellowshipBootcamp is here to get you ready to understand:

💉Utility of biopsy across conditions❕
💉Biopsy histologic characteristics❕

💡The table below is GOLD 🏆
journals.lww.com/hepcomm/fullte…
Hepatology Communications (@hepcommjournal) 's Twitter Profile Photo

🚨 #GIHepFellowshipBootcamp continues‼️ Your 📟 goes off at 3am, a patient is having an EV bleed 😳 Relax 🧘‍♀️, you got this❕This 📑 will teach you the 🔑s to manage EV🩸❕ 🩸Resuscitation 🩸Vasoactive Tx 🩸Antibiotics 🩸Endoscopy 🩸Preempt. TIPS❓ journals.lww.com/hepcomm/fullte…

🚨 #GIHepFellowshipBootcamp continues‼️ Your 📟 goes off at 3am, a patient is having an EV bleed 😳

Relax 🧘‍♀️, you got this❕This 📑 will teach you the 🔑s to manage EV🩸❕
🩸Resuscitation
🩸Vasoactive Tx
🩸Antibiotics
🩸Endoscopy
🩸Preempt. TIPS❓
journals.lww.com/hepcomm/fullte…
Hepatology Communications (@hepcommjournal) 's Twitter Profile Photo

🚨 Next ⬆️ in #GIHepFellowshipBootcamp, you get a consult 📟: “Can this patient with #cirrhosis undergo surgery 🔪⁉️” ☑️out this 🧵 for a deep dive into surg risk assessment in cirrhosis❕ journals.lww.com/hepcomm/fullte…

Hepatology Communications (@hepcommjournal) 's Twitter Profile Photo

🚨Next ⬆️ #GIHepFellowshipBootcamp, #DILI from Complementary & Alternative Med (CAM)‼️ A 📈 cause of liver injury❕🌿 🔎 Get a full history 🔎 Assess degree/pattern of injury 🔎 Rule-out other causes 🔎 Consider biopsy if needed ⭐️ Great approach figure👇 journals.lww.com/hepcomm/fullte…

🚨Next ⬆️ #GIHepFellowshipBootcamp, #DILI from Complementary &amp; Alternative Med (CAM)‼️ A 📈 cause of liver injury❕🌿

🔎 Get a full history
🔎 Assess degree/pattern of injury
🔎 Rule-out other causes
🔎 Consider biopsy if needed
⭐️ Great approach figure👇
journals.lww.com/hepcomm/fullte…
Hepatology Communications (@hepcommjournal) 's Twitter Profile Photo

🚨 Next 📑 for #GIHepFellowshipBootcamp covers #WilsonDisease‼️ ⭐️ Epidemiology ⭐️ Diagnosis ⭐️ Treatment journals.lww.com/hepcomm/fullte…

Elliot Tapper (@ebtapper) 's Twitter Profile Photo

This study suggests the Lok Score can predict varices Just a reminder that Dr Anna Lok developed two of the original noninvasive tests for liver disease The APRI and the Lok One of the reasons we call her the GOAT

This study suggests the Lok Score can predict varices

Just a reminder that Dr Anna Lok developed two of the original noninvasive tests for liver disease

The APRI and the Lok

One of the reasons we call her the GOAT
Liver Transplantation Journal (LTxJournal) (@ltxjournal) 's Twitter Profile Photo

📢Interested in earning MOC? Informatics-driven solutions for optimal care delivery in liver #transplantation by Ashley Spann, Jeremy Louissaint & Manhal Izzy! journals.lww.com/lt/fulltext/20… #livertransplant

📢Interested in earning MOC?
Informatics-driven solutions for optimal care delivery in liver #transplantation by <a href="/AshleySpannMD/">Ashley Spann</a>, <a href="/jlouissaint89/">Jeremy Louissaint</a> &amp; <a href="/manhalizzy/">Manhal Izzy</a>!

journals.lww.com/lt/fulltext/20…

#livertransplant