Jordana Bell (@jordanatbell) 's Twitter Profile
Jordana Bell

@jordanatbell

Professor at King's College London

ID: 141008542

linkhttps://www.kcl.ac.uk/people/jordana-bell calendar_today06-05-2010 23:29:19

376 Tweet

629 Followers

734 Following

Gabi Ficz (@gabriellaficz) 's Twitter Profile Photo

Can you please RT this to help me find a committed postdoctoral candidate to join our team? If they are passionate about signalling <-> epigenetic networks/injury/tissue repair/pre-malignant to malignant transition this is for them. 🙏jobs.ac.uk/job/DEI635/pos…

Can you please RT this to help me find a committed postdoctoral candidate to join our team? If they are passionate about signalling &lt;-&gt; epigenetic networks/injury/tissue repair/pre-malignant to malignant transition this is for them. 🙏jobs.ac.uk/job/DEI635/pos…
Rakyan Lab (@rakyan_lab) 's Twitter Profile Photo

Postdoc position in Rakyan Lab! The position will focus on the molecular basis of differences in translational output amongst different ancestries in humans, combining proteomics, genomics and computational approaches. Please do email me for further info! jobs.ac.uk/job/DFL087/pos…

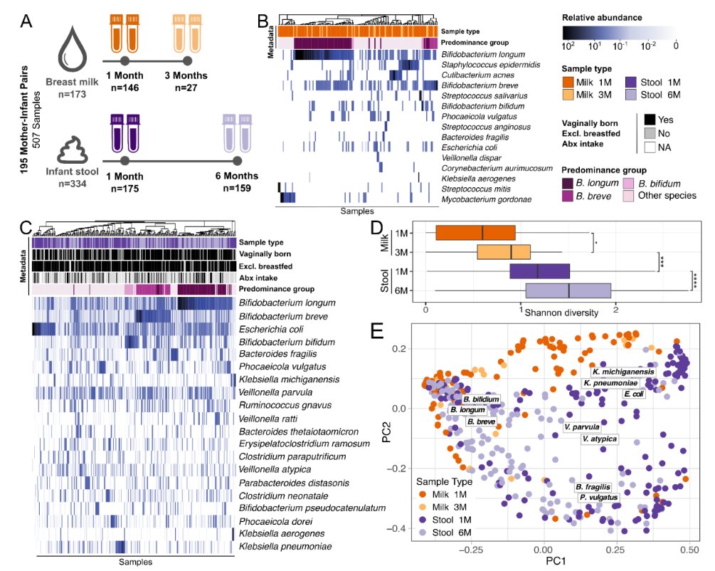
Ran Blekhman (@blekhman) 's Twitter Profile Photo

Mother's milk is often the sole source of nutrition for the baby. Milk also contains diverse bacterial communities -- but how to these bacteria impact the infant gut microbiome? Our latest: biorxiv.org/content/10.110…

Mother's milk is often the sole source of nutrition for the baby. Milk also contains diverse bacterial communities -- but how to these bacteria impact the infant gut microbiome?

Our latest: biorxiv.org/content/10.110…
Jordana Bell (@jordanatbell) 's Twitter Profile Photo

Our new paper is out in G3: Genes | Genomes | Genetics - comparison of methods to identify genetic variants associated with phenotype variability. Proud of my PhD student Xiaopu Zhang for leading this work! Read more to see which methods to use & when: doi.org/10.1093/g3jour…

Pieter Dorrestein (@pdorrestein1) 's Twitter Profile Photo

Call to the microbiome community. We are building a collaborative microbial metabolite center (CMMC) knowledgbase resource to allow direct connection of microbiome derived molecules, their producers and activities. If you have published papers and want to add your 1/

Cancer Grand Challenges (@cancergrand) 's Twitter Profile Photo

📢 Announcing five new global #CancerGrandChallenges teams! 📢 We're thrilled to announce five new teams, each receiving up to $25m over five years to tackle some of cancer's toughest challenges. Meet the teams: bit.ly/3Oqe58O Cancer Research UK National Cancer Institute

📢 Announcing five new global #CancerGrandChallenges teams! 📢

We're thrilled to announce five new teams, each receiving up to $25m over five years to tackle some of cancer's toughest challenges.

Meet the teams: bit.ly/3Oqe58O

<a href="/CR_UK/">Cancer Research UK</a> <a href="/theNCI/">National Cancer Institute</a>
Charles Breeze (@charles_breeze) 's Twitter Profile Photo

Huge news. A brief breakdown: -sample costs approximately drop by half, potentially doubling current sample sizes in the pipeline -overlap with EPIC is large (145k), but many new sites, incl. >100K new probes using the latest regulatory and cell type-specific chromatin state

Huge news. A brief breakdown:
-sample costs approximately drop by half, potentially doubling current sample sizes in the pipeline
-overlap with EPIC is large (145k), but many new sites, incl. &gt;100K new probes using the latest regulatory and cell type-specific chromatin state
Intestinal Cell News (@intestinal_cell) 's Twitter Profile Photo

👩‍⚕️ Dr. Yin Cao at @WUSTL is leading an international team seeking to understand what is driving the increase in early-onset #ColorectalCancer. To support her research, she has been awarded up to $25 million from Cancer Grand Challenges. 👏 Check it out! 👀 | bit.ly/49HvLFP

👩‍⚕️ Dr. Yin Cao at @WUSTL is leading an international team seeking to understand what is driving the increase in early-onset #ColorectalCancer. 

To support her research, she has been awarded up to $25 million from <a href="/CancerGrand/">Cancer Grand Challenges</a>. 👏 

Check it out! đź‘€ | bit.ly/49HvLFP
Camille Bergin (@thegalacticgal) 's Twitter Profile Photo

EpiPens are toxic in space and NASA didn't know! In fact, a group of elementary school students figured it out. Here's the story đź§µ

EpiPens are toxic in space and NASA didn't know!

In fact, a group of elementary school students figured it out. Here's the story đź§µ
SchĂĽbeler Lab (@schubelerlab) 's Twitter Profile Photo

Wouldn’t it be great to test how individual transcription factors engage with their motif in the nucleus? We tried exactly that in a study lead by Ralph (Ralph Grand) and Marco (Marco Pregnolato) now out in Molecular Cell authors.elsevier.com/sd/article/S10…. 1/7

Wouldn’t it be great to test how individual transcription factors engage with their motif in the nucleus? We tried exactly that in a study lead by Ralph (<a href="/RalphSGrand/">Ralph Grand</a>) and Marco (<a href="/marco_heffler/">Marco Pregnolato</a>) now out in Molecular Cell authors.elsevier.com/sd/article/S10…. 1/7
Wellcome Connecting Science Learning and Training (@eventswcs) 's Twitter Profile Photo

Explore how #Epigenomics advances are accelerating research and driving innovative therapies for common human diseases. Join us for #Epigenomics25 to discover the latest breakthroughs supporting your research. 📅 12-14 March 2025 📎 bit.ly/3WRei9M #AcademicChatter

Explore how #Epigenomics advances are accelerating research and driving innovative therapies for common human diseases.

Join us for #Epigenomics25 to discover the latest breakthroughs supporting your research.

đź“… 12-14 March 2025
📎 bit.ly/3WRei9M

#AcademicChatter
Wellcome Connecting Science Learning and Training (@eventswcs) 's Twitter Profile Photo

Explore how #Epigenomics advances are accelerating research and driving innovative therapies for common human diseases. Join us for #Epigenomics25 to discover the latest breakthroughs supporting your research. 📅 12-14 March 2025 📎 bit.ly/3WRei9M #AcademicChatter

Explore how #Epigenomics advances are accelerating research and driving innovative therapies for common human diseases.

Join us for #Epigenomics25 to discover the latest breakthroughs supporting your research.

đź“… 12-14 March 2025
📎 bit.ly/3WRei9M

#AcademicChatter
Jordana Bell (@jordanatbell) 's Twitter Profile Photo

Excited to announce our keynote speakers for #ECD25 12-14 March 2025 Wellcome Genome Campus UK: Edith Heard (@EMBL The Francis Crick Institute), Jonathan Mill (Jonathan Mill) and Xiaowei Zhuang (Harvard University) Register here: bit.ly/3Da3AEd #Epigenomics #SingleCell #Epidemiology Wellcome Connecting Science Learning and Training

Kerrin Small (@kerrin_small) 's Twitter Profile Photo

Very excited to share that our manuscript on cis-eQTL analysis of adipose tissue gene expression in 2,344 samples is now out in Nature Genetics rdcu.be/d5ov4 See thread from lead author Sarah Brotman below

London Microbiome Meeting (@lmicrobiome) 's Twitter Profile Photo

1 week to go to London Microbiome Meeting 2025 on Wed 29th January - sold out! We have a fantastic line-up of speakers, an early career researcher poster session, and finishing with drinks and nibbles. For full schedule see here eventbrite.co.uk/e/london-micro…

Sarah Berry (@saraheeberry) 's Twitter Profile Photo

I’m recruiting: PostDoc to join Team PROSPECT to investigate the global rise of colorectal cancers in <50yrs. To lead an innovative, on-line community science trial as part of the international PROSPECT programme of research. Closing date 12th Feb kcl.ac.uk/jobs/105007-po…

Jordana Bell (@jordanatbell) 's Twitter Profile Photo

I’m recruiting: 4-year BBSRC-funded PhD studentship in computational genomics of human skin, nutrition & ageing at King's College London in collaboration with Unilever; co-supervised by Kerrin Small Fully funded stipend & tuition fees Deadline 13 July 2025 tinyurl.com/2edmve5p