Lena Wirth (@lena__wirth) 's Twitter Profile
Lena Wirth

@lena__wirth

@YaleiBio PhD student in the @BraunMDPhD Lab | Studying T cells in kidney cancer

ID: 1566939253619261446

calendar_today06-09-2022 00:00:19

44 Tweet

89 Followers

240 Following

OncoDaily (@oncodaily) 's Twitter Profile Photo

TLS and T-Cell Exhaustion Drive PD-1 Blockade Responce in RCC - Lena Wirth (Lena Wirth) Cancer Discovery oncodaily.com/science/247696 #OncoDaily #Oncology #Cancer #Health #Medicine #MedTwitter #MedEd #MedOnc #MedNews

TLS and T-Cell Exhaustion Drive PD-1 Blockade Responce in RCC - Lena Wirth (<a href="/lena__wirth/">Lena Wirth</a>)
<a href="/CD_AACR/">Cancer Discovery</a> 

oncodaily.com/science/247696 

#OncoDaily #Oncology #Cancer #Health #Medicine #MedTwitter #MedEd #MedOnc #MedNews
Carey Jansen, MD PhD (@careyjans) 's Twitter Profile Photo

Out today in Nature Cancer: after neoadjuv cabo, ⏫T cell activation & immune niche formation in pts with advanced RCC. + truly delighted to have been a part of this exciting study from Haydn Kissick, Mehmet Asim Bilen,MD, and Viraj Master and many other friends back at Winship Cancer Institute of Emory University!

Out today in <a href="/NatureCancer/">Nature Cancer</a>: after neoadjuv cabo, ⏫T cell activation &amp; immune niche formation in pts with advanced RCC. 

+ truly delighted to have been a part of this exciting study from <a href="/HaydnKissick/">Haydn Kissick</a>, <a href="/bilenma/">Mehmet Asim Bilen,MD</a>, and <a href="/virajmaster/">Viraj Master</a> and many other friends back at <a href="/WinshipAtEmory/">Winship Cancer Institute of Emory University</a>!
Yale Cancer Center (@yalecancer) 's Twitter Profile Photo

A comprehensive study of effective + resistant responses to a #kidneycancer anti-PD-1 therapy found specific immune features that could provide new targets to improve #cancer treatment, according to research from the Braun Lab David Braun, Lena Wirth, et. al.

Mackenzie J Bender (@mackjbender) 's Twitter Profile Photo

If you’re interested in how monogenic diseases can lead to insights on human immunobiology, check out this review I wrote with Carrie Lucas ! annualreviews.org/content/journa…

If you’re interested in how monogenic diseases can lead to insights on human immunobiology, check out this review I wrote with <a href="/lucasite_lab/">Carrie Lucas</a> !
annualreviews.org/content/journa…
KaelinLab (@kaelin_lab) 's Twitter Profile Photo

We report a new role for HIF in the regulation of endogenous retroviruses! It was a big collaborative effort to explore the HIF-mediated transcription, expression, and HLA presentation of ERVs in kidney cancer and leveraging them for immunotherapy cell.com/cell/fulltext/…

Itai Yanai (@itaiyanai) 's Twitter Profile Photo

Is there anything more fun than starting your talk with a walk-up song?! Thank you to the brilliant 3rd year Immunobiology PhD students at Yale who organized the '12th Yale Immunobiology Student Symposium' today.

Mackenzie J Bender (@mackjbender) 's Twitter Profile Photo

Thank you so much to the organizers of #AAI2025 for selecting me as a recipient of the AAI Thermo-Fisher Trainee Achievement Award! And I’m not complaining that I got to receive it in the beautiful state of Hawaii 🌺 (1/2) The American Association of Immunologists (AAI)

Thank you so much to the organizers of #AAI2025 for selecting me as a recipient of the AAI Thermo-Fisher Trainee Achievement Award! And I’m not complaining that I got to receive it in the beautiful state of Hawaii 🌺 (1/2) <a href="/ImmunologyAAI/">The American Association of Immunologists (AAI)</a>
Mackenzie J Bender (@mackjbender) 's Twitter Profile Photo

If you’re here and interested in hearing about how we are utilizing an interactive board game to convey meaningful immunological interactions to the public, come to my talk on Tuesday at 9:45-10am room 319!

Cancer Discovery (@cd_aacr) 's Twitter Profile Photo

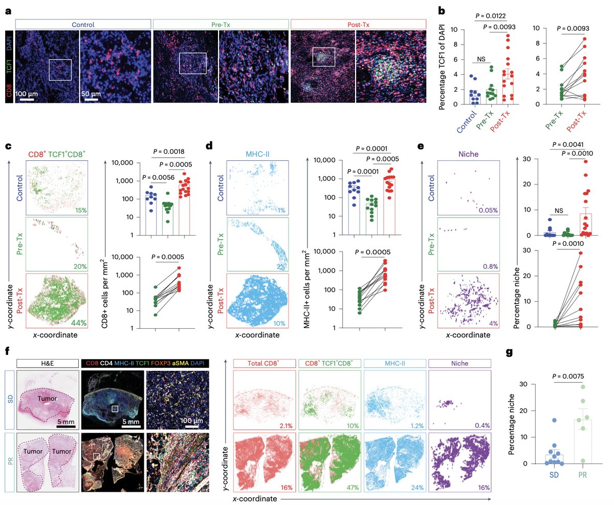
From the May issue: 'Presence of Tertiary Lymphoid Structures and Exhausted Tissue-Resident T Cells Determines Clinical Response to PD-1 Blockade in RCC brnw.ch/21wSSDz By Miya Hugaboom, Lena Wirth, Kelly Street, Neil Ruthen, Michael Atkins, Catherine Wu, David Braun

From the May issue: 'Presence of Tertiary Lymphoid Structures and Exhausted Tissue-Resident T Cells Determines Clinical Response to PD-1 Blockade in RCC brnw.ch/21wSSDz
By Miya Hugaboom, <a href="/lena__wirth/">Lena Wirth</a>, Kelly Street, <a href="/nruthen16/">Neil Ruthen</a>, Michael Atkins, Catherine Wu, <a href="/BraunMDPhD/">David Braun</a>
David R. Liu (@davidrliu) 's Twitter Profile Photo

I discuss the urgent crisis from the loss of federal support of science in the US and recent clinical gene editing breakthroughs with Walter Isaacson & Christiane Amanpour on Amanpour and Company, airing on PBS tonight at 11 pm ET, and on CNN International earlier today. Pls share! youtube.com/watch?v=8YhJM6…

Renee Maria Saliby (@reneesaliby) 's Twitter Profile Photo

Some of my favorite (non exhaustive list) people presenting their work at #KCRS25 - a thread You can find the poster and e-poster abstracts online, some hidden gems there OncoAlert

Some of my favorite (non exhaustive list) people presenting their work at #KCRS25 - a thread
You can find the poster and e-poster abstracts online, some hidden gems there

<a href="/OncoAlert/">OncoAlert</a>
Waggoner Lab (@labwaggoner) 's Twitter Profile Photo

A TGF-βR/IL-2R immunomodulatory fusion protein transforms immunosuppression into T cell activation to enhance adoptive T cell therapy Yapeng Su @FredHutch 🇺🇸 pnas.org/doi/10.1073/pn…

A TGF-βR/IL-2R immunomodulatory fusion protein transforms immunosuppression into T cell activation to enhance adoptive T cell therapy <a href="/SuYapeng/">Yapeng Su</a>
@FredHutch 🇺🇸
pnas.org/doi/10.1073/pn…