Liska Caviedes-Cardenas
@liskri_
@BQBiomedMolUB , University of Barcelona
ID: 295287571
08-05-2011 18:37:18
1,1K Tweet
229 Followers
408 Following
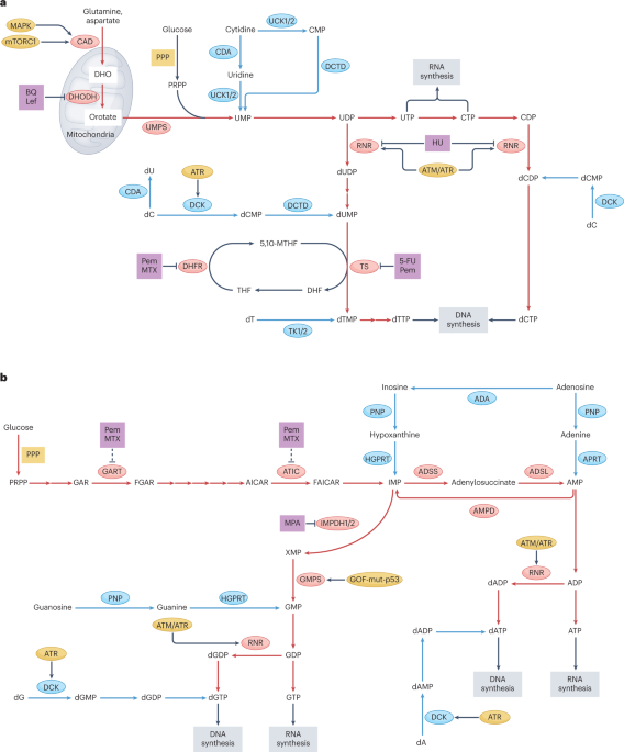
Happy to share our review on the regulation of nucleotide metabolism in cancers and immune diseases published in Trends Cell Biology with Eunus S. Ali, Ph.D.. Congrats, Eunus! authors.elsevier.com/a/1gohq3QxxSr7…
Celebrando a la crack de Maribel Hernandez Alvarez 🙌🙌🙌💕
I'm really happy for Raúl Ventura Sánchez and Maribel Hernandez Alvarez lab 🙌🙌
Ya ha sido aprobada la primera terapia génica basada en el uso de las herramientas #CRISPR de edición genética, en el Reino Unido, para tratar y curar en una sola administración pacientes de anemia falciforme o beta-talasemia. Lo cuento en The Conversation ES theconversation.com/aprobada-la-pr…
📢Attention! Seize this chance to make a difference in #bloodcancer research with our innovative 3-year #postdoc at Josep Carreras Leukaemia Research Institute (IJC) . Apply by the NEW DEADLINE: February 11 at carrerasleaders.eu. Let's make the most of this extended opportunity! Marie Skłodowska-Curie Actions Horizon Europe 🇪🇺
11F, dia de la dona i la nena a la ciència, us recomanem amb Marta Giralt, que llegiu el volum de Treballs de la SCB dedicat a biòlogues rellevants, a més d'anàlisis sobre dimensió de gènere, lideratge i la situació de les dones en Biologia a Catalunya 👇revistes.iec.cat/index.php/TSCB…
Feliz de compartir el trabajo que realizo como investigadora en el Josep Carreras Leukaemia Research Institute (IJC) y como profesora en el Biochemistry & Molecular Biomedicine UB con los estudiantes del Institut Ramon Coll i Rodés de Lloret de Mar. Gracias a la iniciativa #100tífiques por coordinar este encuentro ❤️
#PhDposition | 🔬 Convocatòria al Biochemistry & Molecular Biomedicine UB en l'àmbit de caracterització de nous actors moleculars implicats en la plasticitat del teixit adipós i el seu paper en malalties metabòliques (#diabetis, #obesitat, etc.) i envelliment. x.com/MartaGiraltUB/…
El próximo 16 de julio tendrá lugar la VI Ed. del curso @CIBERER sobre "Edición genómica y terapia génica" organizado por Almudena Fernández (Almudena Fernández) y Lluis Montoliu (Lluis Montoliu) ℹ️Registro obligatorio, plazas limitadas i.mtr.cool/fujnyoqmao