Markus Knaden (@mknaden1) 's Twitter Profile
Markus Knaden

@mknaden1

Neuroethologist working @MPI_CE

ID: 3360285700

linkhttp://www.ice.mpg.de/ext/index.php?id=627&L=0#header_logo calendar_today05-07-2015 09:14:00

36 Tweet

270 Followers

45 Following

Lars Chittka (@lchittka) 's Twitter Profile Photo

And ... it's out! After immaculate conception and a 5 year gestation period, this baby was finally born last night. According to Amazon, it weighs 1.35 pounds. Father and baby are healthy and happy.🙂

And ... it's out! After immaculate conception and a 5 year gestation period, this baby was finally born last night. According to Amazon, it weighs 1.35 pounds. Father and baby are healthy and happy.🙂
Spektrum (@spektrum) 's Twitter Profile Photo

Zu viel Ozon und nichts geht mehr bei den Fruchtfliegen. Denn offenbar zersetzt Ozon die Sexualpheromone der Insekten. Die Folge: Die Männchen locken keine Weibchen mehr an, und Männchen finden Männchen attraktiv. spektrum.de/news/ozon-hind…

Markus Knaden (@mknaden1) 's Twitter Profile Photo

We are happy that our new study on effects of ozone on insect olfaction is out now at sciencedirect.com/science/articl… We show that insects might not only suffer from the loss of odors due to the odorants’ degradation by ozone, but also from the accumulation of degradation products.

Markus Knaden (@mknaden1) 's Twitter Profile Photo

We are very happy that our new study on the comparison of olfactory behavior and processing in different drosophilids is now online at cell.com/current-biolog… Special thanks to Ana Depetris-Chauvin and Diego Galagovsky for this tour de force!

Daniel Kronauer (@danielkronauer) 's Twitter Profile Photo

New paper in Current Biology by Anindita Brahma, Dominic Frank, Daniel Hejazi Pastor, and Patrick Piekarski Rockefeller University. We discovered that ants use a wild “new” mechanism to regulate gene expression at large tandem arrays of odorant receptors (1/7): authors.elsevier.com/sd/article/S09…

New paper in <a href="/CurrentBiology/">Current Biology</a> by <a href="/aninditabrahma_/">Anindita Brahma</a>, <a href="/Dom_Frank3/">Dominic Frank</a>, Daniel Hejazi Pastor, and <a href="/patKpiekarski/">Patrick Piekarski</a> <a href="/RockefellerUniv/">Rockefeller University</a>. We discovered that ants use a wild “new” mechanism to regulate gene expression at large tandem arrays of odorant receptors (1/7): authors.elsevier.com/sd/article/S09…
Markus Knaden (@mknaden1) 's Twitter Profile Photo

I‘m happy to announce that a super intense project of our great former postdoc Hetan Chang is now out in Current Biology! If you want to know more about how locust olfactory receptors differ from those of other insects please check authors.elsevier.com/sd/article/S09…

Markus Knaden (@mknaden1) 's Twitter Profile Photo

If you want to know what trichoid sensilla, that in male moths detect pheromones, do in female silk moths, check out royalsocietypublishing.org/doi/10.1098/rs… from twitter/X-less Sonja

Markus Knaden (@mknaden1) 's Twitter Profile Photo

In brief, Nanj Jiang shows that after exposure to ozone flies lose lots of their pheromones. As these pheromones among other things are responsible for mating boundaries between closely related species, ozone can corrupt these boundaries.

Markus Knaden (@mknaden1) 's Twitter Profile Photo

If you want to know, whether and how conspecific and allospecific eggs and larvae drive oviposition preference in Drosophila please check out academic.oup.com/chemse/advance…

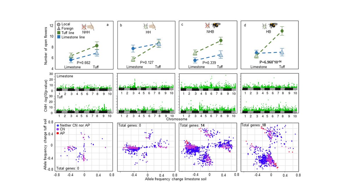
Florian Schiestl (@schiestlflorian) 's Twitter Profile Photo

Check out our two new papers in Nature Communications! Based on a two years evolution experiment they show how bee pollination and aphid herbivory interact with soil type to promote divergent evolution rdcu.be/dCFSp and local adaptation rdcu.be/dLanU in plants

Check out our two new papers in Nature Communications! Based on a two years evolution experiment they show how bee pollination and aphid herbivory interact with soil type to promote divergent evolution rdcu.be/dCFSp and local adaptation rdcu.be/dLanU in plants
Mohammed A. khallaf (@khallaf13) 's Twitter Profile Photo

Better late than never! I'm happy to share our analysis of pheromone amounts in 99 drosophilid species. A big thanks to Melissa (decline to use X), Markus Knaden , and Bill Hansson for their contributions Max Planck Institute for Chemical Ecology! biorxiv.org/content/10.110… ( Image generated by AI ) 1/3

Better late than never!

I'm happy to share our analysis of pheromone amounts in 99 drosophilid species.

A big thanks to Melissa (decline to use X), <a href="/mknaden1/">Markus Knaden</a> , and <a href="/billhansson/">Bill Hansson</a> for their contributions <a href="/MPI_CE/">Max Planck Institute for Chemical Ecology</a>!

biorxiv.org/content/10.110…

( Image generated by AI ) 1/3
Markus Knaden (@mknaden1) 's Twitter Profile Photo

Flies learn while laying eggs. If you are interested in a new Drosophila learning paradigm and in how oviposition experience affects oviposition preference, please check out Julio Otarola‘s new study at cell.com/iscience/fullt…

Markus Knaden (@mknaden1) 's Twitter Profile Photo

I‘m happy to announce that our paper led by Rolando Moreira Sozo on niche sharing of D. melanogaster and D. simulans is out. Congrats Rolando! Please take a look at link.springer.com/article/10.100…

Markus Knaden (@mknaden1) 's Twitter Profile Photo

Dear all, please advertise the International Chemical Ecology course to your students! It will run from June 23 to July 4 2025 at the Max Planck Institute for Chemical Ecology in Jena, Germany. Please find more infos at events.gwdg.de/e/ice2025 Cheers, Markus

Markus Knaden (@mknaden1) 's Twitter Profile Photo

Dear all, we will soon open the registration for the upcoming ESITO (European Society of Insect Taste and Olfaction) in Sardinia. Please already now block your calendar for September 19-24, 2025! See many of you there! Markus and Silke

Mohammed A. khallaf (@khallaf13) 's Twitter Profile Photo

Excited to bring our naked mole-rats from Manx Neurobiologist lab into the chemical ecology course Max Planck Institute for Chemical Ecology ! Proud to join as an instructor. Registration is open; more info: events.gwdg.de/event/1003/

Excited to bring our naked mole-rats from <a href="/GaryRLewin1/">Manx Neurobiologist</a> lab into the chemical ecology course <a href="/MPI_CE/">Max Planck Institute for Chemical Ecology</a> ! 

Proud to join as an instructor. Registration is open; more info: 

events.gwdg.de/event/1003/