Harvard's PoLS-T Network (@polstnet) 's Twitter Profile
Harvard's PoLS-T Network

@polstnet

Physics of Living Systems-Teacher (PoLS-T) Network of High School Physics Educators

ID: 1458535769308639233

linkhttps://projects.iq.harvard.edu/pols-t-network calendar_today11-11-2021 08:18:39

33 Tweet

94 Followers

121 Following

Eric Mazur (@eric_mazur) 's Twitter Profile Photo

High School Educators! Live Q&A with Tony Wagner, Learning Policy Institute, Sat, Feb 12, 11am - 12pm EST. RSVP: ow.ly/jZlS50HQZko Pre-Watch ‘Engaged by Learning’ Talk: ow.ly/kRvZ50HQZkl Tony Wagner @PoLSTNet

Science Magazine (@sciencemagazine) 's Twitter Profile Photo

"Her Hidden Genius"—a retelling of Rosalind Franklin’s story—offers a compelling look at the scientist’s impressive and all-too-short life. It also raises broader questions about the scientific enterprise. fcld.ly/p44bxsx Science Book Review #WomenInScienceDay

"Her Hidden Genius"—a retelling of Rosalind Franklin’s story—offers a compelling look at the scientist’s impressive and all-too-short life. It also raises broader questions about the scientific enterprise. fcld.ly/p44bxsx <a href="/SciMagBooks/">Science Book Review</a> #WomenInScienceDay
Harvard's PoLS-T Network (@polstnet) 's Twitter Profile Photo

PoLS-T: LIVE TALK Q&A DISCUSSION Sat, April 2, 2022 | 11am-12pm EDT Julie Jungalwala, Institute for the Future of Learning and Harvard | 'Pandemic as Portal: The Human Side of Changing Education' PRE-WATCH TALK & LIVE Q&A FREE Sign Up @JulieMargretta projects.iq.harvard.edu/pols-t-network…

Rob Krakehl, Ph.D (@rob_krakehl) 's Twitter Profile Photo

Thank you Harvard's PoLS-T Network and @dintersmith - my book came in! What a great talk it was! If you haven’t heard about the PolS-T talk series check it out here: projects.iq.harvard.edu/pols-t-network…

Thank you <a href="/polstnet/">Harvard's PoLS-T Network</a>  and @dintersmith - my book came in! What a great talk it was! If you haven’t heard about the PolS-T talk series check it out here: projects.iq.harvard.edu/pols-t-network…
Rob Krakehl, Ph.D (@rob_krakehl) 's Twitter Profile Photo

Question: if you had to choose a topic that was vital for new teachers to learn about in their first few years, what would it be?

Harvard's PoLS-T Network (@polstnet) 's Twitter Profile Photo

PoLS-T: LIVE Q&A DISCUSSION 'Pandemic as Portal: The Human Side of Changing Education' Sat, April 2, 2022 | 11am-12pm EDT Julie Jungalwala, Institute for the Future of Learning PRE-WATCH TALK & LIVE Q&A FREE Sign Up forms.gle/PdJDNeuXJnckbL… @juliemargretta

Harvard's PoLS-T Network (@polstnet) 's Twitter Profile Photo

PoLS-T: LIVE Q&A DISCUSSION ‘Pandemic as Portal: The Human Side of Changing Education’ Sat, April 2, 2022 | 11am-12pm EDT Julie Jungalwala, Institute for the Future of Learning PRE-WATCH TALK & LIVE Q&A FREE Event | Sign Up forms.gle/PdJDNeuXJnckbL…… @juliemargretta

Eric Mazur (@eric_mazur) 's Twitter Profile Photo

Teaching High School Physics? Come join the Harvard's PoLS-T Network discussion with @juliemargretta ‘Pandemic as Portal: The Human Side of Changing Education’ Sat, April 2, 2022, 11am-12pm EDT. Register at forms.gle/PdJDNeuXJnckbL……

Harvard's PoLS-T Network (@polstnet) 's Twitter Profile Photo

Join the Free Live PoLS-T Discussion TOMORROW! Education started changing before Covid and continues to do so. Come join @juliemargretta for ‘Pandemic as Portal: The Human Side of Changing Education’ Sat, April 2, 2022, 11am-12pm EDT. Register at forms.gle/PdJDNeuXJnckbL……

Harvard's PoLS-T Network (@polstnet) 's Twitter Profile Photo

The Power of Reflection! Have you made your Life Map for tomorrow’s Live Q&A with Julie Jungalwala? Even if you can’t join please watch and leave your comments and question in Perusall. ‘Pandemic as Portal: The Human Side of Changing Education’ app.perusall.com/join/MAZUR-8JE…

Harvard's PoLS-T Network (@polstnet) 's Twitter Profile Photo

LIVE in 45 mins... Come join @juliemargretta for Q&A ‘Pandemic as Portal: The Human Side of Changing Education’ Sat, April 2, 2022, 11am-12pm EDT. Register at forms.gle/PdJDNeuXJnckbL……

Helen Reynolds (@helenrey) 's Twitter Profile Photo

We are not 'free and clear' when we delete things on the web... People can find you ... learning lots at Harvard's PoLS-T Network conference - YAY!! archive.org/web/

We are not 'free and clear' when we delete things on the web... 
People can find you ...  learning lots at <a href="/polstnet/">Harvard's PoLS-T Network</a> conference - YAY!! 
archive.org/web/
Harvard's PoLS-T Network (@polstnet) 's Twitter Profile Photo

First PoLS-T event of 2023 tomorrow! New & Early HS & MS Physics Educators; ‘What I Wish I Knew - Physics Teacher Q&A’ a Harvard Free Online Event | Wed, Jan 18, 7-8pm EST Register required docs.google.com/forms/d/e/1FAI…

First PoLS-T event of 2023 tomorrow!
New &amp; Early HS &amp; MS Physics Educators;
‘What I Wish I Knew - Physics Teacher Q&amp;A’ a Harvard Free Online Event | Wed, Jan 18, 7-8pm EST
Register required
docs.google.com/forms/d/e/1FAI…
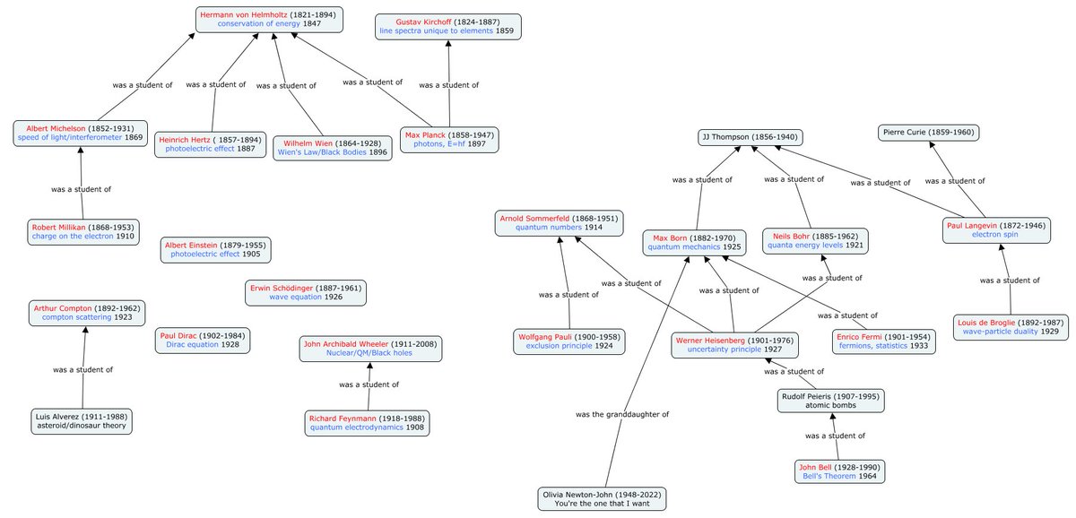
Helen Reynolds (@helenrey) 's Twitter Profile Photo

Having SUCH fun with Physics 'Family' Trees - what have I missed? Or corrections - all welcome! Here's quantum, but only because of the one at the bottom. Start at the bottom and read up 😊

Having SUCH fun with Physics 'Family' Trees - what have I missed?
Or corrections - all welcome! 

Here's quantum, but only because of the one at the bottom.  Start at the bottom and read up 😊
Harvard's PoLS-T Network (@polstnet) 's Twitter Profile Photo

Harvard PoLS-T Speaker Series This Saturday, Sept 23rd | 11am-12pm EDT Joe Cossette, Physics educator and PhysTEC Teacher of the Year! ‘From Mission to Revision: The Iterative Process of Teaching Physics’ Free virtual event. Event Registration: forms.gle/1Woug3p9fT6iGb…

Harvard PoLS-T Speaker Series
This Saturday, Sept 23rd | 11am-12pm EDT

Joe Cossette, Physics educator and PhysTEC Teacher of the Year!
‘From Mission to Revision: The Iterative Process of Teaching Physics’
Free virtual event.

Event Registration: forms.gle/1Woug3p9fT6iGb…