Seda Şahin (@seda2211) 's Twitter Profile
Seda Şahin

@seda2211

Doçent Dr./Kayseri Şehir Hastanesi Jinekolojik Onkoloji Cerrahisi/AÜTF Jinekolojik Onkoloji /Ku Leuven/GÜTF

ID: 154212037

linkhttp://www.sedasahinaker.com calendar_today10-06-2010 17:26:49

760 Tweet

1,1K Followers

858 Following

Tina Heng (@elaineoh7) 's Twitter Profile Photo

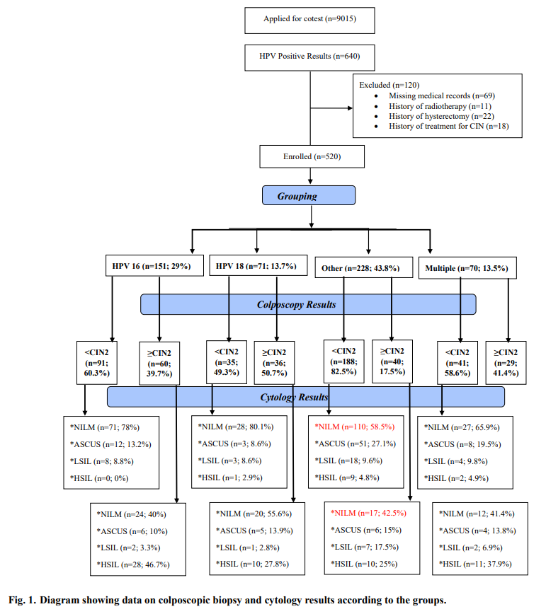
Welcome to read the new paper in EJGO: The effect of other high-risk HPV types on cervical intraepithelial neoplasia and cancer, by Seda Şahin Aker et al imrpress.com/journal/EJGO/4… #cervical_intraepithelial_neoplasia #CIN #cervical_cancer #HPV #Gynecologic_cancer #EJGO

Welcome to read the new paper in EJGO:
The effect of other high-risk HPV types on cervical intraepithelial neoplasia and cancer, by Seda Şahin Aker et al
imrpress.com/journal/EJGO/4…
#cervical_intraepithelial_neoplasia #CIN #cervical_cancer #HPV #Gynecologic_cancer #EJGO
IJGC (@ijgconline) 's Twitter Profile Photo

✨Today we had a very interactive and wonderful #IJGClub So many new faces, with so many questions!🤩 ✨Thanks to reitanribeiro for an incredible article, and to René Pareja and Arthur_HC_Hsu🤘to host the #IJGClub ✨Thanks to IGCS and ESGO for the support. ✨And so

✨Today we had a very interactive and wonderful #IJGClub So many new faces, with so many questions!🤩
✨Thanks to <a href="/reitanribeiro/">reitanribeiro</a> for an incredible article, and to <a href="/RParejaGineOnco/">René Pareja</a> and <a href="/HsuMd/">Arthur_HC_Hsu</a>🤘to host the #IJGClub
✨Thanks to <a href="/IGCSociety/">IGCS</a> and <a href="/ESGO_society/">ESGO</a> for the support.
✨And so
ESGO (@esgo_society) 's Twitter Profile Photo

Join the experts at a free webinar on ovarian cancer prevention! 📆 Feb 28, 19h CET 👉 buff.ly/3C20wqq 🔸Speakers Ranjit Manchanda, Claudia Marchetti, Eric Leblanc 🔸Moderators: Murat Gultekin, Maria Kyrgiou @enygo_official

Join the experts at a free webinar on ovarian cancer prevention!
📆 Feb 28, 19h CET

👉 buff.ly/3C20wqq

🔸Speakers
Ranjit Manchanda, Claudia Marchetti, Eric Leblanc
🔸Moderators:
Murat Gultekin, Maria Kyrgiou

@enygo_official
Atilla Uslu (@ativittta) 's Twitter Profile Photo

Hayallerini gerçekleştirmek için senelerce çalış ve çabala. Hekimlik mesleğinin ülkedeki en zor döneminde tüm zorluklarla savaşmayı göze al. Peki sonuç ne? Mobbing. Seni anlamayan, destek olmayan, hayatını daha da zorlaştıran “meslektaş” dediğin insanlar. #uğurcanımızgitti

Hayallerini gerçekleştirmek için senelerce çalış ve çabala. Hekimlik mesleğinin ülkedeki en zor döneminde tüm zorluklarla savaşmayı göze al. 
Peki sonuç ne? Mobbing.
Seni anlamayan, destek olmayan, hayatını daha da zorlaştıran “meslektaş” dediğin insanlar. 
#uğurcanımızgitti
European Network of Young Gynae Oncologists (@enygo_official) 's Twitter Profile Photo

Dear colleagues, we would like to ask you to take your time and fill out this survey if you have not done it before. Please feel free to share among your colleagues. We really appreciate all your help.

Dear colleagues, we would like to ask you to take your time and fill out this survey if you have not done it before. 

Please feel free to share among your colleagues. 

We really appreciate all your help.