Tamara Rodrigues (@tamrodrigues1) 's Twitter Profile
Tamara Rodrigues

@tamrodrigues1

Immunologist at USP, Ribeirão Preto, SP, Brazil.

ID: 1195841975146209280

calendar_today16-11-2019 23:12:08

29 Tweet

79 Followers

124 Following

The Nobel Prize (@nobelprize) 's Twitter Profile Photo

Work hard, learn by doing and do something you love. On International Students' Day, our 2017 Physics Laureates share their advice for young researchers. #studentsday

Renan V. H. de Carvalho, Ph.D. (@decarvalhorenan) 's Twitter Profile Photo

LRV was linked to MCL, but the mechanisms remained elusive. We figured out the signaling pathways today in Nature Communications. Thank you everyone that made this study to get published! Specially @ds_zamboni and collaborators Tamara Rodrigues etc. A study 100% MADE IN BRAZIL. Proud!

Dario S. Zamboni (@zambonilab) 's Twitter Profile Photo

Here's the #PrePrint of our manuscript reporting #Inflammasome activation in #COVID__19. #Nlrp3 inflammasome is active in patients and influences the clinical outcome of the disease. Thanks for many colleagues at #FMRP and #CRID for this collaboration. medrxiv.org/cgi/content/sh…

Dario S. Zamboni (@zambonilab) 's Twitter Profile Photo

We are supper happy with the publication of our MS showing activation of #NLRP3 #Inflammasome in response to #SARS-CoV-2 and in #COVID-19 patients. Inflammasome activation leads poor clinical outcome and open venues for therapeutic intervention. rupress.org/jem/article/21… (1/7)

Journal of Experimental Medicine (@jexpmed) 's Twitter Profile Photo

Rodrigues, Dario S. Zamboni et al. show that #inflammasomes are activated in response to #SARSCoV2 infection in vitro & in #COVID19 patients. #Inflammasome activation in moderate & severe cases of COVID-19 impacts disease progression & clinical outcome. bit.ly/2UZ4hXj

Rodrigues, <a href="/ZamboniLab/">Dario S. Zamboni</a> et al. show that #inflammasomes are activated in response to #SARSCoV2 infection in vitro &amp; in #COVID19 patients. #Inflammasome activation in moderate &amp; severe cases of COVID-19 impacts disease progression &amp; clinical outcome. bit.ly/2UZ4hXj
Camila Caetano (@camilac43108136) 's Twitter Profile Photo

Paper from our lab showing the #inflammasome involvement in COVID-19! Inflammasomes are activated in response to SARS-CoV-2 infection and are associated with COVID-19 severity in patients | Journal of Experimental Medicine | Rockefeller University Press rupress.org/jem/article/21…

Journal of Experimental Medicine (@jexpmed) 's Twitter Profile Photo

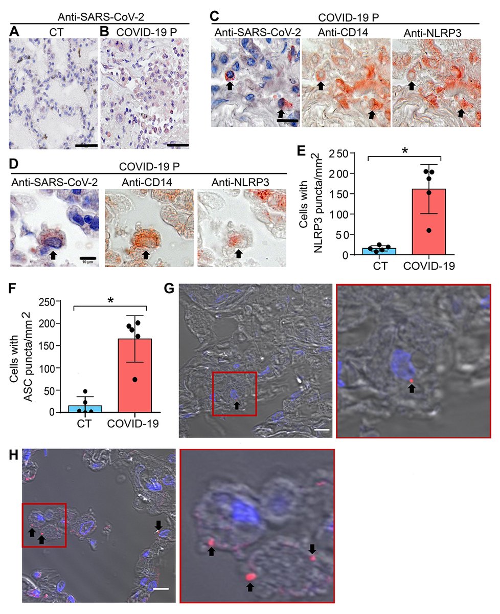
Lung histopathological analysis and NLRP3 activation in fatal cases of COVID-19. From Tamara Rodrigues, Dario S. Zamboni et al. who report that #Inflammasomes are activated in response to #SARSCoV2 infection and are associated with #COVID19 severity in patients: bit.ly/2UZ4hXj

Lung histopathological analysis and NLRP3 activation in fatal cases of COVID-19. From <a href="/tamrodrigues1/">Tamara Rodrigues</a>, <a href="/ZamboniLab/">Dario S. Zamboni</a> et al. who report that #Inflammasomes are activated in response to #SARSCoV2 infection and are associated with #COVID19 severity in patients: bit.ly/2UZ4hXj
Journal of Experimental Medicine (@jexpmed) 's Twitter Profile Photo

.Tamara Rodrigues, Dario S. Zamboni et al. report that #Inflammasomes are activated in response to #SARSCoV2 infection and are associated with #COVID19 severity in patients (bit.ly/2UZ4hXj). From our special collection on COVID-19: bit.ly/2N0nNCb

.<a href="/tamrodrigues1/">Tamara Rodrigues</a>, <a href="/ZamboniLab/">Dario S. Zamboni</a> et al. report that #Inflammasomes are activated in response to #SARSCoV2 infection and are associated with #COVID19 severity in patients (bit.ly/2UZ4hXj).
From our special collection on COVID-19: bit.ly/2N0nNCb
Rockefeller U. Press (@rockupress) 's Twitter Profile Photo

On the cover of Journal of Experimental Medicine March Issue: an immunohistochemical image shows NLRP3 expression in the lungs of #COVID19 patients. Tamara Rodrigues et al. describe the activation of #inflammasomes in COVID-19 (bit.ly/37LTplF). Read the JEM March Issue: bit.ly/3aQkF5n

On the cover of <a href="/JExpMed/">Journal of Experimental Medicine</a> March Issue: an immunohistochemical image shows NLRP3 expression in the lungs of #COVID19 patients. <a href="/tamrodrigues1/">Tamara Rodrigues</a> et al. describe the activation of #inflammasomes in COVID-19 (bit.ly/37LTplF). Read the JEM March Issue: bit.ly/3aQkF5n