Teale Shapcott (@teale) 's Twitter Profile
Teale Shapcott

@teale

Product Owner & leadership coach passionate about delivering exceptional user experiences whilst building stronger, more connected teams.

ID: 16457304

linkhttp://www.tealeux.com calendar_today25-09-2008 20:26:44

11,11K Tweet

912 Followers

897 Following

Attention Insight (@ai_attention) 's Twitter Profile Photo

🚀 Level Up Your Figma Game! See where users focus before you hit publish. Analyze, optimize, and create designs that work—effortlessly. 🌟 👉 Try Attention Insight for Figma now!

UX Links (@uxlinks) 's Twitter Profile Photo

Useful Best Practice Cheatsheet for Data Visualisation! 🔥 FREE Cheatsheet attached 🙌 Overview: A) Use margins B) Use an easy-to-read font C) Reduce clutter D) Hierarchize your texts E) Pick the right chart F) Remove unnecessary elements G) Follow the Z pattern H) Provide

Useful Best Practice Cheatsheet for Data Visualisation! 🔥

FREE Cheatsheet attached 🙌

Overview:
A) Use margins
B) Use an easy-to-read font
C) Reduce clutter
D) Hierarchize your texts
E) Pick the right chart
F) Remove unnecessary elements
G) Follow the Z pattern
H) Provide
Smashing Magazine 🇺🇦 🏳️‍🌈 (@smashingmag) 's Twitter Profile Photo

🌟What turns a good design project into an incredible one? For web and product designers, it’s not just about adding more animations and flair. Olivia De Alba shares 3 approaches with practical examples that will reframe your process and elevate your work:smashingmagazine.com/2024/12/three-…

UX Links (@uxlinks) 's Twitter Profile Photo

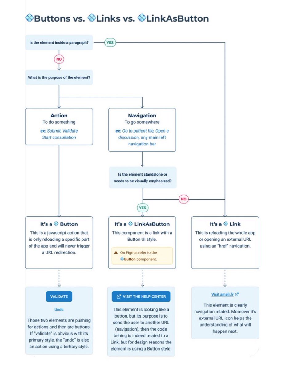
Excellent Flow Chart for Choosing Actions to Boost your UX/UI Designs! 🔥 Use the chart to help you decide on the appropriate component type: - Button - Link as button - Link #ux #ui #uxdesign #uidesign #productdesign #userexperience #buttons #interactiondesign #mobile #iphone

Excellent Flow Chart for Choosing Actions to Boost your UX/UI Designs! 🔥

Use the chart to help you decide on the appropriate component type:
- Button
- Link as button
- Link

#ux #ui #uxdesign #uidesign #productdesign #userexperience #buttons #interactiondesign #mobile #iphone
Paweł Huryn (@pawelhuryn) 's Twitter Profile Photo

Without the right topologies, everything else in product falls apart. - Empowerment? Struggles. - Dependencies? Multiply. - People? Disappear in silos. The top 5 ways to scale experience product teams > see the graphic below. Five additional tips you need to know:

Without the right topologies, everything else in product falls apart.

- Empowerment? Struggles. 
- Dependencies? Multiply. 
- People? Disappear in silos.  

The top 5 ways to scale experience product teams > see the graphic below.  

Five additional tips you need to know:
Victoria Repa (@repavictoria) 's Twitter Profile Photo

The ultimate cheat sheet for goal-setting that saves me every day. [ Save this if you’re planning your goals for 2025 ] Here are 4 goal-setting frameworks I use to plan for the year ahead:

The ultimate cheat sheet for goal-setting that saves me every day.

[ Save this if you’re planning your goals for 2025 ]

Here are 4 goal-setting frameworks I use to plan for the year ahead:
UX Links (@uxlinks) 's Twitter Profile Photo

Learn about the Types of UX Deliverables to Boost Your Next Design Project 🙌 FREE cheatsheet attached 🔖 User Persona • Who your users are, holistically • Segmenting different types of customers • Understanding user needs and motivations Empathy Map • What users think,

Learn about the Types of UX Deliverables to Boost Your Next Design Project 🙌 

FREE cheatsheet attached 🔖 

User Persona
• Who your users are, holistically
• Segmenting different types of customers
• Understanding user needs and motivations

Empathy Map
• What users think,
George from 🕹prodmgmt.world (@nurijanian) 's Twitter Profile Photo

Most "project vs product" advice misses the point entirely. It's not about choosing one over the other. It's about knowing when to toggle between these modes - and how to do it without losing momentum. A thread on mastering this essential PM skill ⚡️

Most "project vs product" advice misses the point entirely.

It's not about choosing one over the other.

It's about knowing when to toggle between these modes - and how to do it without losing momentum.

A thread on mastering this essential PM skill ⚡️