Jing Ying (@yingjing06) 's Twitter Profile
Jing Ying

@yingjing06

Principal Investigator in Greater Bay Area Institute of Precision Medicine

ID: 1055285937574436864

calendar_today25-10-2018 02:32:28

149 Tweet

43 Followers

284 Following

Human Immunology News (@humanimmunenews) 's Twitter Profile Photo

🥼 This Cancer Cell study by scientists at the @NCIResearchCtr (@theredmanMD, @gulleyj1, Dr. Pat Soon-Shiong & more) and collaborators illustrates the physiological and metabolic changes underlying #Tcell responses to neoadjuvant #immunotherapies. 📘: bit.ly/41PtqUR

🥼 This <a href="/Cancer_Cell/">Cancer Cell</a> study by scientists at the @NCIResearchCtr (@theredmanMD, <a href="/gulleyj1/">@gulleyj1</a>, <a href="/DrPatSoonShiong/">Dr. Pat Soon-Shiong</a> &amp; more) and collaborators illustrates the physiological and metabolic changes underlying #Tcell responses to neoadjuvant #immunotherapies. 

📘: bit.ly/41PtqUR
Leng Han (@lenghan_bioinfo) 's Twitter Profile Photo

Proud to share our latest work Expanding PROTACtable genome universe of E3 ligases Nature Communications nature.com/articles/s4146… Led by talented Yuan Liu, and another wonderful collaboration with @NCIEytanRuppin! IU Simon Comprehensive Cancer Center IU Biostatistics IUPUI

Journal for ImmunoTherapy of Cancer (@jitcancer) 's Twitter Profile Photo

New #JITC article: Divergent tumor and immune cell reprogramming underlying immunotherapy response and immune-related adverse events in lung squamous cell carcinoma bit.ly/3S50JSc Jing Ying

New #JITC article: Divergent tumor and immune cell reprogramming underlying immunotherapy response and immune-related adverse events in lung squamous cell carcinoma bit.ly/3S50JSc <a href="/yingjing06/">Jing Ying</a>
Gut Journal (@gut_bmj) 's Twitter Profile Photo

#GUTAbstract by Yu et al on the paper "Spatial transcriptomics reveals a low extent of transcriptionally active hepatitis B virus integration in patients with HBsAg loss" via bit.ly/3vGR0IY Paper: bit.ly/4akU3Wz Jing Ying #HBV #HepatitisB

#GUTAbstract by Yu et al on the paper

"Spatial transcriptomics reveals a low extent of transcriptionally active hepatitis B virus integration in patients with HBsAg loss" via bit.ly/3vGR0IY

Paper: bit.ly/4akU3Wz

<a href="/yingjing06/">Jing Ying</a> #HBV #HepatitisB
Gut Journal (@gut_bmj) 's Twitter Profile Photo

#GUTImages from the paper by Yu et al entitled "Spatial transcriptomics reveals a low extent of transcriptionally active hepatitis B virus integration in patients with HBsAg loss" via bit.ly/4akU3Wz Jing Ying #HepatitisB

#GUTImages from the paper by Yu et al entitled

"Spatial transcriptomics reveals a low extent of transcriptionally active hepatitis B virus integration in patients with HBsAg loss" via

bit.ly/4akU3Wz

<a href="/yingjing06/">Jing Ying</a> #HepatitisB
Journal for ImmunoTherapy of Cancer (@jitcancer) 's Twitter Profile Photo

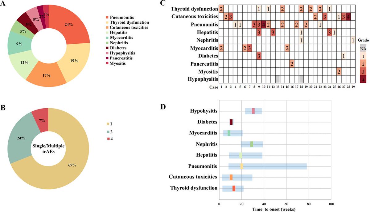
New #JITC article: Plasma metabolomics of immune-related adverse events for patients with lung cancer treated with PD-1/PD-L1 inhibitors bit.ly/4bH8Bj5

New #JITC article: Plasma metabolomics of immune-related adverse events for patients with lung cancer treated with PD-1/PD-L1 inhibitors bit.ly/4bH8Bj5
Leng Han (@lenghan_bioinfo) 's Twitter Profile Photo

Cardiovascular toxicity in antitumor therapy: biological and therapeut... sciencedirect.com/science/articl… Happy to share our latest review Trends in Cancer, led by talented Jing Ying!

Eytan Ruppin, MD, PhD (@eytanruppin) 's Twitter Profile Photo

Our tool for predicting patient responses to immunotherapy, LORIS, has been featured in a commentary paper by Nature Cancer! Big thanks to the authors for the highlight. #CancerResearch #immunotherapy #ICB #AI shorturl.at/uDGv9

Zheng Hu (@huzheng1) 's Twitter Profile Photo

Thrilled to share our paper published in nature, where we uncover a new process of tumor initiation through a polyclonal-to-monoclonal transition at the @precancerous stage. So proud of my fantastic team (led by Zhaolian Lu ) and incredible collaborators! nature.com/articles/s4158…

Thrilled to share our paper published in <a href="/Nature/">nature</a>, where we uncover a new process of tumor initiation through a polyclonal-to-monoclonal transition at the @precancerous stage. So proud of my fantastic team (led by <a href="/ZhaolianLu/">Zhaolian Lu</a> ) and incredible collaborators! nature.com/articles/s4158…